NTP8910A(内置DSP、10W双声道立体声 I2S数字功放芯片)
NTP8910A是一款双通道数字输入功放IC;集成了多功能数字音频信号处理功能,高性能,高保真全数字PWM调制器和两个大功率全桥MOSFET。
工作电源电压范围在4.5V~20V;支持4Ω扬声器,输出效率85%以上;采用QFN 5X5mm封装;2*16段可调PEQ,加入APEQ功能,真切改善音质;RSDRC动态功率控制,有效防止破音。

NTP8910A采用Powe Meter机制,可实时读取实际输出功率值,便于产品的整体控制。耐福功放有实时功率寄存器,可以反映目前输出功率大小.相比从信源读取输入幅度,耐福功放提供了更简单更准确的信号反馈.在功率控制与噪声控制上有明显的优势。
APEQ独有专利技术,在频段压限时,其他频段还可以独立提升,充分发挥喇叭最大效能;使用普通EQ:随着音量的增加,EQ增益比较大的点容易触发DRC门限,导致音量无法继续上升,如果放宽DRC门限,增益较大的部分容易失真,喇叭容易破音
使用耐福APEQ时的优点:
1、与最大音量幅度不相关,能设定最大的低频增益。
2、随着音量增加,即使触发门限值,其他频率段依然可以提升
最大音量输出幅度是0db,当使用APEQ提升100Hz处6DB低频增益后,频部分先打到预设门限,但是APEQ的增益值会随着音量继续上升而下降,此时整个频段依然可以提升音量。
韩国NF数字功放芯片-NTP8910A特性:
◆输出功率【2X10W,二通道立体声(8Ω,THD+N = 1%;SNR信噪比101dB)】
◆工作电源电压范围(4.5V ~ 20V)
◆SDATA Generator (I2S输出) ◆浮点运算、音量控制
◆32个可编程双四分量滤波器
-扬声器补偿
-低通滤波器,高通滤波器,直流切断
-先进的参量均衡器
◆IBB(智能低音增强)3波段动态范围控制(3+1+RSDRC)
◆DRC控制/PEQ调试;效率高
◆保护电路:
-OCP(过流保护)
-OTP(超过温度保护)
-UVP(低压保护)
◆Vol/软静音/功率计/NS降噪、智能PWM开关打开/关闭
◆直流保护
-直流切断滤波器
-系数内存校验和
-调制指数校验
数字功放NTP8910A可应用于:OLED/UHD/FUD电视或监控电视、多媒体室音箱、AI智能音箱等等。
引脚定义和描述:

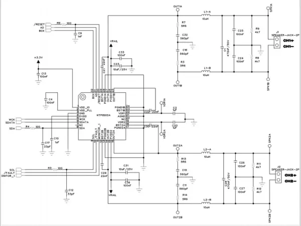
典型应用程序原理图:

ISweek工采网为您提供高品质芯片;提供全程技术支持;欢迎行业客户获取datasheet、报价、样片等更多产品信息。