1个月接收!6分+免疫原性细胞死亡非肿瘤生信思路—— WGCNA+机器学习筛选疾病标志物

关注细胞死亡生信方向的朋友们,除了最火的铜死亡、还有刚刚冒头的双硫死亡,你有没有听过“免疫原性细胞死亡”呢?
在铁死亡、铜死亡发文竞争比较激烈的情况下,我们何不尝试换个赛道呢?

其实细胞死亡方向做生信的思路是共通的,之前铁死亡的路子,铜死亡就是照着走了一遍,只不过在生信内卷形式下发展的更快一些···
不管是“双硫死亡”还是“免疫原性细胞死亡”,换个基因集,照着原来的思路再套一遍就是一篇新文章了,并且“免疫原性细胞死亡”的发文竞争力相对小一些,不过也得抓紧上车了,生信发文之快可不敢小觑~ ~

所以,这次布小谷就给小伙伴们分享一个免疫原性细胞死亡在非肿瘤疾病中的干湿结合思路——利用WGCNA和机器学习筛选疾病标志物,再在临床样本和动物模型上进行基因表达验证,有热点方向加持,有验证实验支撑,实实在在的6分+!(ps:双硫死亡目前还没有生信文章发表,也可以用这个思路哦,换成双硫死亡的基因集就可以实现啦!)

l 题目:基于WGCNA和机器学习识别重症急性胰腺炎免疫原性细胞死亡相关的关键生物标志物及其调控机制
l 杂志:Int. J. Mol. Sci..
l 影响因子:IF=6.208
l 发表时间:2023年2月
研究背景
急性胰腺炎(Acute pancreatitis,AP)是一种由胰腺外分泌功能异常引起的损伤性炎症性疾病,是普通外科常见的急危重症之一。考虑到SAP的隐匿性发作、其众多的并发症和其高死亡率,积极研究在SAP发展过程中触发全身炎症反应扩大的分子机制,尤其是免疫因素,对于随后的深入基础研究和改善SAP患者的预后是至关重要的。免疫原性细胞死亡(ICD)是一种程序性细胞死亡的形式,可能由炎症触发,并导致异常免疫的重新激活。然而,ICD在重症急性胰腺炎(SAP)发病机制中的作用还有待研究。
数据来源

研究流程

主要结果
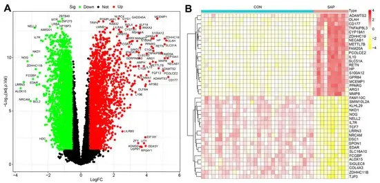
1. SAP中DEGs的筛选和WGCNA分析
在GSE194331数据集中进行差异分析,获得5601个DEGs(图1A, B)。随后使用WGCNA算法与SAP表型相关的关键基因,确定了包含1548个基因的“turquoise”模块为SAP中最具临床价值的模块(图1E, F)。


图1 DEGs的筛选和WGCNA分析
2. SAP中ICD相关Hub基因的鉴定
首先将DEGs、turquoise模块基因和ICD相关基因交叉以获得总共10个特征基因(图2A),通过LASSO回归分析确定最终的3个hub基因(LY96, BCL2,以及IFNGR1)(图2B)。在SAP和对照组比较3个hub基因的表达(图3A-C),并利用ROC曲线评估3个ICD hub基因作为SAP标志物的敏感性和特异性(图3D-F)。最后基于3个hub基因构建了一个列线图,并利用校准曲线验证一致性(图3G, H)。



图3 hub基因的验证和列线图的构建
3. 免疫细胞浸润与hub基因的相关性分析
使用ssGSEA进一步研究SAP患者和健康对照之间免疫浸润表达的差异(图4B)。 分析免疫细胞浸润、免疫细胞功能与三个hub基因的相关性(图4C)。



4. Hub基因与SCFAs的相关性分析
已经研究证实SCFAs在SAP期间具有重要的保护功能,为了研究ICD是否参与SAP中SCFAs的调节,使用ssGSEA分析SAP患者样本中hub基因与SCFAs代谢的相关性(图5A, D)。此外,将3个hub基因与丁酸进行分子对接验证其结合能力(图5G, H)。



5. Hub基因的表达验证
从20名临床SAP患者和健康对照中收集和提取PBMCs用于RT-qPCR验证hub基因的表达(图6A)。建立SAP大鼠模型进一步通过IHC验证了胰腺组织中hub基因的表达(图6F, G)。



图6 Hub基因的表达验证
文章小结
本研究建立了一种基于ICD相关基因利用WGCNA和机器学习算法筛选SAP疾病标志物,并分析其与免疫浸润和SCFA代谢的关系,最后进行表达验证。利用ICD新兴热点在非肿瘤生信版块的高创新性,并且搭上了“免疫”和“脂肪酸代谢”两大国自然热点,干湿结合达到6分+的水准,仅用1个月就接收,足以说明创新性和数据丰富度!所以趁着ICD方向在非肿瘤领域的发文好时机,赶快换个疾病复现吧
小编有话说
如果您的时间和精力有限或者缺乏相关经验,并且对生信分析和思路设计有所需要的话,“云生信”非常乐意为您提供如下服务:免费思路评估、付费生信分析和方案设计以及实验项目实施等。当然还有我们的精品培训课程《肿瘤微环境和免疫治疗课题思路介绍及热点方向分析专题会议》,有意向的小伙伴欢迎咨询小编哦!


