Day11——靶向内皮紧密连接预测和保护胸主动脉瘤和夹层
今年四月的文章,一作是师姐。读这篇的原因是我也有点想做内皮细胞,但内皮细胞怎么影响动脉瘤?什么也不懂,,,所以这几天会多读一些内皮细胞相关的文章qwq,后天/大后天跟付老师聊聊?


胸主动脉瘤的一些基本知识
TAAD 胸主动脉瘤及夹层
胸主动脉瘤的特征是主动脉局限性或弥漫性扩张,主动脉夹层被定义为内膜破裂导致主动脉壁层分离,随后形成真腔和假腔。
对TAAD发病机制的理解主要集中在弹性纤维的降解和内侧退行性病变。
相关基因:与平滑肌收缩相关的基因(ACTA2、MYH11、MYLK、PRKG1),细胞外基质重塑相关(FBN1、MFAP5、LOX),典型转化生长因子信号转导(TGFBR2、TGFBR1、SMAD3、TGFB2、TGFB3),参与SMC代谢(如MAT2A)或存活(如FOXE3)

TAAD中内皮的作用
在内皮细胞中,紧密连接(TJ)、粘附连接(AJ)主要构成血管屏障,并有助于维持内皮的完整性,保护血管免受渗透和炎症。

内皮紧密连接
TJ位于内皮最顶端外侧区域,容易受到环境因素的影响。TJ是一种高度动态的结构,由跨膜蛋白如claudin、occludin和连接粘附分子(JAMs)和细胞质支架蛋白如zonula occludens-1 (ZO-1,由Tjp1编码)组成。
然而,TJ功能障碍是否参与TAAD的进展尚未确定。
相关研究:
JAM-A是机制未知的自发性冠状动脉夹层易感性的最高优先遗传候选基因。
ECs中崩解素和金属蛋白酶17 (ADAM17)缺乏通过保持AJ和TJ的表达来保护内膜屏障的完整性,从而抑制胸主动脉瘤的形成
Result1:TAAD患者主动脉内皮TJ表达异常
Stanford A型主动脉夹层患者和对照组的升主动脉样本进行单细胞RNA测序,细胞分为12种细胞类型。TJ相关基因属于差异表达基因。C是细胞间连接基因表达量的评分,患病组低于对照组,TAAD患者主动脉中ZO-1、claudin-1、claudin-7、claudin-10、claudin-11、claudin-16、claudin-18、claudin-23、occludin、cingulin、MARVELD2、MARVELD3、JAM-A等多个TJs mRNA水平均受到抑制

ZO-1在正常主动脉内皮上持续表达并与CD31共染色,而在TAAD患者中其强度明显降低
CD31: 血小板内皮细胞黏附分子,是一种膜糖蛋白。属免疫球蛋白超家族,在所有连续性内皮表达,但不连续的血窦内皮不表达。在这里是为了体现连续内皮上ZO-1的表达量。

Result2:内皮屏障功能在TAAD早期被破坏
选用BAPN喂养的TAAD模型,采用细胞旁通路示踪剂进行血管通透性测定,BAPN喂养小鼠第五天,Evans蓝染料进入胸主动脉壁间,在第十天更加明显。应用另一种比Evans蓝半径更大的细胞旁通透性指标,分子量为70 kDa的罗丹明B-葡聚糖(RD70)。与对照组相比,BAPN喂养5天小鼠的中膜弹性层内和弹性层之间,甚至升降主动脉外膜,RD70的荧光强度均显著增强。并且BAPN喂养10天小鼠的TJ宽度显著增加。

在TAAD小鼠中,胸主动脉组织中TJ相关基因表达降低,而AJ相关基因表达变化没有规律。

ZO-1和claudin-5表达降低,而VE-cadherin表达不变。证明内膜屏障的破坏主要是由于TJ而非AJ。


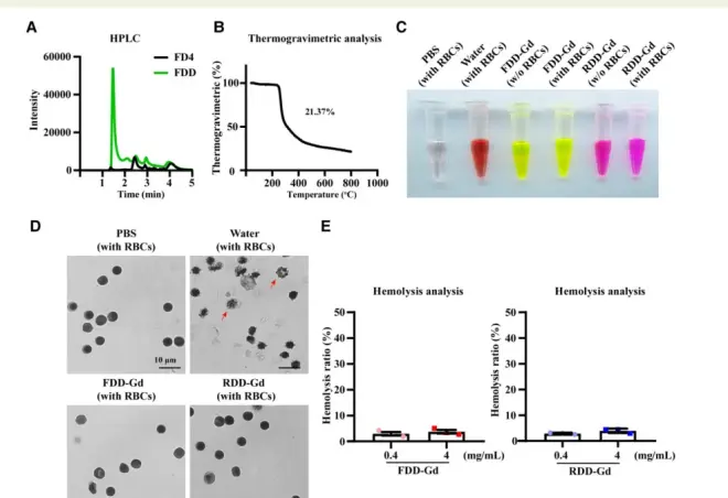
Result3:基于右旋糖酐的MRI探针的合成评估内皮性TJ损伤
前面的内容不看了!
制作好了之后首先评估探针与红细胞的相容性,很好。

测定不同浓度下FDD-Gd和RDD-Gd的MRI强度,MRI强度与Gd3+浓度呈正相关。

这部分看得云里雾里的
Result4:基于右旋糖酐的MRI探针预测TAAD的发生

Result5:封闭内皮TJs开口可防止TAAD的发生
AT-1001是第一个被报道的通过阻断上皮细胞/EC中的蛋白酶激活受体2(PAR2)将TJ恢复至正常状态的分子
AT-1001能够显著减弱BAPN诱导的胸主动脉Evens蓝渗漏

在AT-1001的作用下,10天后RD70进入升降主动脉中膜和外膜的现象也得到了改善

AT-1001抑制了BAPN导致的弹性蛋白降解。

将Cdh5-CreERT2转基因小鼠与Tjp1flox/flox小鼠(简称ZO-1ECKO小鼠)杂交,产生了他莫西芬诱导的ec特异性ZO-1缺失小鼠。

内皮特异性敲除ZO-1显著升高了TAAD的发病率、最大胸主动脉直径

Result6:内皮TJ损伤引起血管炎症和水肿
这部分做了炎症机制
流式细胞术分选炎症细胞亚型——
BAPN喂养小鼠胸主动脉中CD45+白细胞的百分比显著升高,而AT-1001处理则消除了这种增加。
AT-1001降低了中性粒细胞和单核细胞的百分比,但没有降低NK细胞的百分比。
BAPN喂养小鼠的巨噬细胞和T细胞数量有增加而不显著的趋势,这表明巨噬细胞和T细胞可能在TAAD形成之前的早期阶段没有主要参与

在TAAD的早期和晚期,CD45+白细胞在ZO-1膜表达缺失的地方被募集,而这种现象可以被AT -1001抑制

这表明内皮细胞TJ功能的破坏促进了白细胞,特别是中性粒细胞和单核细胞的浸润,从而引起血管炎症。
此外,AT-1001处理能缓解血管水肿、内膜破坏、GAG含量(水肿)

