欢迎光临散文网
会员登陆 & 注册
手机站
首页
散文
诗歌
杂文
随笔
日记
小小说
散文网
»
生活
»
日常
» 2022年10月自考《00235犯罪学一》真题
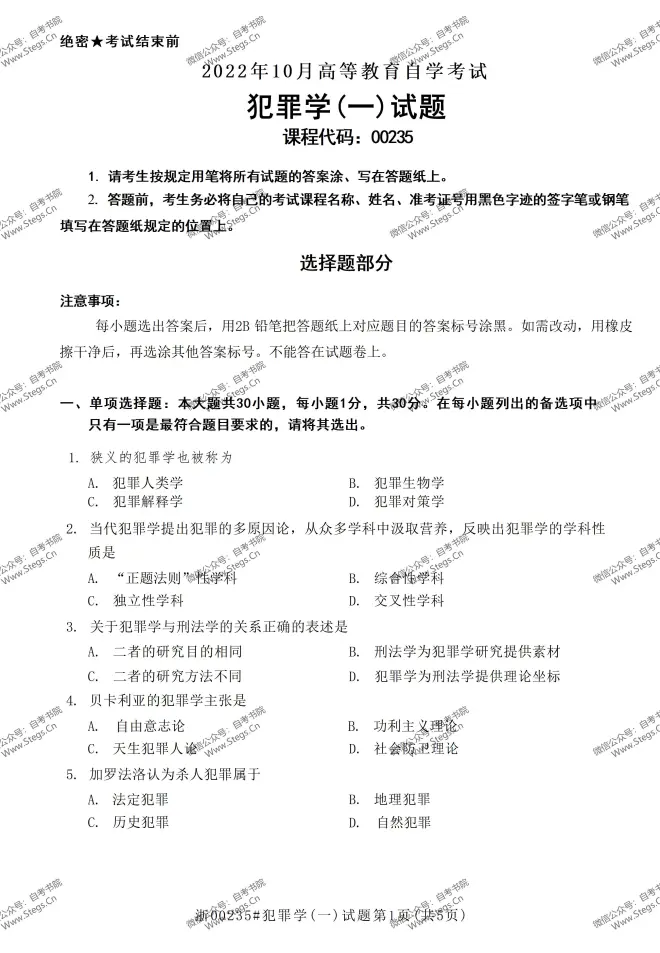
2022年10月自考《00235犯罪学一》真题
2023-02-27 20:09 作者:
自考书院
0
人读过
|
我要投稿
— 公众平台自助搜索查询 —
1.关注公众号:自考书院
2.点击“自考书院”进入公众号首页,点击右上角搜索“图标”,输入需要搜索的关键词(五位课程代码或课程名称),即可进行搜索。
标签:
我喜欢(
)
本文
作者的其他文章
2022年10月自考《00235犯罪学一》真题的评论 (共
条)
分享到微博
请遵守国家法律
自考书院
发短消息
关注TA
你可能也喜欢这些文章
moonlight远程串流实践
鹅鸭傻(2)
20230217-Blog
华为在汽车领域的专利
甩掉电荒焦虑,移速70000mAh移动电源轻体验
PR安装PR2023下载
人民日报申论范文必背金句、规范词
福特锐界L,加长122mm,第二排60度躺椅,第三排坐3人
男怕入错行,女怕嫁错郎
曝董明珠与小34岁下属恋爱!董明珠出面否认:低级、下流、无聊
最新发布的文章
农发行河津市支行做好年终决算工作
农发行河津市支行持续加强反洗钱工作管理
农发行河津市支行扎实做好安保工作
农发行河津市支行组织开展宪法主题宣传活动
农发行河津市支行开展"挺膺担当,强国复兴"主题团日活动
年终总结2023,布局2024,挑一个目标置顶一整年!
12月20日维护结束,冰雪嘉年华开启!
2023扫文—高热不止 by 黄昏密度
Dive 55 工作的平衡
时尚 | 时尚趋势是如何做出来的?
三星 Galaxy S24 Ultra,HP2SX两亿像素主摄,骁龙8Gen3超频版,钛合金机身,类2K直屏
重庆TOP DECK超牌12月16日游戏王OCG积分赛环境战报
致命公司多人联机mod,汉化游戏下载使用安装教学!
致命公司多人mod,超全MOD模组管理器
战网下载卡在45%登录失败提示2045报错/战网一键下载注册教程!