欢迎光临散文网
会员登陆 & 注册
手机站
首页
散文
诗歌
杂文
随笔
日记
小小说
散文网
»
生活
»
日常
» 新祥旭考研:中国人民大学德语语言文学一对一授课计划
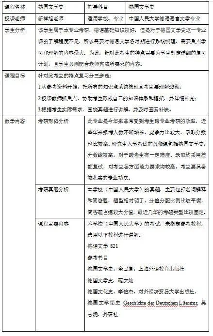
新祥旭考研:中国人民大学德语语言文学一对一授课计划
2023-02-16 11:03 作者:
新祥旭考研er
0
人读过
|
我要投稿
标签:
我喜欢(
)
本文
作者的其他文章
新祥旭考研:中国人民大学德语语言文学一对一授课计划的评论 (共
条)
分享到微博
请遵守国家法律
新祥旭考研er
发短消息
关注TA
你可能也喜欢这些文章
NHS-PEG20k-TCO ,TCO-PEG20k-NHS TCO四嗪的反应是一种生物正交反应
微信杀入饭碗大战,外卖“三国杀”变“四方混战”
和相亲女没话聊怎么办,跟女生聊天怎么聊
《国家收藏·当代书画名家名录》艺术名家——宋雪平
早春穿搭|粉色的春天也太好看了叭
厂房出租的淡季旺季你知道么?
浅析无人值班变电站的电力运维云平台的维护
坦克攻略丨更新一下我的龙骑build
【一个月的战争参赛作品】三十块钱的冥灯龙扭蛋能做成什么样
秦皇岛瑜伽培训学校
最新发布的文章
农发行河津市支行做好年终决算工作
农发行河津市支行持续加强反洗钱工作管理
农发行河津市支行扎实做好安保工作
农发行河津市支行组织开展宪法主题宣传活动
农发行河津市支行开展"挺膺担当,强国复兴"主题团日活动
年终总结2023,布局2024,挑一个目标置顶一整年!
12月20日维护结束,冰雪嘉年华开启!
2023扫文—高热不止 by 黄昏密度
Dive 55 工作的平衡
时尚 | 时尚趋势是如何做出来的?
三星 Galaxy S24 Ultra,HP2SX两亿像素主摄,骁龙8Gen3超频版,钛合金机身,类2K直屏
重庆TOP DECK超牌12月16日游戏王OCG积分赛环境战报
致命公司多人联机mod,汉化游戏下载使用安装教学!
致命公司多人mod,超全MOD模组管理器
战网下载卡在45%登录失败提示2045报错/战网一键下载注册教程!