个人阅读笔记十六(稍微有点意义:人格)



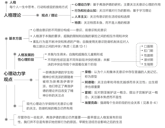
弗洛伊德的完全没有道理,无意识可以接受,性驱动或者说快乐驱动完全说不通。
霍妮有点意思
那么,奖励特定行为的模式如何最终成为某种人格模式的一部分呢?
传统的行为主义者可能这样解释害羞的人格:从儿童时期开始,一个人可能会受到父母十分严厉的纪律约束(刺激)。避免引起父母的注意可能会减少惩罚和责骂,所以回避反应就被消极强化——通过远离视线和保持安静来避免“坏事”和惩罚。之后,这个孩子可能会将回避反应推广到其他权威人物和成人如老师身上。这样,害羞的模式(习惯)就会形成。
当然,当今的许多学习理论家不仅仅使用经典条件反射和操作性条件反射来解释被称为人格的行为模式的发展。社会认知学习理论家
(social cognitive learningtheorist)强调他人行为影响和个人期望对学习的重要性,认为观察学习、建模和其他认知学习技巧可以形成人格模式【连接
学习目标5.12】。
阿尔伯特·班杜拉(Albert Bandura)的社会认知理论是研究得较为深入的学习理论之一,包括认知过程对行为的影响。社会认知视角
(social cognitive view)认为,行为不仅受外界刺激和反应模式的影响,还受预

图13-2中,环境包括实际的物理环境、在场或不在场的其他人以及在这些环境中强化的可能性。行为的强度和频率不仅受环境影响,还会影响环境。人会将先前的强化反应(人格)和心理过程(如思维和预期)带入情境。
具体过程如下:理查德走进一间坐满了学生的教室,老师不在场。(这就是环境。)理查德的部分个性特征包括通过大声讲话和讲笑话来吸引其他同学的注意,这些办法在过去对他十分有效(过去的强化是他的部分认知过程,或者是期待他的行为未来会得到回报)。过去,没有权威人物在场时他总能获得更多的关注。他可能起初是开始说话和讲笑话,如果从其他同学那里获得他所期待的反应,这种行为就会继续。如果老师走进来(环境改变),他的行为就会改变。如果其他同学不笑,他的行为也会改变;将来理查德可能不会再以这种方式行事,因为他对回报的预期(认知因素的个人变量)不同了。
班杜拉谈到的一个更重要的个人变量是自我效能
(self-efficacy),即个人在任何特定环境下对自身努力能实现目标的有效期待(Bandura,1998)。自我效能不同于自尊,自尊是一个人对自己价值观的积极评价。
个人的自我效能可以高也可以低,取决于过去类似情况下的经历(成功或失败)、别人对其能力的评价,
得他所期待的反应,这种行为就会继续。如果老师走进来(环境改变),他的行为就会改变。如果其他同学不笑,他的行为也会改变;将来理查德可能不会再以这种方式行事,因为他对回报的预期(认知因素的个人变量)不同了。
班杜拉谈到的一个更重要的个人变量是自我效能
(self-efficacy),即个人在任何特定环境下对自身努力能实现目标的有效期待(Bandura,1998)。自我效能不同于自尊,自尊是一个人对自己价值观的积极评价。
个人的自我效能可以高也可以低,取决于过去类似情况下的经历(成功或失败)、别人对其能力的评价,以及他们对自身能力的评价。例如,菲奥娜有机会写一篇有额外学分的论文来提高她的心理学成绩,如果她的自我效能高,她会很乐意去做:以前她的论文取得过好成绩,老师告诉她,她写得很好,她也知道自己可以写一篇好论文。班杜拉认为,自我效能高的人更执着并期望成功,而自我效能低的人会预计失败,回避挑战(Bandura,1998)。
罗特的社会学习理论:期待
朱利安·罗特(JulianRotter)基于桑代克效应定律的动机基本原则提出了一个理论:人们被激励去寻找强化、避免惩罚。他把人格看作一组相对稳定的对不同情况的潜在反应。过去某种特定的反应方式导致了强化或者愉悦的结果,这种反应方式就会成为反应模式,也就是学习理论家所说的“人格”的一部分。
看不懂了糙

现实自我和理想自我
自我概念的两个重要组成部分是现实自我(个人对构成自我实现的基础的特征、特质和能力的真实感知)和理想自我(对自己应该成为或者想成为的形象的感知)。理想自我主要来自生命中那些重要而有意义的人,尤其是我们小时候的父母。罗杰斯认为,当现实自我和理想自我非常接近或相似时,人们会感到有能力;但是当现实自我和理想自我不匹配时,就会产生焦虑和神经质行为(见图13-3)。
条件积极关注和无条件积极关注
罗杰斯将积极关注
(positive regard)定义为来自个人经历中重要的人(父母、钦佩的成人、朋友和老师)的温暖、情感、爱和尊重。积极关注对人们应对压力和努力实现自我的能力至关重要。罗杰斯认为,没有附加条件的无条件积极关注
(unconditional positive regard)或者爱、情感和尊重,对人们充分探索自我潜力是必须的。遗憾的是,一些父母、
自我和理想自我之间的匹配度或一致性。但随着个体的发展,他们会更少寻求别人的赞成和反对,而更多关注自己的内心,以决定自己的生活方式是否令自己满意(Rogers,1951,1961)。
条件积极关注和无条件积极关注
罗杰斯将积极关注(positive regard)定义为来自个人经历中重要的人(父母、钦佩的成人、朋友和老师)的温暖、情感、爱和尊重。积极关注对人们应对压力和努力实现自我的能力至关重要。罗杰斯认为,没有附加条件的无条件积极关注unconditional positive regard)或者爱、情感和尊重,对人们充分探索自我潜力是必须的。遗憾的是,一些父母、配偶和朋友给予的是条件积极关注(conditional positiveregard),即爱、情感、尊重和温暖取决于或者看似取决于你是否做了他们希望做的事情。
到底缺什么呢?

特质理论吗?
特质理论
(trait theory)较少关注对人格发展和人格变化的解释,而更关注对人格的描述以及基于这种描述的预测行为。特质(trait)是始终如一、持久的思维、情感或行为的方式,特质理论试图用个人的特质来描述人格。


那么人格是什么呢?

你看过云的“形状”吗?你可能看到的是一座房子,而另一个人可能会把同一片云看成马。云既不是房子也不是马,但却可以被看成房子或马,这取决于做解释的人。这就使云成为一种模棱两可的刺激——一种能够以多种方式被解释的东西。
就是通过这种方式,精神分析师和其他一些心理学家给来访者呈现模棱两可的视觉刺激,要求来访者告诉他们看到了什么,希望来访者将无意识的关注投射到视觉刺激上,并呈现给分析师。采用这种方法的测试被称为投射测验(projective test)。这些测试能用于考察来访者的人格,也常用作发现人格问题的诊断工具。
罗夏墨迹测验
比较著名的一个投射测验是罗夏墨迹测验
(Rorschach inkblot test),由瑞士精神科医生赫尔曼·罗夏(Hermann Rorschach)于1921年开发。测验包括10幅墨水斑点图,5幅是白色背景的黑色墨水图,5幅是白色背景的彩色墨水图(类似于罗夏墨迹的图像见图13-6)。
看来最好不要随便表达自己感受了哈哈哈