30岁女经理做的财务报销制度及流程,太详细了!难怪人家年薪30万
财务报销制度的制定是最重要的,日常工作接触最多的就是报销,如果没有一套好的制度管理,那工作就会乱套,很影响效率,但是制度的制定也不能太严,长此以往员工的配合度就不高了,合理合规才能更好的管理。
下面给大家分享一份财务各类费用报销制度及流程,内容很详细,看完才明白人家为啥年薪能30万,内容分享在下方了,一起来看看吧!!
财务各类报销制度及流程
制度规定都是按照企业需求而定,不同的企业需求不一样,内容仅供大家参考。












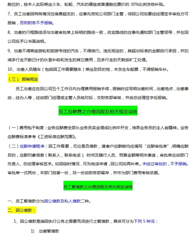
.......篇幅有限,剩余内容就不一一展示了~~


