电商公司账务处理如何做?电商会计做账干货分享,电商会计人手一份
如果是刚从事电商会计,你肯定是感觉不适应太累了!不像大家所说的那样每天朝九晚六的!但是电商会计账务处理也不像大家想象中的那么难!电商会计刚开始是累了点,但是你真正熟悉后,电商会计会计核算还是比较容易理解的,很多复杂的业务你只要处理过一次就下次遇到就不会存在不会解决的问题了!像我们常说的电商涉及的特殊业务的账务处理,折扣、现金折扣、优惠券、买赠等等业务的账务处理应用案例,今天在这里都给大家说明了,有兴趣的一起往下看吧!
电商会计做账干货

一、电商会计必知的电商财务做账流程




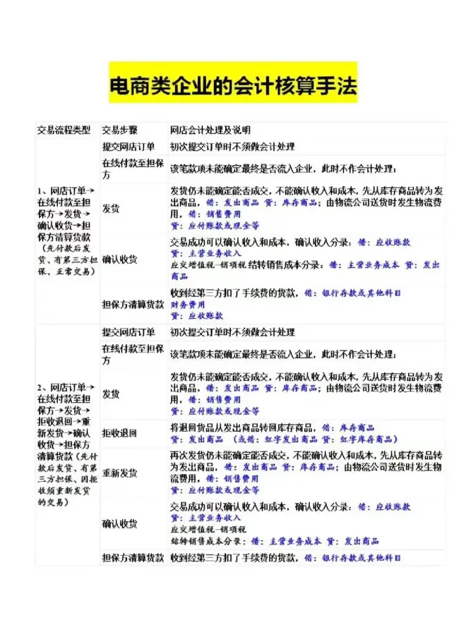
二、电商会计常用的会计核算方法

三、电商会计必备的电商会计分录模板

四、电商会计实操应用案例





五、电商会计常用表格模板




六、电商公司财务管理制度范文模板

电商会计涉及的会计核算方法及电商会计财务报表,今天就先分享到这里了!对电商会计做账有疑问的,可以抱走随时备查!


