欢迎光临散文网 会员登陆 & 注册

23上教资笔试小学科一科二考前冲刺笔记背多分,非师范小白就看这25页冲刺急救重点笔记

2023-02-23 21:04 作者:五好学姐  | 我要投稿

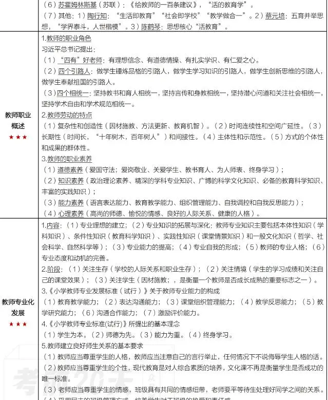
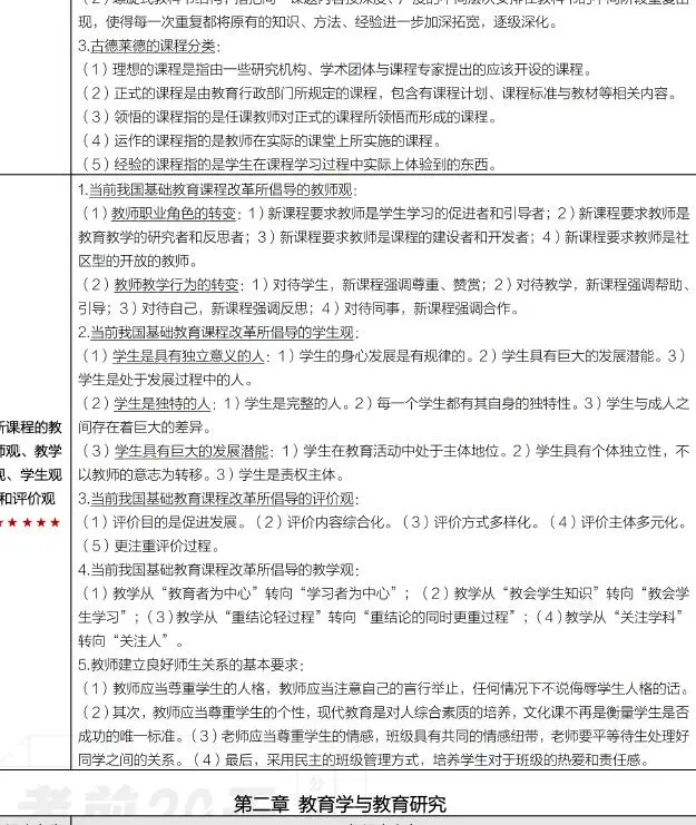
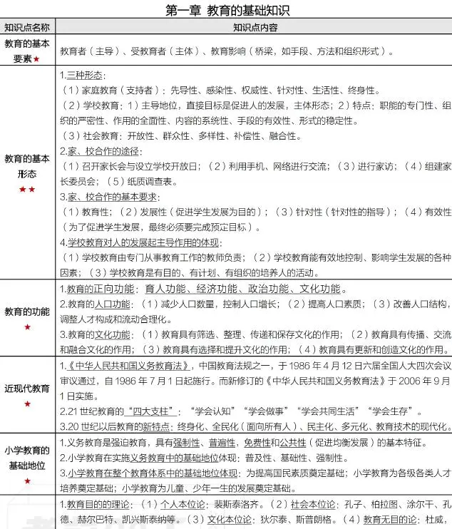
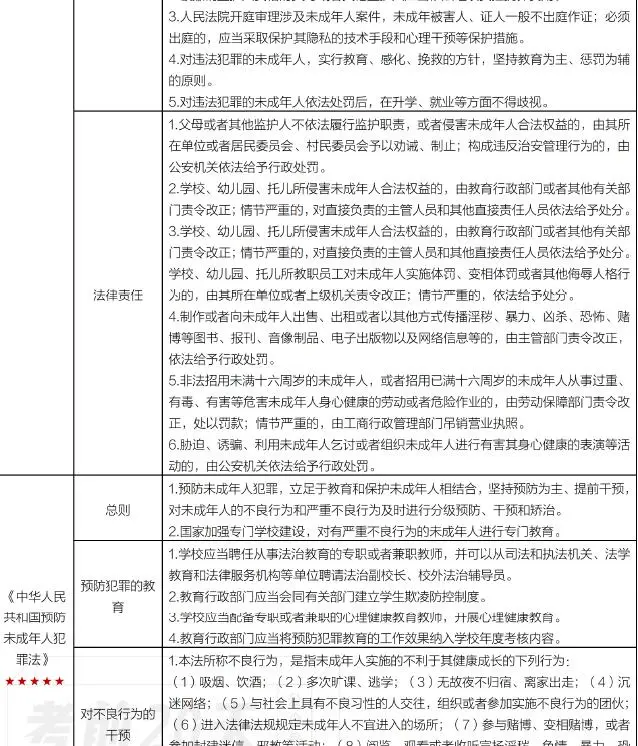
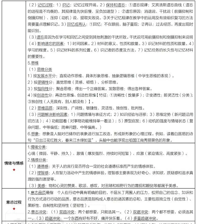
距离23上教资笔试,还剩半个月的时间,小学教师资格证笔试科目一科目二重点冲刺笔记共计25页

都已经给你总结好了,全部都是总结出来的考试重点,非师范小白拿过来就能直接用

再也不用担心不知道怎么复习了,直接让你告别69分,稳稳上岸落地


因为内容实在太多,只能分享到这里

如果需要帮助的或者有疑问

可以评论区留言


23上教资笔试小学科一科二考前冲刺笔记背多分,非师范小白就看这25页冲刺急救重点笔记的评论 (共 条)

分享到微博请遵守国家法律