巧用Maya轴心操作小技巧,工作事半功倍!
2023-08-10 17:25 作者:3DCAT实时渲染云 | 我要投稿

Maya 是一款专业的三维软件,可以用于创建规模宏大的世界、复杂的角色和炫酷的特效。Maya的用户遍布动画行业、影视特效、广告和片头、平面设计行业,用户数量十分庞大。本文分享了maya轴心操作的小技巧,让设计师工作事半功倍,一起来看看吧!
一、自带工具快速重命名
1.选中需要更名的mesh

或Ctrl点选mesh。


2.找到此工具图标,点击重命名即可。


3.在此框填入前缀,后序会按照点选mesh的顺序自动排序。



二、快速改变场景视图的背景快捷键
Alt+B



三、巧用轴心操作快捷键
点击D键可以调整轴心方向及位置。

2.旋转轴心时按住J键,可以激活步长捕捉。

3.点击X键可以将轴心吸附到栅格的点。

4.选中模型轴心按住V键可以吸附到另一个模型的点上。

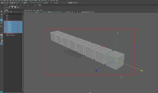
5.重复复制相同间距的模型,先用ctrl+D复制一个模型,调整到合适位置。

再重复点击Shift+D即可。

6.点击—键或者+键可以缩放轴心大小,可以应用在移动旋转缩放所有轴

巧用Maya操作小技巧,提高工作效率,让设计师工作事半功倍!
本文《巧用Maya轴心操作小技巧,工作事半功倍!》内容由3DCAT元宇宙实时渲染云解决方案提供商整理发布,如需转载,请注明出处及链接。