概念—案例—解题,全面讲清“赋能”热!
作者 竹子 | 排版 杳杳
暑假到了,欢迎小羊羔每天来我们的地理教室,和羊羊一起用地理的角度看世界,既拓展了视野,又可以累积知识点,一举数得。
近日,“数智赋能”一词连续登上各大城市的热搜,农业、制造业、服务业都不约而同地涌起了一股“赋能”热。

这个”数智赋能“是什么?地理试题中该如何应对?今天这篇文章从概念、案例到解题,都为大家理清楚,说明白!
01
什么是数智赋能?
赋能,即赋予能力,赋予更大的可能性。
数智赋能,就是利用大数据和智能化手段深度挖掘用户需求,探索多元的业务场景,使企业摆脱单一供给,拥有多元的发展空间。
具体来说,数智赋能是怎样拓展产业的发展空间呢?
我们沿着产前、生产、产后这条线索来看。

数智赋能产业的同时,又会带动区域的发展:
✓ 经济:优化产业结构;带动相关产业,促进经济发展;促进产业协作,提高经济效益;
✓ 社会:提供就业岗位;吸引人才流入;
✓ 生态:降低污染,带动绿色发展;数智赋能生态环境治理等。
数智赋能主要靠的是科技,而科技发展需要人才、资金和国家政策等多方面支持。
科技实现了企业的机械化和自动化,能省去很多人力成本,例如现代物流产业已经实现了自动分拣、装运,无人车配送,所以对劳动力的依赖自然会降低。
在数智技术的赋能下,生产工艺进步,原料利用率提高,原料成本也会降低。
所以从产业类型来看,数智赋能的企业大多是技术密集型和资金密集型,而不是劳动力密集型和原料密集型。
有了这个认识,像下面这类题就很好答了。
点击可看大图

这道题中“科技”和“政策”同时出现,该怎么办呢?那就得结合题干要求和材料提示,选择更符合题意的那一个。
02
具体案例
笼统地知道数智赋能的特点和影响是不够的,我们还要在具体案例中,了解数智赋能的具体应用,才能细化答案,牢抓得分点。
接下来,我们看数智赋能在几个代表性行业中的具体表现。
数智赋能农业——文山烟草生态链

数智赋能对文山烟草的影响无孔不入,沿着产业链的各环节发挥作用。
所以做题时,我们可以从产业链入手,找到切入点。
其实,即使“数智”对产业链的赋能十分复杂,大体上也可总结为以下两个方面:
增强自动化、智能化,使各环节运行更便捷;
加强产业链各环节之间、生产商之间的关联。
无论是哪种产业链,只要找到具体环节,再扣住这两个角度作答,大方向就不会有错。
数智赋能交通运输业——三峡库区主干道
“数智”从线上报备、泊船机制、升船技术等方面赋能交通运输效率。


【虚拟闸室与同步移泊】一种船舶调动方案:线上获取船舶进闸计划,并预排挡,进闸船舶停泊在虚拟闸室,待统一信号发出,所有船只同时移泊。
【大船爬楼梯,小船坐电梯】小船通过升船机过闸,大船通过闸门放水升降过闸。
总体来说,“数智”从线上报备与监控、智能化调度机制、自动化机械等方面赋能交通运输业。
数智赋能采矿业
数智赋能不仅用于新兴产业,更能赋能传统产业。老石旦煤矿通过数智赋能,实现了采矿业的产业升级。


通过上面的三个案例,我们发现:
数智赋能是运用“数”、“智”赋能于传统产业。让传统产业中的各个环节,插上“现代技术”的翅膀,通过数字化、智能化,全面提高生产效率。

在做题时,背景材料中可能会涉及很多今天没有提到的行业,我们得透过表象,抓住本质,用上面总结的思路去分析试题。
03
试题中的数智赋能
产业区位条件
点击可看大图

【提示】市场决定了农产品的类型(生产什么)和产量(生产多少)。

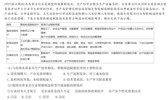
数智赋能产业特征
点击可看大图

【提示】数智赋能产业高投资、高技术、生产流程复杂,但劳动力要求低、原料成本低。由于技术先进,自动化强,生产周期短,各生产环节联系紧密。

数智赋能产业的影响
此题考察数智赋能的具体作用:

【提示】抓住材料中数字孪生建设的信息:“监测传感设备”、“流域信息化管控平台”,再看地理信息技术与它的联系。
地理信息技术即3S技术——地理信息系统(GIS)、遥感(RS)、全球定位系统(GPS)。
地理信息系统(GIS)是采集、分析数据的系统,可以支持“流域信息化管控平台”;遥感(RS)负责监测;全球定位系统(GPS)实现定位。
关于3S技术,如果还需要再复习一下的小羊羔,可以点击此处的链接→“3S”技术的判断太麻烦?掌握这两点就可以了

下边这道题考察数字赋能对产业的有利影响,即发展数字赋能带来的积极后果。

【提示】我们可以从产前—生产—产后这几个环节中找到切入点。
产前是设计环节,材料中没有体现,所以这里我们可以不提;
生产主要是雕刻,可以在材料中找找看到底用了哪些智能化手段,把这些手段对生产起到的作用写出来;
产后包括了品牌宣传、展览、广告、促销等方面,我们只要写出数字技术(如电商和直播)对它们造成积极影响就行。
按照上面的思路,答案也就组织出来了。

04
做完题再走~
新疆伊犁素有“中国薰衣草之乡”,是继法国普罗旺斯、日本富良之后的世界第三大薰衣草种植基地,也是我国唯一的薰农草主产地。薰衣草被称为“宁静的香水植物”。伊犁通过科技赋能借助薰衣草大力发展“紫色经济”:薰衣草种植、特色旅游、加工制作鲜花和干花、香水、香皂、精油等,其产品广泛应用于美容、化妆品、香薰、保健、花草茶、居家用品、食品、医药等领域。据此完成下面小题。
1.伊犁薰衣草产业要持续发展,做大做强"紫色经济'”,其产品广泛应用于各领域。影响其发展的主导因素是(单选)
A.交通
B.市场
C.科技
D.政策
2.伊犁大力发展"紫色经济"对新疆的有利影响(单选)
①提供更多的就业机会和岗位 ②促进新疆经济整体提升
③加剧人地矛盾,导致生态恶化 ④推动新疆城镇化发展
A. ①②③
B. ②③④
C. ①②④
D. ①③④
答案与解析
1. C
【解析】根据材料"“伊犁通过科技赋能借助薰衣草大力发紫色经济"可知,伊犁通过加大科技投入来实现薰衣草产业可持续发展,因此影响其发展的主导因素是科技,而不是交通、市场和政策,C正确,ABD错误,故选C。
2. C
【解析】伊犁大力发展“紫色经济",促进产业发展,可以提供更多的就业机会和岗位,①正确;伊犁大力发展"紫色经济"可以带动相关产业的发展,促进新疆经济整体提升,②正确;加剧人地矛盾,导致生态恶化属于不利影响,③错误;伊犁大力发展"紫色经济"可以促进新疆经济发展,推动新疆城镇化发展,④正确。综上所述,①②④正确,故选C。
【参考文献】
[1]陈国青,任明,卫强等.数智赋能:信息系统研究的新跃迁[J].管理世界,2022,38(01):180-196.
[2]杨艳,唐安冰.数智赋能 重庆全域旅游高质量发展按下“加速键”[J].重庆与世界,2020(10):54-58.
[3]李水平. “数智”赋能文山烟草生态链[N]. 云南日报2021-08-28(008).
*声明:图像素材部分来源于网络,版权归原著所有,本号为整合发布。
*本文内容由作者提供,不代表本号立场

