【东莞城市学院毕业论文】基于spring boot校园 垃圾分类系统设计与实现


摘要
校园垃圾分类是一个重要的环保课题,目前在全国范围内都得到了广泛的关注。随着人们对垃圾分类意识的增强,许多高校也开始积极推进垃圾分类工作。在此进程中,校园垃圾分类系统的规划及实施也成为不可或缺的一环。
论文基于Spring Boot框架,设计和实现了一个校园垃圾分类系统。Spring Boot是一个基于Spring框架的开源Java Web开发框架,它具有快速开发、高效稳定和易维护等优点,因此在校园垃圾分类系统的设计和实现中得到了广泛的应用。该系统包括用户管理、数据统计、信息查询等功能,以便管理员和用户能够方便地管理和使用系统。在系统设计方面,本论文采用了前后端分离的架构,前端使用 Vue.js框架实现,后端使用Spring Boot框架实现,并采用了MySQL数据库进行数据存储。
基于 Spring Boot的校园垃圾分类系统可以利用其丰富的开发组件和生态系统,快速开发出一个高效稳定的系统,并通过不断迭代和改进不断提高系统的质量和用户体验。因此,本研究旨在通过对Spring Boot的应用研究,设计和实现一个高效稳定的校园垃圾分类系统,以促进校园垃圾分类工作的开展和推广。
关键字:校园垃圾分类系统;Spring Boot;MySQL
ABSTRACT
Campus garbage classification is an important environmental issue that has received widespread attention nationwide. Due to the importance of garbage classification, more and more universities are starting to carry out garbage classification work, and the design and implementation of campus garbage classification systems are an important component of it.
This paper designs and implements a campus garbage classification system based on the Spring Boot framework. Spring Boot is an open source Java Web development framework based on the Spring Framework. It has the advantages of rapid development, high efficiency and stability, and easy maintenance. Therefore, it has been widely used in the design and implementation of campus garbage classification system. This system includes functions such as user management, data statistics, and information query, so that administrators and users can easily manage and use the system. In terms of system design, this paper adopts a front-end and back-end separation architecture. The front-end is implemented using the Vue.js framework, and the back-end is implemented using the Spring Boot framework. MySQL database is also used for data storage.
The campus garbage classification system based on Spring Boot can utilize its rich development components and ecosystem to quickly develop an efficient and stable system, and continuously improve the quality and user experience of the system through continuous iteration and improvement. Therefore, this study aims to design and implement an efficient and stable campus garbage classification system through the application research of Spring Boot, in order to promote the development and promotion of campus garbage classification work.
Keywords: Campus garbage classification system; Spring Boot;MySQL
目录
摘要 I
ABSTRACT II
1.绪论
1.1研究背景
1.2研究目的及意义
1.3研究内容
2.开发环境及相关技术介绍
2.1开发语言
2.2JSON技术介绍
2.3JavaScript技术介绍
2.4系统所使用的数据库
2.5系统所使用的技术
2.6本章小结
3.系统分析
3.1系统可行性分析
3.1.1开发环境
3.1.2经济可行性
3.1.3技术可行性
3.1.4操作可行性
3.1.5法律可行性
3.2系统数据分析
3.3系统性能需求分析
3.3.1可扩展性
3.3.2稳定性
3.3.3易用性
3.3.4流畅性
3.3.5安全性
3.4系统维护分析
3.5系统功能分析
3.6系统用例图
3.7本章小结
4.垃圾分类管理系统设计
4.1系统设计原则
4.2系统的需求分析
4.3系统的工作原理
4.4系统功能操作流程
4.4.1系统功能流程
4.4.2系统操作流程
4.4.3添加信息流程
4.4.4修改流程
4.4.5删除信息流程
4.5系统功能操作时序图
4.5.1 登录时序分析
4.5.2 录入时序分析
4.5.3 修改时序分析
4.6系统包类图设计
4.7系统数据库设计
4.7.1 数据库逻辑设计
4.7.2 数据库物理设计
4.8本章小结
5.系统功能的实现
5.1用户登录模块
5.2首页界面模块
5.3回收员信息界面模块
5.4系统用户界面模块
5.5垃圾类型界面模块
5.6轮播图信息界面模块
5.7本章小结
6.垃圾分类管理系统功能测试
6.1测试目的
6.2测试计划
6.3测试用例
6.4本章小结
7.总结与展望
参考文献
致谢
基于spring boot校园垃圾分类系统设计与实现
吴文乐
1.绪论
1.1研究背景
西方发达国家进行垃圾分类的制度已经存在很久,例如日本、瑞士,在目前己处于比较成熟的阶段,垃圾分类回收系统在发达国家中扮演着重要的角色,超市门前都有专用回收机器,饮料瓶和易拉罐等可回收垃圾。瑞典政府在大多数的社区设立垃圾收集中心,在其中放置许多标有颜色标识的垃圾容器,以方便人们将己经分好类的垃圾投入专用的垃圾容器。因此,如果没有提前分类,扔垃圾时就会犯难。被誉为垃圾分类今日之星的日本,但事实是日本的垃圾分类效率并不高,花费了巨大成本,垃圾分类非常详尽,详尽的指导用书,对居民分类要求很高,但是结果是之后的分拣系统仍然人力、物力成本极高,同时对于扔垃圾的群众来说要求更为严苛。对于垃圾分类处理,日本和瑞典在制度上和流程上都有很大的优势,但是都面临一个问题,那就是垃圾总类繁多,类型复杂,在识别分类过程中存在着很多问题,因此,对于环卫工而言的分类智能化、对于群众而言的投递便捷化的系统是很有必要的[1-2]。
1.2研究目的及意义
随着各大城市开始实行垃圾分类政策, 使用计算机技术高效率的进行政策的实施至关重要, 基于mybatis实现一套垃圾分类管理系统, 系统管理员具有。当前全世界都在提倡环境保护,随着社会的发展,人们每天都会制造出很多垃圾,尤其是工业垃圾,如果随意丢弃就会对环境造成污染,特别是电池等重污染垃圾,所以我们一定要将垃圾分类,保护好我们的环境。另一方面是对可以再次利用的垃圾进行重复利用。
理论上,国家正在大力推行垃圾分类,此系统的出现响应国家的号召,顺从城市环保的理念并且提高每个参与者的积极性。
经济上,垃圾填埋和堆放是目前中国主要的垃圾处理方式。系统识别垃圾进行分类,不仅可以随着可回收垃圾比重的增大有效减少土地的消耗,而且可以避免有毒有害垃圾乱丢乱放,有效减少环境污染,再者可以将部分垃圾转化为可再生资源,促进经济的发展[3-5]。
1.3研究内容
系统设计:使用了前后端分离的架构,前端运用了Vue.js框架,后端使用了 Spring Boot框架来实现,并且采用了MySQL数据库进行数据的存储。同时,设计系统的数据结构和算法,为系统的实现 提供支持[6]。
系统实现:采用面向对象的编程方式,通过对需求进行分析和设计,实现了用户注册、登录、信息维护等功能,同时对用户的访问权限进行控制,如管理员可以对用户进行管理和授权,还有对垃圾分类数据进行分析和统计,生成可视化的报表和图表,帮助决策者了解垃圾分类情况和趋势,为后续改进和优化提供依据。同时,对系统进行性能和安全测试,确保系统的稳定性和安全性。
系统测试与优化:进行系统测试和性能优化,包括功能测试、性能测试、安全测试等环节,确保系统的稳定性和安全性,同时对系统进行优化,提高系统的响应速度和用户体验。
总之,基于Spring Boot的校园垃圾分类系统设计与实现的研究内容涵盖了从需求分析到系统实现和部署的全过程,旨在提高校园垃圾分类工作的效率和质量,为环保事业做出贡献。
2.开发环境及相关技术介绍
2.1开发语言
这个系统主要是运用Java开发的。它是一项面向对象的编程语言。Java的推出即刻为整个互联网上的交互式应用程序展现出一个新的“世界”。
Java具有大部分编程语言所共有的一些特征,被特意设计用于互联网的分布式环境。Java具有类似于C++语言的形式和感觉,但它要比C++语言更易于使用,而且在编程时彻底采用了一种以对象为导向的方式。Java还提供了丰富的类库和工具,可以大大简化程序的开发过程 [7]。
2.2JSON技术介绍
Json全称为JavaScriptObjectNotation,即JavaScript的对象表示法。它是一种轻量级别的文本数据的交换格式,它基于 ECMAScript(European Computer Manufacturers Association, 欧洲计算机协会制定的js规范)的一个子集,采用完全独立于编程语言的文本格式来存储和表示数据。简洁和清晰的层次结构使得 JSON 成为理想的数据交换语言。易于人阅读和编写,同时也易于机器解析和生成,并有效地提升网络传输效率。并且,它独立于各种语言和平台,例如:php,vue.net等编程语言,它们都支持json。Json同时也很容易理解,技术人员可以很快的就上手使用它[8-9]。
2.3JavaScript技术介绍
JavaScript是一个vue开发人员必须掌握的一门语言,它能够在大部分的html页面上进行使用,同时,vue开发人员也能很快的学会它。而且它也是一个安全性相对较高的脚本语言[10]。
在1995年的时候,Netscape的布伦丹·艾奇(BrendanEICH)首次在NetscapeNavigator浏览器上设计并实现了JavaScript。因为Netscape希望像Netscape的JavaScript那样子工作,所以命名为sunshine。但是,实际上,它的语法风格和它自己很接近scheme。JavaScript的默认值是ECMAScript。
2.4系统所使用的数据库
MySQL是一种流行的开源关系型数据库管理系统(RDBMS),由Oracle公司开发和维护。MySQL被广泛应用于Web应用程序开发中,因为它简单易用、可靠稳定、性能出色,且在许多操作系统和编程语言中都有广泛支持。
MySQL支持多种操作系统,包括Linux、Windows和Mac OS X等,同时也支持多种编程语言,如Java、Python、PHP等。MySQL提供了完整的关系型数据库功能,包括数据存储、数据查询、数据分析和管理等功能。它还支持多种数据存储引擎,如MyISAM、InnoDB等,可以根据应用程序的需求进行选择。
MySQL所使用的SQL语言是用于访问数据库的最常用标准化语言。MySQL 软件采用了双授权政策,分为用户版和商业版,由于其体积小、速度快、总体拥有成本低,尤其是开放源码这一特点,一般中小型和大型系统的开发都选择MySQL作为系统数据库[11]。
2.5系统所使用的技术
Spring Boot是一个基于Spring框架的开源Java开发框架,它简化了Spring应用程序的创建和开发过程。Spring Boot通过提供一组预定义的配置,让开发者可以快速构建Web应用程序和微服务。
2.6本章小结
这个部分讲述了系统所用到的一些技术支撑,对这些技术从自己理解的层面结合网上官方的回答向读到这篇论文的学者呈现出来,从而让读到该项目论文的读者可以自己品味出来其中的韵味,同时最后也大概的描述了系统的主要内容。
3.系统分析
3.1系统可行性分析
3.1.1开发环境
操作系统:Windows10
开发平台:idea
数据库:MySQL
开发语言:Java
3.1.2经济可行性
基于Spring Boot的校园垃圾分类系统在经济可行性方面具有潜在优势Spring Boot提供了一种快速开发和部署应用程序的方法,因此可以降低开发和运营成本。此外,垃圾分类系统可以帮助减少垃圾处理和清理的成本,因为它可以更好地管理和减少垃圾量。垃圾分类系统是一个新兴市场,随着可持续发展的重要性越来越高,它的需求将会增加。因此,该系统可以为学校提供一个进入这个市场的机会,并且可以吸引更多的投资者和合作伙伴[12]。
综上所述,基于Spring Boot的校园垃圾分类系统在经济可行性方面具有巨大的潜力。
3.1.3技术可行性
该系统主要是基于Java web进行开发的,而从目前的情况来看,Java web的技术已经相当的成熟,随着电脑的发展以及应用的广泛,人们看到了Java web的发展前景,因此,各种各样的系统也在电脑里产生,作为一个不需要下载便能使用的系统,用户也很乐于去使用,因此,基于Java web的项目越来越多,各种平台也很乐于在电脑中开发系统,Java web的技术也随着越来越成熟,因此在该系统在技术可行性这方面同样是属于可行的。
3.1.4操作可行性
软件运行的困难程度直接影响到使用者的感受和人数,这是一个需要考虑的问题。而随着手机的普及,系统的功能都大同小异,因此,人们可以不需要指导,就能去操作一个新的系统,操作难度对人民群众来说不值一提,人们对此十分的熟练,操作也能很快的上手,因此,在对该程序的操作可行性来看,也是可行的。
3.1.5法律可行性
在开发和运营校园垃圾分类系统时,需要遵守相关的法律法规。例如,垃圾分类和处理相关的法律法规,个人信息保护相关的法律法规等。由于校园垃圾分类系统需要处理大量的个人信息,因此需要遵守相关的数据保护法律法规。例如,需要确保用户的个人信息得到保护,不被泄露或滥用。总之,基于Spring Boot的校园垃圾分类系统的法律可行性需要遵守相关的法律法规和道德规范,保护用户的权益和个人信息。开发和运营方需要对相关法律法规进行了解和遵守,以确保系统的合法性和可持续性。
3.2系统数据分析
我设计的这个系统其中的数据是很精准的,不能有丝毫的偏差,其次数据非常的灵活不是一成不变的。如果我想对这些数据进行改变和进行对改变后数据进行同步处理时,数据的准确性是一个非常重要的要求,如果数据不能准确无误的表现出来,将会产生许多不必要的麻烦。
其次,数据还需要具有一致性和完整性两个特性。我们在开发时必须注意数据统一的模样,这样不同的程序员或者维护人员才能更好的对同一系统进行创作与维护。
最后,系统中的数据还应该具有共享和独立性。在电脑系统从开发到后面的测试维护等所有生命周期内都应该具备共享性,同时要保证系统的数据拥有一定的独立性。如果我们可以站在一个开发者创造者的角度去看这些问题,数据之间独立性较差,无疑这会给系统增加不小的开发难度,所以在我们进行开发时应该用更加灵活的开发方法,能保证独立运行,还应该尽可能的通过人为方式去预防错误的发生。
3.3系统性能需求分析
该垃圾分类系统管理系统在主要功能方面应该达到如下要求:
3.3.1可扩展性
该系统的设计是在目前所需要的功能为目标的基础上进行设计研发的,为了适应未来实际的需求的变化,给未来的功能提供更便捷的扩展和维护,我们必须去考虑到系统的扩展问题,在现有的基础上去增加功能时,系统原本的框架和功能点不会被太大的影响。
3.3.2稳定性
垃圾分类系统管理系统的使用度十分的广泛,因此,该系统的运行必须要稳定,可靠的同时,也要高效,因此,在按照功能进行划分时,要使得他们不会有强烈的依赖,这样才能保持系统的稳定性,提高用户的使用舒适度。
3.3.3易用性
该垃圾分类系统管理系统是为了垃圾分类系统管理系统所开发,因此必须开发一个易操作且高效的系统,避免有些用户未使用过电脑系统而不会操作,同时在易操作和的基础上,我们还应该做到界面的美观,这样才能让用户有更好的体验感。
3.3.4流畅性
一个好的系统,它的流畅性是必须要好的,要想有一个好的流畅性,需要考虑的地方无疑是需要更加全面的,不是简单的程序运行起来就可以,我们还应该更多的去考虑代码的运行效率即合理的算法设置等,通过这些操作来提高内存与系统同用户之间的一个响应速度,让使用者拥有一个全新且舒适的使用效果。对此,我们可以删除不需要的一些属性,提高布局复用,同时通过线程等方法去优化该系统的启动速度。
3.3.5安全性
该垃圾分类系统管理系统由于可以应用于所有的浏览器,因此,这个应用程序有很多关于用户和管理员的信息,其中应用程序必须建立安全机制和权限设置,以确保操作用户身份的合法性,并防止未经授权的操作。它可以保证用户连接的真实性,提高用户连接的真实性,同时也保护了用户的个人信息,让用户个人信息的安全得到了具体的保障[13]。
3.4系统维护分析
近几年来,随着系统的崛起,越来越多的店铺开始对系统进行了研发,随着系统的日益增多,系统的维护也成为了一个无法逃避的问题,因此,本块对系统的维护进行了简单的介绍。系统维护包括以下几个方面的工作:
(1)在系统的维护过程中,常常会遇到问题,使得程序需要做出相应改动,这些问题基本是没有办法去避免的,所以务必在每次维护的同时进行最大限度的改进,否则一旦问题堆积后,完后对程序的改动会比较大,增加了维难度和维护工作量。例如:常见的系统会遇到不符合要求的错误数据,那么系统就会出现错误,从而导致整个系统的中断。系统长时间被用户使用,用户会对其系统日渐了解,相应的会反馈一些我们未发现的漏洞,或者随着社会发展随着时间,环境,大势变化,用户会要求台添加相应需求项目,到了这个阶段,一些软件就要进行维修了[14]。
(2)进行实时更新和维护的数据库:当因为一些操作和需求的改变,这个时候我们就需要对现在的这个数据库进行一个与各种操作的改变同时发生的一个转变,并需要对库进行一个随时的保养和维护。
(3)代码的保养与维护:随着社会发展随着时间,环境,大势变化,系统长时间被用户使用,相应的会反馈一些我们未发现的漏洞,然后需要改进代码,在原有的基础上改进代码,或者重新编写代码[15]。一般来说,运行新代码是代码维护的难点,所以系统需要专业人员来负责代码维护。
3.5系统功能分析
功能管理其功能结构图如下:

3.6系统用例图

3.7本章小结
本章重点对该系统管理进行了系统的分析,主要包括系统的可行性分析,数据分析,性能需求分析以及系统的维护分析,同时系统的可行性分析中又分为四大部分,分别为:经济可行性,技术可行性,操作可行性以及法律可行性。
4.垃圾分类管理系统设计
4.1系统设计原则
系统设计原则是指在进行系统设计时需要遵循到的一些基本原则,用来确保设计的系统具有良好的可维护性、可拓展性、可靠性以及安全性等特性。系统设计原则包含以下几点:
(1)实用性原则,要实现系统应用推广,前提是系统必须要具有实用性。要使系统能够保证实用性,就要从用户的体验出发,系统的界面设计务必人性化,使用户看起来美观友好,操作起来就会更加顺手,在使用的过程中户就不会产生对系统的厌恶感。测试要从系统的开始结束考虑出发,在考虑测试例子进行测试时,要根据用户的所需,选择并分析得到的结果才能制定,必须要充分的去解决用户的所需,满足用户需求,及提高系统的实用性。
要想一个信息系统能够成功上线运行,最终通过验收,实用性就是其验收的重要前提,本系统设计之初就深知实用性原则,故而在设计系统过程中严格遵循实用性原则。
(2)安全性原则:系统能够给工作带来便利的同时,设计系统时就必须重点考虑到其安全性,隐私性方面等问题。特别是在加强账户安全,信息安全,防入侵安全等此类因素,一个安全的程序才能让用户更加的放心去使用,避免用户信息的泄露,导致用户的体验感很低等。
(3)易操作性原则:为了能够使用户在操作上有更好的体验,在系统设计使就应该优先考虑易操作性。系统设计更多时候是为了使用户能更加便捷且高效的解决繁琐的问题,所以在操作上如果步骤较多,并难易程度较高,系统就失去了本来的价值,总之能快速去操作的问题,据不要分解成多步来完成,能够设计成当下流行的一键完成最佳,一个易于操作的程序,才会有更多的用户去使用,而不是让用户进入程序以后无从下手。要记住系统开发正是用于用户,所以设计一定是从用户视角去考虑问题。要及时且认真对待用户反馈,对反馈进行有效应对。
4.2系统的需求分析
该系统是为了辅助对系统信息的管理所研发,包括垃圾分类数据的录入、修改、查询、删除等功能,同时需要提供数据统计和分析等功能,方便管理人员进行分析和决策。同时,垃圾分类管理系统可以进行垃圾分类以及个人信息的修改,而该系统必须还有一个管理员的角色去操作管理员的功能,例如查看用户的垃圾分类管理系统情况等。
4.3系统的工作原理
本系统工作原理图如图4-1所示。

4.4系统功能操作流程
在管理系统的时候,需要先对信息化流程有自己的基本认识,从系统的软件开发步骤进行设计,从底层对数据库进行设计。系统的开发流程如图4-2所示。

4.4.1系统功能流程
在登录的流程中,为了保护用户的安全,系统中所有使用的用户名和密码都将完全与database中匹配成功才能进入,如果发现错误将会阻止这次请求返回false提示并且给出提示,在登录成功以后用户才能对系统中的功能进行使用,所有涉及到的功能都需要登录才能进行操作。这道检查将会十分严格,因为这关系到后续数据的正确性。系统的功能程如图4-3所示。

4.4.2系统操作流程
在之前提及的登录操作无误后,我们就可以进入系统中去操作系统的对应的功能,而且我们在使用任何功能的适合都会留下脚印,以便管理员可以实时查看用户的操作情况,在执行操作性功能的时候都将产生相应的信息,这对于我们的数据完整性有着很重要的核对作用。流程如图4-4所示。

4.4.3添加信息流程
用户在操作添加信息功能的时候,在界面中所输入的对应的数据都会在界面上进行正则校验去验证数据是否符合规则,数据只有符合特定的规则的情况下,才可以提交给接口,才能将这个增加的操作完成,这样做的目的主要是为了减少接口的无效请求,同时加大了系统操作过程中的严谨性,从而减小了系统用户器的压力。系统的添加信息如图4-5所示。

4.4.4修改流程
用户在界面中进行修改信息的操作时,跟添加信息的过程一样,都会在数据通过正则校验的规则时,才会提交给接口,同时,修改信息是无法修改信息主键的,这样是为了避免出现信息修改错误的情况产生,同一个用户操作修改的时候,其他用户不能进行操作。流程图如图4-6所示。

4.4.5删除信息流程
管理员在进入管理界面的时候可以去删除对应的信息,例如,垃圾分类系统管理系统信息等,每一年的垃圾分类系统管理系统信息都不一样,有了新的垃圾分类系统管理系统信息就可以将旧的删除,如果管理员想要删除这些消息,单击“删除”键,就会出现类似于“更改”的提示,这时你就可以根据相关的提示做出你想要做出的操作,当点击确定后,界面才会提交给接口,接口根据数据的主键进行对应的删除,最终返回给界面一个删除成功的信息。系统的删除信息如图4-7所示。

4.5系统功能操作时序图
4.5.1 登录时序分析
用户登录系统的流程,用户先进入系统的登录页面,输入用户名和密码,当用户名和密码判断通过以后才能进入系统首页,否则要再次输入登录信息和判断登录信息。登录时序图如图4-8所示。

4.5.2 录入时序分析
管理员进行录入操作流程,用户先输入用户名和密码登录系统,进入到系统的首页,再进管理点击录入,填写信息,录入信息,然后提交,即可完成录入操作。录入时序图如图4-9所示。

4.5.3 修改时序分析
用户在修改界面,选择需要修改的信息,发起申请。修改时序图如图4-10所示。

4.6系统包类图设计
系统主要分为controller控制器,domain实体模型层,mapper为mybiatys映射文件层,service为系统用户层,其中impl主要负责数据交互,service主要是实现数据交互里面的接口,如下图4-11所示。

4.7系统数据库设计
数据库是对我们在现实生活中能接触到的信息进行分类,整理,将其存储在某一地方,这个地方就称为数据库概念模型。这个概念模型能够映射出真实世界各组成部分的信息结构、信息流动情况、信息间的相互制约关系以及各组成部分对信息保存、查找和完善等。所以建立的模型应避让数据库在计算机上的具体实现细节,用一种抽象的形式呈现出来。以实体-(E-R模型)联系模型方法为例,第一步先明确实真实世界中信息的组成部分所包含的实体及属性、实体间的联系以及对象的制约条件等,从而给出组成信息的局部描述。第二步再将之前得出的多个局部视图拼凑成为一个整体视图,即我们所理解的真实世界的概念数据模型。
建立概念数据模型是我们对用户描述的信息的初始领会。通过对用户描述的现实需求理解,我们将其建立起一个抽象的模糊的概念模型。这个概念模型主要由实体-联系图(Entity-Relationship Diagram)、实体(Entity)、属性(Attribute)、联系(Relationship)等部分组成。
基于对系统需求分析的层层划分,我们得出如下实体和E-R图联系。用户实体属性图。如图4-12。

公告实体属性图如图4-13。

配置实体属性图如图4-14。

Token实体属性图如图4-15。

用户角色实体属性图如图4-16。

总体er图。如图4-17。

4.7.1 数据库逻辑设计
数据库逻辑设计,原理就是把概念结构E-R图转变成数据库管理系统适用的逻辑结构。人们通常使用的是Oracle或MySQL等关系型数据库,因此在设计逻辑结构时,一般用三步来完成:(1)将E-R图转换为关系模型(2)根据具体数据库监管系统的特征和制约转换为指定数据库监管系统支持下的数据模型(3)进行实体属性的优化。
因为用户所描述的现实参杂许多重复多余的信息,我们还需对信息进行3NF精简。第一NF,使字段不再分解;第二NF,规范实体的属性完全仰赖于主关键字;第三NF,减除相关依赖,即要求一个数据库表中不包含已在其它表中已包含的非主关键字信息。
经过3NF的优化处理,可以得出系统的逻辑结构表。如下:
用户(主键ID,名称,密码,年龄,身份证号码,性别,电话)
公告(主键,添加时间,名称,分类,详情)
配置(主键,名称,参数值)
4.7.2 数据库物理设计
数据库物理设计需要考虑到系统的实际需求和数据存储的效率。根据系统的数据库逻辑结构设计所得的实体属性进一步设计成数据库表结构,为满足需求限制,表结构会设置相应的制约条件。表结构设计的是否合理,关系着系统性能的好坏,以及对后期维护更新的影响。



4.8本章小结
本章重点介绍了系统的设计原则,需求分析,工作原理,系统功能的操作流程,以及系统数据库的设计。系统的操作流程介绍了系统用户和系统管理员的登录流程,以及用户和管理员对系统数据的增删改查的流程。
5.系统功能的实现
5.1用户登录模块
在本界面输入相应的用户名与密码,并且要填写正确,点击登录以后,系统会在数据库中进行查询,查询到对应的数据后,返回信息给系统,系统进行信息的判断,判断用户是否登录成功,得到登录成功的提示时,用户就能进入到系统的首页中,该垃圾分类管理系统的用户登录界面如图5-1所示:

5.2首页界面模块
用户在电脑中使用该系统时,使用正确的用户名与密码进行登录,同时进入到系统的首页,该垃圾分类管理系统的首页界面如图5-2所示:

5.3回收员信息界面模块
该界面是对回收员信息进行查看,可以通过回收员信息的数据进行搜索回收员信息的信息,点击对应的回收员信息也能看到之前的详细介绍,该垃圾分类系统管理系统的回收员信息界面如图5-3所示:

5.4系统用户界面模块
该界面是对系统用户进行查看,可以通过系统用户的数据进行搜索系统用户的信息,点击对应的系统用户也能看到之前的详细介绍,该垃圾分类管理系统的系统用户界面如图5-4所示:

5.5垃圾类型界面模块
该界面是对垃圾类型进行查询,可以通过垃圾类型进行对垃圾信息的搜索,点击对应的垃圾类型也能看到之前的详细介绍,该垃圾分类系统管理系统的垃圾类型界面如图5-5所示:

5.6轮播图信息界面模块
该界面是对系统轮播图信息进行查看,可以通过对轮播图信息进行对轮播图信息搜索,点击对应的轮播图信息也能看到之前的详细介绍,该垃圾分类系统管理系统的轮播图信息界面如图5-6所示:

5.7本章小结
我在这章向读者展示了我开发的垃圾分类管理系统的各种功能,并且在这章节里面我详细的介绍了系统的这些页面所能执行的一些操作,让第一次操作该系统的用户可以迅速上手,同时,让读者对系统实现的具体功能有一个大概的了解。
6.垃圾分类管理系统功能测试
6.1测试目的
系统测试是项目过程中必不可少的重要组成部分,通过测试来验证系统的各项功能是否按照需求实现,包括用户登录、垃圾投放、垃圾回收点管理等。对每个功能进行测试,验证其正确性和可靠性。同时测试系统的性能表现,包括处理请求的效率、响应时间、并发能力等。通过模拟多用户同时访问系统、大量数据的处理等测试,验证系统的稳定性和可扩展性。因此,在这个阶段,将对管理应用程序进行测试,提高用户体验和系统的可用性。也可以及时发现和解决系统的问题,确保系统的正常运行和持续改进。
6.2测试计划
为保证本次系统测试工作顺利进行,现阶段制定严谨的系的测试计划。首先确定测试人员,进而编写测试用例对本系统进行是单元测试,在这里以系统的添加、删除、修改、查找信息功能4个核心功能模块为例进行测试。系统的功能正确性、可靠性、稳定性和可扩展性。
6.3测试用例
系统的测试用例将以系统的核心功能展开详细阐述,一个核心功能点衍生一条测试用例。在执行测试用例过程中,需要测试人员严格遵守用例要求。接下来将对测试用例和测试结果进行详细阐述。
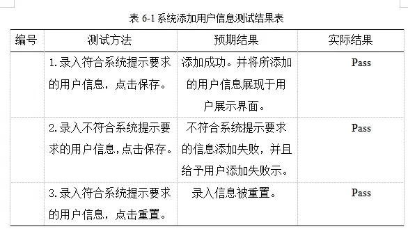
进入展示界面点击添加下拉框,分别录入符合系统提示要求和不符合系统提示要求的信息,最后点击保存,完成信息的添加测试。添加信息测试结果如表6-1所示。

进入用户展示界面点击待删除信息右侧删除按钮,根据系统提示,我们需要根据给出的提示主观的做出我们自己的选择进行点击删除和关掉的按钮,然后这样就完场了该系统的一个删除用户信息操作的测试。进行上述操作的结果如表6-2所示。

修改用户信息测试用例,测试人员登录管理员账户,点击用户管理中的用户展示功能,这样点击之后我们会来到一个用户展示的界面,来到这个界面后会出现一个按钮,这个按钮是用户信息的右侧的一个进行修改的标识,我们可以根据系统给出的一系列提示,把符合和不符合系统预先设定规则的一些信息进行一个改变的操作,进行点击修改,就会完成对垃圾分类系统管理系统一些信息的修改动作。完成这些操作产生的结果如表6-3所示:

查询用户信息测试用例,测试人员登录管理员账户,进入到用户管理的页面,点击查询框,输入用户名或者用户的其他信息,单击查询键,就可在数据库之中模糊查询与之匹配的用户信息,从而完成对用户信息的查询测试。查询用户信息测试结果如表6-4所示。

6.4本章小结
在系统测试这个环节,我对做出来的这个系统进行了一系列的测试,众所周知的是,测试在整个软件生命周期里面无论是从他的重要性或者是他所占的时间来说,他的比重都是相当大的一部分且是必不可少的,而进行这些各种各样的操作去评测新开发出来的程序在各方面的表现也是出于对该软件有一个更为全面的了解的考虑。
7.总结与展望
基于Spring Boot的校园垃圾分类系统是一种具有实际应用价值的智能化系统,它可以减少可回收垃圾对土地的消耗,而且可以避免有毒有害垃圾乱丢乱放,再者可以将部分垃圾转化为可再生资源,有效地提高垃圾分类的准确性和效率,减少垃圾污染对环境的危害。在本文中,重点设计了一个包括垃圾分类知识介绍、垃圾分类查询、分类指导等功能模块的校园垃圾分类系统,并使用了Spring Boot、MyBatis等技术进行开发。
在系统的实现过程中,必不可少的会遇到了一些挑战和困难,例如系统的安全性、用户隐私保护等问题。虽然现在我们的系统已经能实现基本的功能,但仍然存在一些需要改进的地方。比如,我们可以增加更多的分类指导内容,提高系统的分类准确率,增强系统的安全性。也可以加强用户交互,增加用户反馈功能,从而进一步提高用户满意度。
总之,基于Spring Boot的校园垃圾分类系统具有较高的实用价值和发展潜力。未来,我们可以进一步完善系统功能和性能,使系统在未来的运行中更加稳定,拓展应用场景,为促进垃圾分类和环境保护做出更大的贡献。
参考文献
[1] 张宁.基于Flutter的跨平台可视化智能填报系统的设计与实现[D].沈阳:中学
院大学(中国科学院沈阳计算技术研究所),2022.
[2] 吕泽平.基于微系统用户的服装设计协作系统[D].上海:东华大学,2019.
[3] 陈胜杰.基于堆外内存的Java应用系统用户器缓存框架设计与实现[D].南广西大
学,2022.
[4] 孟琪洁.系统信息和系统信息公告研究进展[J].纺织科技进展,2022(09):1-5
[5] 吴亮.数字化技术在服装设计中的应用分析[J].纺织报告,2022,41(09):18-20.
[6] 刘云龙.基于Java vue的天津港办公自动化系统的设计与实现[D].天津:天工大
学,2022.
[7] 金鹏. 基于嵌入式系统的系统信息设计研究[D].无锡:江南大学,2021.
[8] 孔衍,李俊.系统信息用石墨烯/聚合物柔性传感器研究进展[J].上海纺织科
022,50(06):56-60
[9] 王冬波.基于B/S架构的考勤管理系统的设计与实现[D].青岛:中国海洋大020.
[10] 牟明任,赵璘.基于Java vue的餐厅管理系统的设计[J].软件工020,23(09):52-55.
[11] 刘肖.基于vue+MySQL的供电管理系统的设计与实现[D].成都:电子科技大学,2021.
[12] 郑豪,王峥,王洁.JAVA程序设计实训教程[M].南京:南京大学出版019.
[13] 王允.基于多生理信号的系统信息监护系统研究[D].天津:天津工业大021.
[14] 李际,王志惠.系统信息设计及其发展趋势[J].艺海,2021(01):78-79.
[15] 李蕾.系统信息功能性公告的创新性应用[J].广东蚕业,2020,54(06):107-108.
致谢
不积跬步无以至千里,不积小流无以成江河。在我写论文的这段时间里,我感到巨大的压力。但这种压力促使我以最快的速度投入到系统开发理论的应用中去,通过这次,我学到了很多知识,能够灵活掌握课本所学的理论,在应用的开发中,我的开发水平各方面都有了较大的提升。每一次的改善对我来说都是一种成长,每一次的试验的成功都给我带来巨大的满足感。在这个过程中我积累的经验将对我们以锻练后的学习和生活产生巨大的帮助。
在写到论文致谢这部分的时候,真正感觉到大学四年即将要结束了,四年期间发生的点点滴滴就像是昨天的事情。我与学校的故事始于2019年金秋,还记得刚入学的时候老师说,大学四年,说长不长,说短也不短,但是四年的时光如白驹过隙,希望大家要珍惜美好的青春,多做一些有意义的事情让你的人生变得更加丰富多彩。落笔于此,意味着我的本科求用户涯就要落下帷幕,是终点亦是起点,也是对未来的憧憬和期许。希望未来的某一天再次翻看这篇文章,还能想起此刻满怀热情的自己。
谢谢我的论文指导老师。这篇论文是在老师的指导下完成的。他随和、热情、严谨。在写论文的过程中,老师也给了我宝贵的意见。从选题、选题到期末论文的修改、润色和定稿,老师一直很负责,耐心地给我详细的指导。感谢老师的帮助和鼓励,我的毕业论文完成了。非常感谢。我衷心感谢导师在论文的设计和写作过程中提出了许多有益的建议和意见。同时,他先进的软件开发理念和思维方式也给了我很大的启发。
最后,我要感谢孜孜不倦的老师们对这篇文章的改正和评论。感谢学校所有的老师。在过去的四年里,你们无私的奉献精神和严谨的学术态度使我受益匪浅。感谢你们的努力,我感受到了校园的温暖和博爱。最后,我感谢学校给了我宝贵的学习机会,让我开始新的生活,并向更高的水平迈进。

