23年一建考前黑钻密押卷已曝光!全科8套卷直接刷,5天猛涨30分!
备考一建不要慌,更不要死磕书本和背资料。只会死记硬背效果不高,而刷题才是关键。现在距离一建考试只剩下不足两个月的时间,了解出题方向、出题思路,才能抓住重点,一举拿下证书。

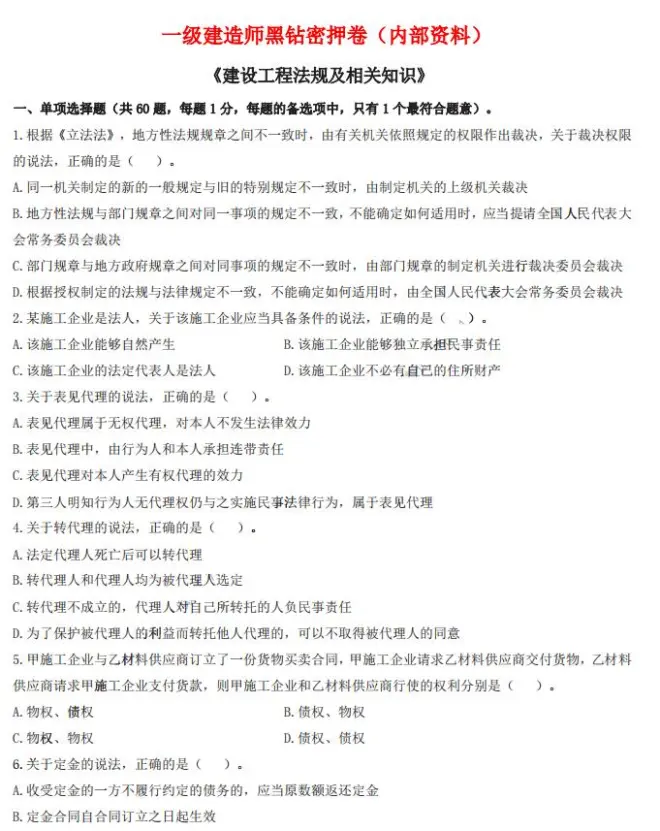
你有没有听说过23年一建考前黑钻密押卷?这套考前集训卷包含了一建全科的试题,经过历年真题汇总和教材变动精编而成,含金量非常高。最重要的是,它还附带了详细的答案分析。无论你是想冲刺一建,还是想提高你的分数,做题是检验学习情况的唯一标准。
一建全科黑钻密押

一建法规

法规答案解析


这套密训黄金卷的独特之处在于它不仅考虑了历年真题,还对教材的变动进行了充分的分析和归纳。这样,就能更好地帮助考生了解考试的命题趋势和出题思路。通过做这套卷子,你能够对考试题型和命题特点有更深的认识,从而事半功倍地备考。
公路

刷题是备考的关键,但单纯地刷题并不能保证你的分数提高。如果你只做了大量的题目却没有及时查看答案解析,那么你就无法及时发现自己的问题和不足之处。而这套密训黄金卷提供了详细的答案分析,它会帮助你深入理解每一个题目的解题思路和解题技巧。通过对答案的仔细研究,你能够更好地掌握解题的方法和套路。
市政


根据过往考生的反馈和经验分享,通过这套密训黄金卷的刷题,能够在短短5天内将成绩提高30分以上。这并非夸大其词,而是真正的效果。只要你积极主动地做题、思考并查漏补缺,你也能够轻松达到这个目标。
想要在最短的时间内直击要点,提高分数,小佑建议大家来了解一下:
一建「黑钻终极密训」
建工圈5大顶流:左红军、胡宗强、李向国、王玲、王竹梅齐齐上阵,课程质量有保障!
5天高人提点,短短5天胜过苦读5个月,最后关头也能追上对手!
课程采用金融级加密听课系统,全程加密,无盗版,保障学员权益!
来密训,只学必考的,减少无用功,33天带你极速冲关一建!

如果你还在为备考一建而苦恼,不妨试试这套23年一建考前黑钻密押卷。它不仅能够帮助你了解命题趋势和出题思路,更能够提升你的做题效率和解题能力。相信我,5天猛涨30分,你也能做到!