IP防护等级IP66与IP67的区别
IP防护等级是指产品防尘防水的能力,IP防护等级由两个数字所组成。其中,第1个数字表示电器防尘、防止外物侵入的等级,这里所指的外物含工具,人的手指等,均不可接触到电器内之带电部分,以免触电。第2个数字表示电器防湿气、防水侵入的密闭程度。
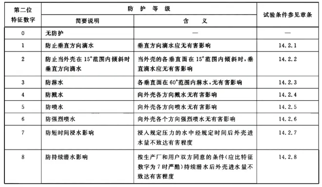
从GB4208-2008中可以看到,对于第一位数字,数字越大说明防护能力越强。但对于第二位数字,不少人常会有错误认识,比如不少人弄不清IP防护等级IP66与IP67的区别,常误认为IP67比IP66的防水能力要高。

在上表中可以看到,IPX6是强烈喷水,而IPX7是短时间浸水,且一般是水下1米浸泡30分钟。由于试验目的与试验条件并不一致,所以并不能认为IP67比IP66的防护等级高。对此,GB4208-2008中也做了以下说明:
“第二位特征数字为6及低于6的各级,其标识的等级也表示符合低于该级的各级要求。因此,如果试验明显地适用于任一低于该级的所有各级,则低于该级的试验不必进行。
仅标志第二位特征数字为7或8的外壳仅适用于短时间浸水或连续浸水,不适合喷水(第二位特征数字标识为5或6),因此不必符合数字为5或6的要求,除非有下示的双标志。”

另外,IP66/IP67这种表示是说明外壳是多用的,同时满足喷水或者短时、持续浸水的要求,如果是单独的IP66或IP67仅表示只能满足喷水或短时浸水的要求。
所以,如果产品使用在短时浸水的环境中,可以选择IP67,如果产品并没有涉及到短时浸水,仅室外陆地普通使用,IP66就可以满足使用环境要求。深圳计为自动化技术有限公司研发生产的多款物位开关和液位计产品防护等级都达到IP66/IP67,能够较好地应用在高防护等级要求的环境中。

