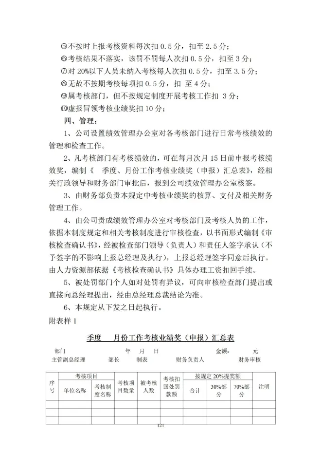
欢迎光临散文网 会员登陆 & 注册

公司规章制度通用

2023-08-14 08:27 作者:资料小超市  | 我要投稿


公司规章制度通用的评论 (共 条)

分享到微博请遵守国家法律