如何高效率学习Photoshop?PS学习资源整理:免费课程、插件、图片素材、资源网站无偿
很多小伙伴感觉学习PS无从上手,看了很多教程一让自己独立面对软件脑子里还是一点想法都没有,做出来的图也一言难尽。。不知道你们有没有遇到过这种情况。
其实任何学习找对方法学起来就简单了。不信看这篇文章就跟着我一起试试!分分钟学好ps!

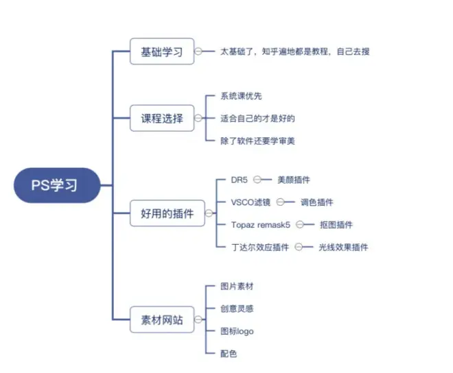
怎么选择靠谱的PS课程?
1.系统课程优先
这条原则,针对的是零基础小白,如果你连软件怎么安装都不知道,那么千万不要轻易尝试那些需要你直接上手实操的教程,相信我,你连他说的是那个工具都不知道,更不要说用这个工具来完成操作了。
所以,选择PS课程,一定要选择那些从0开始的系统课,同时,课程内容越详细越好,最好是能够把所有的工具用法一点一点详细讲给你听的。
关于系统课程的推荐,我收录了以李涛老师为首的PS大神们,做出的基础课程学习路路径图和免费课程~有20G免费资源可以和大家共享。针对于新手和进阶都有不同的直播和社群可以学习,大家可以根据自己的情况选择。
PS学习交流群:587118637
接下来我给大家分享下多位大牛倾力打造的PS系统学习流程,一个月才设计完的!
老话说的好,“万丈高楼平地起!”不管你做什么都一样,何况PS
先上思维导图:

2.好用的PS插件让你事半功倍
插件的作用是让我们在作图的过程中可以更加快速便捷,但这不代表我们就可以忽略软件本身的学习,毕竟一切插件都是万变不离其宗。
DR5
各位爱美女生必备修图软件,比美图秀秀更加高清,可以说是非常实用的一款磨皮精修插件了,主要功能是磨皮和修容,也可以进行简单的妆造。

2.VSCO滤镜
VSCO早两年在手机上还是很火的,有很多好看的滤镜。这次把插件搬到了PS当中,真的是让人爱不释手。

有600+实用调色预设,一键调色,想要什么风格,就用什么风格。
3.Topaz remask5
这是一款抠图插件,就算是抠毛发丰富的小狗狗,效果也非常细腻,再也不用崩溃在通道大法中了,小白必备哦。

4.丁达尔效应插件
效果如其名,就是一个非常给力的光束插件,轻松打造超美光线效果,让照片瞬间唯美动人。

PS的学习中,除了技术的掌握,我们还要学会灵活运用工具,我之前收集了很多PS插件,在实操中都是很实用的,平时自己找的还有一些UP主分享的,不知不觉竟也收集一个U盘了,如果大家也会使用到PS插件,可以点击卡片添加社群(大牛有很多,我觉得自己现在也只能算是熟练工,但是迟早有一天我也会成为大牛的)。
都是良心推荐哎~
PS学习交流群:587118637
丰富的素材让你作图更有感觉
高清图片素材
·Pixabay
这个网站很高级,是一个AI智能分类网站,二米张图都进行了手动命名,再通过AI智能搜索进行美学评分,所以你所看到的图片,一定是评分比较高的美图。

可能是因为图片太美了,加上它是个国外的网站,所以,非常卡!
·Unsplash
这里的图片,是网络免费分享精神的体现,图片都是免费的,没有任何金钱利益感,但是,和上面这个网站一样,它也非常卡!
创意灵感收集
·站酷
国内设计师无人不止的网站,我之前也是在上面参加了比赛并获了奖。这里有超多入驻设计师,分享他们的设计灵感,很多海报从灵感到成形的全过程都会在上面进行完整的体现。

花瓣
瀑布流灵感天堂,可以输入自己的关键词,然后在上面尽情吸取灵感,总能更找到自己西想要的内容。

图标logo
·iconfont
这个网站,不管你是从事什么行业的,都可以保存一下,国内最强大的图标矢量图库,无论是海报还是PPT,甚至是前端开发需要用到icon,只要需要用到图标的内容,都可以在这里找,没有你找不到,只有你想不到。

·flat-icon-design
这是一个日本设计团队创办的icon网站,图标可以应用的范围特别广,而且不同于iconfont大部分都是扁平化图标,这里有很多立体图标都非常有趣,可可爱爱的日系女生一定会非常喜欢。

但是,国外网站的通病,大家都懂的。而且,网站是日语的,我们不太友好。
配色网站
说到配色,就不仅仅是素材收集了,而是想要成为设计师必须要学习的内容。
·webgradients
超多好看的渐变色,有很多格式可以选择,还可以复制十六进制编码,非常方便。

·ShapeFactory
可以说不仅是一个配色素材网站,甚至是一个简单的设计工具,提供配色方案的同时,还可以制作渐变色或者双色调图片。

但是,上面这些素材,大部分都是需要付费的,偶尔有几个国外的免费网站,不是需要VPN的支持,就是网速贼慢。但近两年网络安全方面对于VPN的管控又非常严格,所以你懂的呀,还是要找国内免费素材最靠谱。
但是要能够商用,又免费的素材,这和天上掉馅饼有啥区别,真的有吗?你还别说,真有,而且我就知道,就在下面社群里面,添加群聊就能领了,「白嫖」的好事,反正我是不会错过的
~
PS学习交流群:587118637
关于PS进阶版的学习路径,我也收录了大神们汇总出的学习方案,一并放在压缩包里分享给大家,不涉及公众号和商用,大家可以放心哦~

