英语自考本科毕业论文开题报告怎么写?学位论文呢?

英语
按照分布面积而言最流行的语言,但母语者数量是世界第三,仅次于汉语、西班牙语。它是学习最广泛的第二语言,是近60个主权国家的官方语言或官方语言之一。与英语为母语的人相比,将其作为第二语言学习的人更多。它是英国、美国、加拿大、澳大利亚、新西兰等国家的母语,在加勒比海、非洲和南亚被广泛使用。它是联合国、欧洲联盟以及许多其他世界和区域国际组织的官方语言之一。学科基础包括外国语言学、外国文学、翻译学、国别与区域研究、比较文学与跨文化研究,具有跨学科特点。还可与其他相关专业结合,形成复合型专业,以适应社会发展的需要。
▶️ 培养目标:具有扎实的英语语言基础,丰富的英语语言文化知识,熟练的英语语言技能,较高的语言运用能力、研究能力和专业素养,思想政治素质好,具有严谨治学的学风和勇于创新的精神,能够进一步从事英语语言、文学与翻译等领域学术研究的研究型创新人才,或相关专业领域的应用复合型人才。
▶️ 专业面向:
教育方向:适合在中小学、幼儿园以及其他类型、层次的英语培训机构从事英语教学工作和教育管理工作;其次在各类各级公司、企业从事一般性翻译或外贸工作。
国际商务管理方向:适合在贸易公司、涉外机构、外商投资企业、跨国公司、金融国贸等单位从事文秘、翻译、业务人员或行政管理人员等工作,同时也可在各级政府涉外部门、各类外向型企业或公司以及银行、保险、海关、边防及科研等部门工作。
翻译方向:可在涉外机构、外资企业、银行、保险、海关、边防、新闻出版、教育、科研、旅游等部门从事翻译、研究、教学和管理等工作,同时也可以选择留学、考研或国外就业。
旅游方向:可在旅行社旅游管理咨询公司、旅游电子商务企业、旅游规划策划机构、旅游营销策划企业、旅游管理景区等从事英文导游、旅游公司导游服务工作、外联销售工作、旅行社基层经营管理工作,各涉外单位的翻译、文秘等工作。毕业生也可担任涉外宾馆接待及管理人员、外明企高级文员、外向型企业一般管理员。

◆ 自考本科英语热门主考院校 ◆
四川大学、成都理工大学、西南科技大学、西华师范大学、乐山师范学院

★ 四川小自考本科现在报名注册学习考试流程 ★
现在报名►领取教材资料►学习备考►2023年10月统考►2023年12-2024年1月校考►2024年4月统考►2024年6-7月校考►2024年11月成绩公布(所有科目通过)►2024年11月报考论文-写作-答辩(线上或线下或抽辩,申请学位必须答辩而且论文要求更高)►2025年5月申请毕业►预计2025年6月毕业►2025年9月领取本科毕业证►2025年10-11月申请学位(符合学校要求)►预计2026年1月拿学位。

英语自考本科毕业论文开题报告怎么写?学位论文呢?
英语自考本科毕业论文写作参考方向
1 《哈利波特》系列小说中神奇动物名的汉译研究
2 An Applied Research of Multimedia College English Teaching Based on Blended Learning
3 Cultural Gap and Mistranslation
4 Emotional Expression in Virtual Agents through Body Language
5 The cultural conflict in "Everyday Use"
6 The Writing of FTC /A STUDY ON ENGLISH-CHINESE TRANSLATION OF LETTER OF CREDIT信用证的汉译研究
7 背诵在英语中的作用
8 初中英语教学中心副词
9 初中英语趣味化教学
10 初中英语写作教学初探
11 从高考作文看中学英语教学中的语块教学
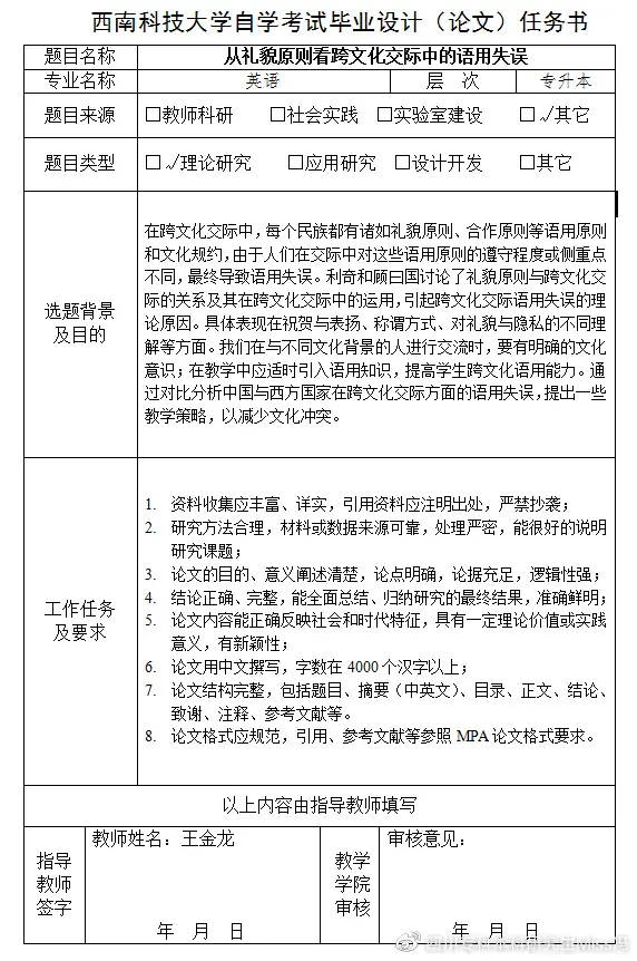
12 从礼貌原则看跨文化交际中的语用失误
13 大学英语自主学习能力的培养
14 东西方文化差异对阅读理解的影响
15 对中学生记忆英语单词的有效方法
16 广告英语的特征及其翻译
17 国际贸易英语中的缩略语及其翻译
18 汉英禁忌语的文化对比分析
19 汉语歇后语的特点及其英译策略
20 简析提升初中英语教育效果的策略
21 解读《麦克白》的创作意义
22 老人与海中译本翻译风格研究
23 了解中西文化差异避免交际误区
24 论文化差异和不可译性
25 论习语的翻译
26 农村中学英语教学“新战略”
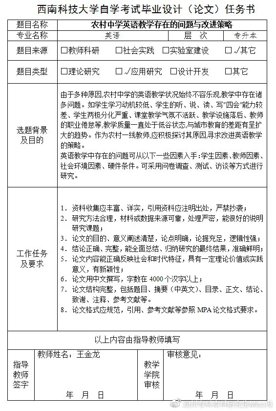
27 农村中学英语教学存在的问题及改进策略
28 农村中学英语教学存在的问题与改进策略
29 贫困山区小学英语教学现状与思考
30 浅论中美家庭教育差异
31 浅谈电影《刮痧》中的中西文化差异
32 浅谈高校英语教学现状与提升途径分析
英语自考本科毕业论文开题报告(范例)



英语自考本科学位论文写作参考
自考本科毕业论文:正文字数不得少于5000字,全文不得少于8000字,学位论文正文字数不得少于8000字,全文不得少于10000字(各院校字数要求略微不同)。毕业论文参考文献不少于10篇,学位论文参考文献不少于15篇;30%以上的参考文献为近5年出版。(不申请学位答辩的论文即为毕业论文,申请学位答辩的论文即为学位论文。)
自考本科学位论文:鉴于四川省教育厅关于印发《四川省本科毕业论文(设计)抽检实施细则(试行)》的通知,明确指出需要申请学位的毕业论文必须送专家盲审,通过后才能有机会申请学位。我们需要申请学位的论文务必达到或向全日制本科生的毕业论文要求及规范靠拢看齐,才能在专家盲审中通过并得到比较满意的成绩。比如:四川大学自考学位论文写作规范及要求=等同于=四川大学本科毕业论文写作和规范(最好参考专业对口学院要求)!

英语自考本科学位论文评审流程
1.下载毕业论文定稿/查重报告
(1)下载毕业论文定稿 学生可使用毕业时自行保存的毕业论文定稿(注:必须为取得合格成绩的毕业论文定稿)或前往学校网址下载毕业论文定稿,仔细阅读“下载须知”,参照《学校高等学历继续教育本科生毕业论文(设计)撰写内容及格式规范》及《学校高等学历继续教育本科生毕业论文(设计)示例模板》修订完善论文稿;并将拟申请学位论文评审的论文文档保存为doc或docx格式。
(2)下载查重报告 若定稿时有合格的查重报告,可在下载论文时一并下载(若点击“查看查重报告”时显示“您的连接不是私密连接”,将网址栏的“www3…”中的“3”删除即可);若在定稿时没有合格的查重报告,需自行将申请评审的论文送检查重,并保存好“维普”或“知网”查重检测平台的简洁版查重报告pdf版本。(注:申请评审的毕业论文与查重报告需保持论文题目、论文内容的一致性)
2.学位论文材料初审
初审主要审查论文及查重报告是否符合基本要求,初审不通过无法进入专家评审环节。
3.学位论文专家评审
初审通过后进入专家评审环节,主要审查论文的学术诚信、格式规范及写作质量。每位毕业生在每个申请批次仅有一次申请专家评审的机会,若专家评审结果为不合格,本批次将无法继续申请学士学位。
4.公布学位论文评审结果
专家评审结束后,将公布评审结果及评审意见,若评审合格,可进入下一步学位申请流程;若评审不合格,本批次将无法继续参与学士学位申请。若毕业时间未满两年,可根据评审意见继续修改论文,在下一个学位申请批次重新申请评审。


四川自考本科学士学位申请(各学校有所不同)
1、自考本科毕业生只能申请一次学士学位,应在获得本科毕业生证书后两年内提出申请。
2、考试课程总平均成绩符合四川省学位办规定分数(本科课程/统考课程平均分65分)。
3、毕业设计(论文)查重率≤30%(严格按照《关于2021年上半年成人本科学士学位论文抄袭检测有关事项的通知》办理)。
4、学位英语成绩达到规定要求。
◆ 自考本科学生在读期间和毕业后两年内具有下述情形之一的(各学校要求不同):
①参加各大学组织的学位英语水平考试成绩合格;
②参加全国大学英语四六级考试成绩达到333/345/355/370/375/380/425分及以上;
③参加高等教育自学考试统考《英语(二)》课程考试成绩达到60/65分及以上;
④以我校学生身份参加学校组织的学位外语考试取得成绩合格证书;
⑤全国英语等级考试(PETS)三级笔试成绩达到60分及以上。
⑥英语专业:00600高级英语≥60分; 第二外语(日语)考试≥60分;雅思及格或托福及格或以上
◆ 个别学校可不考英语直接申请学位(具体以学校官网最新通知要求为准):西华大学、四川文理学院、成都师范学院、攀枝花学院、四川电影电视学院




