欢迎光临散文网
会员登陆 & 注册
手机站
首页
散文
诗歌
杂文
随笔
日记
小小说
散文网
»
科技
»
学习
» 2023年湖北省技能高考计算机模拟试卷
2023年湖北省技能高考计算机模拟试卷
2023-03-09 16:24 作者:
bili_能源君
0
人读过
|
我要投稿
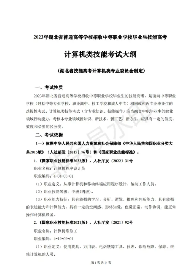
2023年湖北省技能高考计算机模拟试卷,仅供大家参考~
扫码查询:2023年湖北省技能高考院校录取分数线
标签:
技能高考
计算机技能高考
湖北技能高考
我喜欢(
)
本文
作者的其他文章
2023年湖北省技能高考计算机模拟试卷的评论 (共
条)
分享到微博
请遵守国家法律
bili_能源君
发短消息
关注TA
你可能也喜欢这些文章
ipad绘画教程|草莓马卡龙
能驾驭超7000款VR游戏?国产最强VR头盔来了
魔法师 第310章 牧狼
谈一下分享购模式是怎样的
期权酱私藏书单:学习期权的入门书籍有哪些,新手必读!v
重庆理工大学机械考研难不难
北京厨师上门做饭服务怎么找
批量打标为什么要选飞行激光打标机?
小学英语提分方法,三年级下册英语剑桥Join in知识要点汇总
AidLux AI 应用案例悬赏选题|根据水果成熟度采摘提醒系统
最新发布的文章
农发行河津市支行做好年终决算工作
农发行河津市支行持续加强反洗钱工作管理
农发行河津市支行扎实做好安保工作
农发行河津市支行组织开展宪法主题宣传活动
农发行河津市支行开展"挺膺担当,强国复兴"主题团日活动
年终总结2023,布局2024,挑一个目标置顶一整年!
12月20日维护结束,冰雪嘉年华开启!
2023扫文—高热不止 by 黄昏密度
Dive 55 工作的平衡
时尚 | 时尚趋势是如何做出来的?
三星 Galaxy S24 Ultra,HP2SX两亿像素主摄,骁龙8Gen3超频版,钛合金机身,类2K直屏
重庆TOP DECK超牌12月16日游戏王OCG积分赛环境战报
致命公司多人联机mod,汉化游戏下载使用安装教学!
致命公司多人mod,超全MOD模组管理器
战网下载卡在45%登录失败提示2045报错/战网一键下载注册教程!