USP10-HDAC6轴在缺乏野生型p53的非小细胞肺癌中赋予顺铂耐药性
写在前面
今天推荐的是由韦恩州立大学Karmanos癌症研究所在2020年5月7日发表于Cell Death & Disease(2020IF:8.469,JCR Q1)的一篇文章,通讯作者是Xiaohong Mary Zhang教授,研究表明USP10-HDAC6轴在缺乏野生型p53的非小细胞肺癌中赋予顺铂耐药性。
研究背景
泛素特异性肽酶10(USP10)属于USP家族。由于其相关蛋白和底物的多样性,USP10在癌症中的作用仍然难以捉摸。先前的研究表明USP10能够稳定肿瘤抑制基因和癌基因。然而,USP10在非小细胞肺癌 (NSCLC) 中的作用的性质仍不清楚。
摘要部分
通过分析癌症基因组图谱 (TCGA) 数据库,作者发现高水平的USP10与具有突变p53的NSCLC的总体生存率较差相关,但与野生型p53无关。USP10的敲低或药理学抑制显着降低了缺乏野生型p53的肺癌异种移植物的生长,并使它们对顺铂敏感。从机制上讲,USP10与致癌蛋白组蛋白去乙酰化酶6(HDAC6)相互作用,去泛素化,并使其稳定。此外,将USP10或HDAC6重新表达到USP10敲低的NSCL CH1299细胞系中,会导致其对顺铂产生抗性。该结果表明存在“USP10-HDAC6-顺铂耐药性”轴。在临床上,作者发现USP10和HDAC6表达在一组NSCLC患者样本中呈正相关。此外,作者已经表明,在接受铂类化疗的晚期NSCLC患者中,高水平的USP10 mRNA与较差的总体生存率相关。总体而言,作者的研究表明,USP10可能是预测患者对铂类反应的潜在生物标志物,靶向USP10可使缺乏野生型p53的肺癌患者对铂类疗法敏感。
研究内容
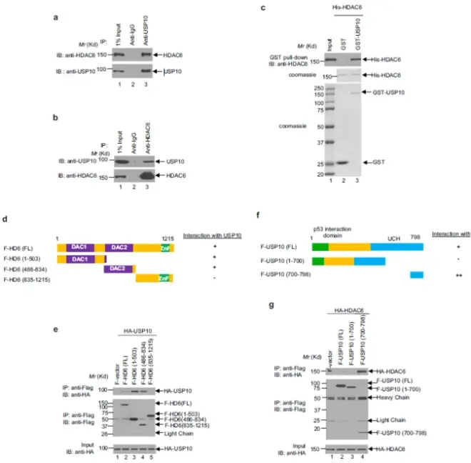
1.USP10与HDAC6相互作用
为了研究USP10在肺癌中的作用,作者采用了蛋白质纯化方法。作者发现了68个USP10结合蛋白。从上述分析中鉴定了一种HDAC6肽。为了进一步证实这种相互作用,作者在H23 NSCLC细胞系中免疫沉淀了内源性HDAC6和USP10。另一方面,抗HDAC6抗体能够免疫沉淀USP10。这些结果证实了内源性USP10和HDAC6在肺癌细胞中相互作用。
为了确定USP10是直接还是通过其他蛋白质与HDAC6结合,纯化的GST-USP10和His-HDAC6能够在无细胞条件下通过GST pull-down试验相互作用,表明USP10和HDAC6之间存在直接相互作用。接下来,作者映射了HDAC6的哪些域与USP10结合。HDAC6的两个全长催化域:N端DAC1和中央DAC2与USP10结合。

研究结论:USP10与HDAC6之间发生相互作用。
2.HDAC6是USP10的新底物
作者发现只有野生型USP10,而不是催化缺陷突变体(USP10/C424A)在293T的表达,显着增加了HDAC6的内源性水平,表明USP10的去泛素化酶活性对于增加HDAC6的蛋白质水平是必不可少的。为了验证USP10在调节HDAC6蛋白水平中的作用,作者接下来在不同细胞中敲低USP10,并观察到 HDAC6蛋白在四种NSCLC细胞系以及两种卵巢细胞系中的表达显着降低。作者还发现HDAC6的mRNA水平不受USP10敲低的影响,表明USP10对HDAC6的调节不是通过转录。
作者随后探究癌细胞系中USP10和HDAC6表达之间的相关性,结果发现HDAC6蛋白水平与几种肺癌细胞系和卵巢癌细胞系中的USP10蛋白水平呈强正相关。为了验证USP10通过去泛素化并因此稳定HDAC6上调其表达,作者通过用蛋白质合成抑制剂放线菌酮 (CHX) 处理USP10野生型和USP10敲除MEF,结果发现CHX处理使HDAC6蛋白水平随时间快速下降。类似地,与对照细胞相比,H23 NSCLC细胞中USP10的敲低缩短了HDAC6的半衰期。一致地,USP10与其特异性抑制剂 Spautin-1的直接抑制也导致HDAC6的蛋白质半衰期显着缩短。

研究结论:USP10增加了HDAC6蛋白质的稳定性。
与对照 H23 细胞相比,USP10的敲低降低了HDAC6蛋白水平,而 MG132(蛋白酶体抑制剂)回补了敲低细胞中HDAC6的表达,表明阻断蛋白酶体降解导致HDAC6积累。接下来,作者测试了USP10是否可以去泛素化HDAC6。结果发现野生型USP10显着降低了293T细胞中的HDAC6泛素化。为了排除USP10相关蛋白作为HDAC6的DUB的可能性,使用纯化的USP10及其突变体和泛素化HDAC6蛋白作为底物进行了体外去泛素化测定。野生型USP10有效地从HDAC6中去除了多聚泛素链。为了进一步辨别USP10去除的HDAC6上多聚泛素链的连接,作者利用了泛素链连接特异性抗体。H1299 细胞中USP10的敲低显着增加了HDAC6中K48连接的多聚泛素链的存在,作者的结果证实了USP10从HDAC6中去除泛素链的观点,这反过来又稳定了HDAC6。
为了鉴定HDAC6泛素化位点,作者在293T细胞中共过表达HDAC6和泛素,然后用 MG132 处理。泛素化HDAC6被免疫沉淀并在SDS PAGE上解析,泛素化HDAC6条带进行质谱分析。结果显示HDAC6在三个赖氨酸残基处泛素化:K51、K116 和 K849。与野生型HDAC6相比,K51R、K116R 和 3KR 突变体而非 K849R 突变体的泛素化水平显着降低,表明K51和K116 是体内主要的泛素化位点。

研究结论:USP10是一种HDAC6去泛素酶,它可以通过去除HDAC6在特定赖氨酸残基(包括K51和K116)上的K48连接的多聚泛素链来延长HDAC6的稳定性。
3.USP10的敲低或抑制使携带突变或无效p53的NSCLC细胞和卵巢癌细胞对顺铂敏感
之前的研究表明HDAC6在NSCLC细胞系中赋予顺铂耐药性。因为USP10稳定HDAC6,作者探究USP10是否通过HDAC6赋予顺铂耐药性。作者在NSCLC和卵巢癌细胞系中去除了USP10,并用载体或顺铂处理它们以通过MTT测定检查细胞活力。在USP10敲低后,含有无效突变体-p53的六个细胞系对顺铂敏感,而含有野生型p53的这三个细胞系在USP10敲低后,对顺铂具有抗性。与单独的P22077或顺铂处理相比,P22077和顺铂处理的组合显着降低了细胞活力。这一结果证实了USP10的敲低或抑制使含有无效或突变p53的肺癌或卵巢癌细胞对顺铂敏感的观点。
为了确定p53是否是USP10敲低后顺铂敏感性的决定因素,作者使用了一对A549对照和A549-p53敲除细胞系。USP10的敲低使A549-p53 KO细胞致敏,但A549对照细胞不致敏。该结果表明在p53缺失背景中选择性靶向USP10会使癌细胞对顺铂敏感。

研究结论:USP10的敲低或抑制使携带突变或无效p53的NSCLC细胞和卵巢癌细胞对顺铂敏感。
作者接下来检查了USP10敲低和顺铂治疗对长期细胞存活的影响。为此,作者使用三对对照和USP10稳定敲低NSCLC细胞系(H157、H23和H1299)和两对对照和USP10稳定敲低卵巢癌细胞系(SKOV3和ES-2)进行了集落形成分析,这些细胞都含有正常或突变的p53。USP10的稳定敲低使所有细胞系对顺铂非常敏感。为了确定USP10活性的抑制是否会达到与USP10敲低相似的结果,作者用USP10抑制剂Spautin-1处理三种NSCLC细胞系,以及用USP10抑制剂P2207714处理H1299。顺铂联合USP10抑制剂抑制集落生长的作用大于单独使用顺铂或USP10抑制剂,表明靶向USP10的活性将使NSCLC细胞对顺铂敏感。

随后,为了确定USP10敲低诱导的顺铂敏感性增加是否是由于细胞凋亡,作者检查了两种NSCLS细胞系H157和H23中的PARP-1裂解。正如预期的那样,在USP10稳定敲除的H157细胞系中,与对照敲除的细胞相比,裂解PARP-1的水平以顺铂剂量依赖的方式升高了。因此,USP10可能会降低顺铂敏感性并通过HDAC6发挥致癌作用。为此,作者将HDAC6或USP10重新引入到USP10敲低的H1299细胞中。结果发现USP10敲低细胞中HDAC6或USP10的过表达显着增加了顺铂处理后的细胞存活率并减少了细胞凋亡,如裂解的PARP-1水平所示。

研究结论:存在一个USP10-HDAC6轴,该轴在决定顺铂敏感性和野生型p53缺失时USP10的致癌功能方面起着至关重要的作用。
4.USP10的敲低或抑制会降低异种移植物的生长并使异种移植物对顺铂敏感
作者随后探究在缺乏野生型p53的癌症中USP10的缺失是否会减少肿瘤发生并增加体内化学敏感性。为了研究USP10敲低对体内肿瘤生长的影响,作者在免疫缺陷小鼠中接种了四对对照和USP10敲低癌细胞,并测量了异种移植物随时间推移的生长情况。在测试的所有四种细胞系中,USP10的缺失显着减小了肿瘤大小。一致地,在USP10敲低SKOV3和ES-2异种移植物中,肿瘤重量显着降低。这些结果表明USP10的敲低抑制了体内肿瘤的生长。然后作者开始探究USP10的敲低是否使肺癌异种移植物对顺铂敏感。USP10的敲除大大减少了异种移植物的生长,并且与顺铂治疗相结合几乎完全消除了肿瘤的发生。
此外,作者还观察到USP10的敲低显着降低了 H1299、SKOV3(p53-null)以及 H23、ES-2 和 H157(p53-突变体)的异种移植物生长,但不会显着降低A549(p53-野生型),表明p53是USP10介导的体内生长的决定因素。作者接下来评估了USP10抑制剂对鼠异种移植肿瘤的潜在治疗益处。为此,作者使用p53缺陷型NSCL CH1299细胞系在体内测试了USP10抑制剂P22077。单独使用顺铂或P22077的单药治疗导致对肿瘤生长的显着抑制,而P22077与顺铂组合显示出对肿瘤生长更为有效的抑制。在所有治疗组的任何小鼠中均未观察到体重减轻,这表明P22077单独或与顺铂组合的剂量对小鼠无毒。

研究结论:敲低或抑制USP10可抑制肺癌和卵巢癌异种移植的生长,并使异种移植对免疫缺陷小鼠的顺铂治疗敏感。
5.USP10和HDAC6在肺癌和卵巢癌中均高度表达;在接受铂类治疗的NSCLC患者中,高水平的USP10与较短的总生存期相关
为了进一步验证作者在人类癌症患者样本中的发现,作者首先使用数据库Oncomine 分析了正常或选定癌症组织中USP10表达的变化。结果显示,与正常组织相比,USP10的mRNA水平在NSCLC的三种组织学亚型以及卵巢癌中明显过表达。在上述研究中,作者在17个肺癌和卵巢癌细胞系中显示出USP10和HDAC6之间的强正相关。为了进一步证实这种表达模式以及临床组织标本中USP10和HDAC6之间的关系,作者进行免疫组织化学 (IHC) 染色以评估这些患者样本中的USP10和HDAC6表达水平。结果显示,与正常组织相比,癌症患者样本中USP10和HDAC6的表达均显着增加。
接下来,作者检查了USP10的水平是否可以预测NSCLC患者的铂类反应。在42名接受铂类治疗的患者队列中,USP10的高mRNA水平对总体生存率产生不利影响。总体而言,USP10是一种潜在的预测性生物标志物。为了检查USP10表达对p53突变NSCLC患者的影响,作者使用了来自TCGA的964名患者队列。高水平的USP10 mRNA与p53突变体中较低的OS相关,但与p53野生型队列无关,这表明USP10是具有p53突变的NSCLC子集中的潜在靶标。

研究结论:在肺癌和卵巢癌患者样本中,USP10的mRNA和蛋白水平都有所增加;USP10 mRNA水平高与接受铂金治疗的晚期NSCLC患者的总生存率差有关。
结论与讨论
总之,作者的研究表明SKP2介导了K63相关的泛素化和Bcr-Abl的激活,以增强Bcr-Abl信号传导。此外, USP10是SKP2的新型DUB,它可能与USP13一起发挥作用,介导对抗泛素化和SKP2降解的对抗作用,从而确保SKP2的高蛋白质水平和增强的Bcr-Abl信号传导。作者的发现这为细胞周期控制的失调提供了新的见解。本研究还确定了以USP10为靶点治疗CML的潜在可行的治疗策略。
Thank you!
原文链接:https://www.nature.com/articles/s41419-020-2519-8

