PY32F002A单片机开发板,主频最高24M,Flash 20K,Sram 3K
PY32F002A开发板为PY32F002A芯片提供了一个简易的硬件开发环境。开发板使用 type—c 接口作为供电源。提供包括扩展引脚在内的以及 SWD、Reset、Boot、User button key、Reset key、LED 等外设资源。PY32F002A开发板支持使用ST link,JI link,DAP link进行烧录开发,开发环境 Keil或者IAR都可以。PY32F002A单片机性价比非常不错,可以有效减少您的用料成本,如果你的项目可以用上,那不妨试一试。开发板可以在tb的芯岭技术店铺内购买,首件12.9特价。我们提供相关资料和技术支持。

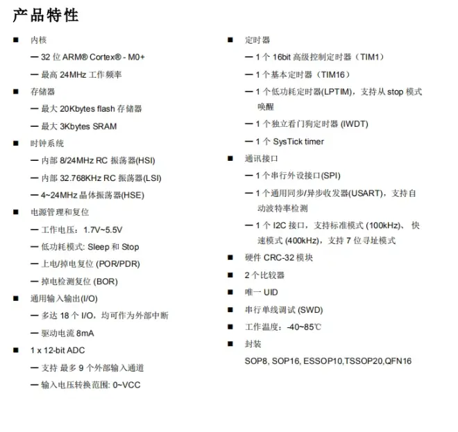
PY32F002A 单片机是一颗采用高性能的 32 位 ARM® Cortex®-M0+内核,1.7V~5.5V的宽电压工作范围的 MCU。嵌入高达 20Kbytes flash 和 3Kbytes SRAM 存储器,最高工作频率 24MHz。有着Sleep 和 Stop两种低功耗模式,支持上电/掉电复位 (POR/PDR)和掉电检测复位 (BOR)。
PY32F002A拥有多种时钟系统,包括内部 8/24MHz RC 振荡器(HSI),内部 32.768KHz RC 振荡器(LSI),4~24MHz 晶体振荡器(HSE)
PY32F002A 单片机有着多达 18 个 I/O,均可作为外部中断,驱动电流 8mA。PY32F002A继承了1个12位ADC、1个16bit高级控制定时器、1个基本定时器、1个低功耗定时器、1个独立看门狗定时器、1个SysTick定时器、1个串行外设接口(SPI)、1个通用同步/异步收发器(USART)以及1个I2C接口,支持标准模式和快速模式。
PY32F002A还拥有硬件CRC-32模块、2个比较器、唯一UID以及串行单线调试(SWD)等特性。PY32F002A有着多种封装方式,包括SOP8, SOP16, ESSOP10,TSSOP20,QFN16,可以方便地满足用户的不同设计需求,适用于多种应用场景。
