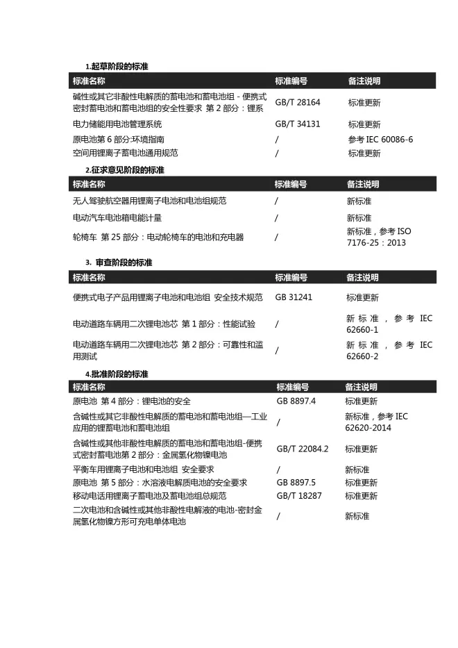
国内电池标准修订状态一览表

小编从国家标准管理委员会的网站上将近期正在编辑的与锂电池有关的标准按编制阶段进行分类整体,以便大家了解国内标准的一些最新动态,应对产品设计可能需要考虑的各种要求:

以上正在拟定的标准中,GB 31241无疑是关注中的重点,该标准已经入审查阶段,已经在TBT网站公布,预计会在2022年年初公布;
除了GB 31241外,值得关注的标准是GB/T 34131和GB 8897.4。GB/T34131是关于储能系统BMS的要求,目前储能电池的市场迅速扩大,储能产品的认证测试项目量也迅猛增长,对于在这一个领域的生产商应需特别留意这个标准的更新状态。GB 8897.4是关于锂一次电池安全的要求,这个标准是部分强制性标准,对于锂一次电池的厂家需要关注强制部分的内容是否对产品的符合性有影响。

