欢迎光临散文网
会员登陆 & 注册
手机站
首页
散文
诗歌
杂文
随笔
日记
小小说
散文网
»
生活
»
日常
» 【衍射】关于干员超验机制的进一步说明
【衍射】关于干员超验机制的进一步说明
2023-07-21 12:36 作者:
克莉末亚斯
0
人读过
|
我要投稿
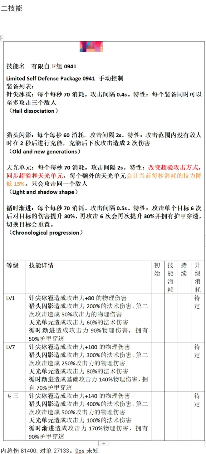
有许多内容wiki上没有补充,再编辑会很麻烦我就直接发在专栏了
召唤物
重新修改的机制
重新修改的机制
比较特殊的
技能组,wiki上没有,于是在这里补全
计算的没发
标签:
我喜欢(
)
本文
作者的其他文章
【衍射】关于干员超验机制的进一步说明的评论 (共
条)
分享到微博
请遵守国家法律
克莉末亚斯
发短消息
关注TA
你可能也喜欢这些文章
美国 技术/前卫/残酷死亡金属 WORMHOLE – Elysiism 官...
2000+本子画师珍藏女生人体动态教程,别错过,快码住!
旅行者:神子,我@#&-&#
托马斯和他的朋友们主题曲
【原神/空绫 提瓦特32】婚礼(中)
喜神娃娃
BW舞台打卡
符华你…???
【cosplay返照】甜妹Maria来拯救世界啦!
谢谢B站对我的肯定!谢谢大家的支持
最新发布的文章
农发行河津市支行做好年终决算工作
农发行河津市支行持续加强反洗钱工作管理
农发行河津市支行扎实做好安保工作
农发行河津市支行组织开展宪法主题宣传活动
农发行河津市支行开展"挺膺担当,强国复兴"主题团日活动
年终总结2023,布局2024,挑一个目标置顶一整年!
12月20日维护结束,冰雪嘉年华开启!
2023扫文—高热不止 by 黄昏密度
Dive 55 工作的平衡
时尚 | 时尚趋势是如何做出来的?
三星 Galaxy S24 Ultra,HP2SX两亿像素主摄,骁龙8Gen3超频版,钛合金机身,类2K直屏
重庆TOP DECK超牌12月16日游戏王OCG积分赛环境战报
致命公司多人联机mod,汉化游戏下载使用安装教学!
致命公司多人mod,超全MOD模组管理器
战网下载卡在45%登录失败提示2045报错/战网一键下载注册教程!