【蚌埠学院毕业设计】房屋中介管理系统设计与实现

目 录
中文摘要..................................................................1
英文摘要..................................................................2
1 引言..................................................................3
1.1 研究背景..............................................................3
1.2 国内外现状............................................................3
1.2.1 国内研究现状........................................................3
1.2.2 国外研究现状........................................................3
1.3 研究意义..............................................................3
2 主要技术和工具介绍....................................................5
2.1 Java技术..............................................................5
2.2 SSM框架...............................................................5
2.3 MySQL数据库...........................................................6
2.4 B/S体系结构介绍.......................................................6
3 需求分析..............................................................8
3.1 可行性分析............................................................8
3.1.1 技术可行性..........................................................8
3.1.2 经济可行性..........................................................8
3.1.3 操作可行性..........................................................8
3.2 功能需求分析..........................................................8
3.3 用例分析..............................................................9
4 系统设计.............................................................11
4.1 总体功能设计.........................................................11
4.2 数据库E-R图设计.....................................................11
4.3 数据库表的设计.......................................................13
5 系统实现.............................................................19
5.1 系统功能实现.........................................................19
5.1.1 房屋租赁...........................................................20
5.1.2 论坛交流...........................................................20
5.1.3 个人中心...........................................................21
5.2 后台模块实现.........................................................21
5.2.1 管理员模块实现.....................................................22
5.2.2 房东模块实现.......................................................27
5.2.3 用户模块实现.......................................................29
6 系统测试.............................................................32
6.1 系统测试运行环境.....................................................32
6.2 系统测试.............................................................32
6.3 测试运行记录.........................................................33
6.4 系统运行与维护.......................................................33
结论 .................................................................35
谢辞 .................................................................36
参考文献.................................................................37
房屋中介管理系统设计与实现
摘 要:现如今人类的科学技术日新月异,经济、资讯等各方面都有了非常大的进步,尤其是资讯与网络技术的飞速发展,对政治、经济、军事、文化等各方面都有了极大的影响。利用电脑网络的这些便利,设计一套房屋中介管理系统,将会给人们生活带来更多方便。基于SSM框架的房屋中介管理系统,其内容直接关系到房屋中介管理用户,房东与管理者。该系统主要完成了个人信息修改,对房东管理、用户管理、房屋类型管理、房屋租赁管理、房屋咨询管理、租赁订单管理、管理员管理、论坛交流、系统管理等功能进行管理。方便了管理员随时随地,只要电脑联网,就能对房屋中介管理信息进行管理。同时,还可以方便快捷查询房屋租赁信息。本篇论文对过去的房屋中介管理系统存在的问题进行分析,结合计算机系统的结构、概念、模型、原理、方法,利用Java语言开发,采用SSM框架技术,使用MySQL数据库作为数据库管理系统,服务器采用tomcat,开发出的一个基于Web技术的B/S结构的系统。
关键词:房屋中介管理;SSM框架;MySQL数据库;tomcat服务器;B/S结构
Design and Implementation of a Housing Intermediary Management System
Abstract: Nowadays, mankind's science and technology are changing with each passing day, and great progress has been made in the economy, information and other fields, especially the rapid development of information and network technology, which has had a great impact on politics, economy, military, culture and other aspects. Taking advantage of these conveniences of the computer network to design a housing agency management system, it will bring more convenience to people's lives! The content of the housing agency management system based on the SSM framework is directly related to the management users, landlords and managers of the housing agency. The system mainly completes the modification of personal information, and manages the functions of landlord management, user management, housing type management, housing rental management, housing consultation management, rental order management, administrator management, forum communication, system management and so on. It is convenient for the administrator to manage the management information of the housing agency anytime, anywhere, as long as the computer is connected. At the same time, it is also convenient and quick to query housing rental information. This paper analyzes the problems existing in the past housing agency management system, combines the structure, concept, model, principle and method of the computer system, uses Java language development, adopts SSM framework technology, uses MySQL database as a database management system, and uses tomcat to develop a B/S structure system based on Web technology.
Keywords: housing agency management; SSM framework; MySQL database; Tomcat server; B/S structure
房屋中介管理系统设计与实现
1 引 言
1.1 研究背景
随着网络时代的发展,中国网络房屋租赁也得到了快速的发展,我国人口流动较大,因各种个人原因,如:工作调动,孩子学业,工作地点单位离家较远都需要去租房,但是由于市场竞争的强烈性房屋租赁网站也出现很多问题,虚假房屋租赁信、供应短缺、房屋质量差、管理困难大等种种问题。具有综合实际性、规模化的房屋租赁公司较少,企业公司也面临着许多问题:生产成本高、融资困难较大、收益率转换较低等。区块链技术具备了真实性、透明性、无法伪造的优点,可以让合作方更放心的使用。随着我国社会主义经济的持续高速发展和社会物质文明的不断进步,城市的现代化建设步伐越来越快,城市建筑规模随之不断扩张,流动人口的数量也逐年增多,以上所提到的种种客观情况致使房屋租赁服务逐渐成为广大人民群众日常生活的重要组成部分[1]。
1.2 国内外现状
1.2.1 国内研究现状
在国内通过房屋中介管理系统,可以规范管理信息、科学统计房屋信息,可以查询有关房源的信息,中介也可以随时对房源信息进行实时的更新,把最新的房屋信息反馈给用户,而客户也可以通过平台进行相应的搜索并找到符合要求的房子,这就可以使得房屋中介管理工作更加系统化、智能化、互动化。
1.2.2 国外研究现状
利用房屋中介管理系统可以实现从帮助寻找客户到签约、管理等“一条龙”服务;随着计算机和互联网的发展,MLS(多重上市服务)的应用程序逐渐代替了纸张抄写房源信息的方法;数据库的特性与房屋中介的工作习惯、操作流程激发了软件工程师们对客户端的开发,房地产中介商可以在客户端进行数据的传输,同时可以通过互联网自动升级,避免了客户成本过多的投入。
1.3 研究意义
无论是房屋出租还是房屋求租,都面临着大量需求。说到房屋出租,我们首先想到的就是房屋中介,但是不论对于房屋出租者还是对于求租者来说,要面对的问题实在让人头疼,首先是琳琅满目的中介公司让人感到无从选择,在要顾及中介单位可信度的同时,大量复杂的房产信息使他们感到困惑和迷茫,难以快速、准确地从这些信心中找到适合自己的房屋信息。此外,出租、承租双方进行租赁交易的时候还要通过中介,使交易过程更加繁琐。而且中介单位还要收取的一定比例的中介费用,这也在一定程度上加重了房屋承租者的负担。因此,现实社会中急需一个第三者为房屋出租者与房屋求租者牵线搭桥,来弥补中介单位的种种不足。在这样的情况下,设计开发方便快捷的管理系统就能很好的解决上面所说得问题。基于目前市场的实际情况,为了能够使房屋出租者更好的管理房屋的合同、租金等问题,同时也为了能够让求租者更方便快捷的了解到待租房屋的基本情况,于是便设计出了房屋中介管理系统[2]。
2 主要技术和工具介绍
2.1 Java技术
Java是一种面向对象的静态式编程语言。Java编程语言具有多线程和对象定向的特点[3]。其特点是根据方案的属性将方案分为几个不同的模块,这些模块是封闭的和多样化的,在申请过程中具有很强的独立性[4]。Java语言在计算机软件开发过程中的运用可以达到交互操作的目的,通过各种形式的交换,可以有效地处理所需的数据,从而确保计算机软件开发的可控性和可见性。开发Java语言时,保留了网络接口,Java保留的缺省网络接口可以与web应用程序编程所依赖的类别库相匹配[5]。为了使Java开发的应用程序更加稳定和强健,Java会自动收集程序中的垃圾,并处理程序中存在的异常[6]。Java语言是日常开发过程中广泛使用的通用基本语言。其中Java语言课程库、句子、语法规则和关键字经常用于计算机软件的开发和编程。
2.2 SSM框架介绍
SSM是Spring、Spring MVC和Mybatis的缩写,是由Spring与Mybatis框架整合的一个Web应用程序开发框架集,其中Spring MVC属于Spring框架[7]。
Spring它是一个分层的JavaEE full-stack(一站式)轻量级开源框架,无需特殊容器支持,不依赖特定规范等,为开发Java应用程序提供全面的基础架构支持。Spring框架的核心为IoC容器和AOP。IoC通过依赖注入来实现控制反转,从而实现把创建对象过程交给Spring进行管理。AOP指的是面向切面的编程,利用AOPA可以对业务逻辑的各个部分的隔离,提高代码复用率,也便于开发人员不修改源代码进行功能增强,从而提高开发效率[8]。
此次系统整体采用SSM框架,Spring容器框架将Java类统一进行装配,采用注入的方式生成实例[9]。SpringMVC将业务分成三层:控制、处理和视图,各个层的分工非常明确,功能划分清晰。MyBatis解耦了业务处理逻辑与数据访问逻辑,同时实现SQL语句与逻辑代码相互分离,有高度的灵活性,可优化性,便于后期维护[10]。
虽然现如今出现了许多各式各样的框架,但是依旧无法撼动SSM框架的基础性地位,人们在此基础上实现了更宽领域的拓展。现如今利用SSM框架,人们设计了多种管理系统,如基于SSM的科研室管理系统的研究与设计、基于SSM框架的合租系统设计与实现、SSM框架下的果蔬信息管理系统设计等,多样化的管理系统,应用范围十分广泛,使得我们的生活日益方便快捷,使得各个领域的管理更加有条不紊。Spring MVC 执行流程图如图2-1所示[11]。

2.3 MySQL数据库
MySQL是一个小型、廉价、快速的开源数据库。本系统对大量的数据进行了全面的支持,可以同时处理数百万的数据,在调试、管理、优化等方面都有较大的优势[12]。它支持 SQL语句的通用规格,使用非常灵活和安全的授权和口令。虽然 SQL服务器易于使用,并且可以存储大量的数据,但是它比 MySQL服务器要好得多。但是在网络连接的速度上,无法实现实时、高效的目的。因此,尽管 MySQL有很大的缺陷,但是它的可移植性,支持多线程,优化查询算法,这使得 MySQL在个人和中小型企业中非常流行。
2.4 B/S体系结构介绍
B/S结构(Browser/Server,浏览器/服务器模式),是WEB兴起后的一种网络结构模式,WEB浏览器是客户端最主要的应用软件。这种模式统一了客户端,将系统功能实现的核心部分集中到服务器上,简化了系统的开发、维护和使用。客户机上只要安装一个浏览器,如Chrome、Safari、Microsoft Edge、Netscape Navigator或Internet Explorer,服务器安装SQL Server、Oracle、MySQL等数据库。浏览器通过Web Server同数据库进行数据交互。
3 需求分析
3.1 可行性分析
3.1.1 技术可行性
由于整个系统都是以网页形式呈现在使用者面前,因此必须要有一个安全的网络环境。本系统基于目网络的快速发展与普及,为用户在有限的条件下,提供了便捷、快速的资源查询服务。采用Java技术实现了用户与用户之间的动态互动,MySQL支持多种用户使用权限,满足了中、高数据需求。
因此,从技术上讲,本系统是可行的。
3.1.2 经济可行性
现在计算机的性能有了很大的提高,而且它的平均售价已经很低了。从经济情况和投资回报来看,通过比较硬件设施和运行费用,可以从更长期的角度来衡量。主要体现在:(1)节省人力、物力;(2)减少人力资源管理中可能存在的错误;(3)全面提高了用户的工作效率;(4)方便个人查询、更改信息。
因而,本系统具有一定的经济可行性。
3.1.3 操作可行性
该系统具有体积小、占地少、能耗低等特点。普通电脑和网络均能满足需求。该系统具有操作简便、直观、易于操作的特点。操作简单,快速,只要经过简单的训练,就能让管理者使用。
因此,该系统不仅在操作上可行,而且在实际应用中也是可行的。
3.2 功能需求
基于SSM框架的房屋中介管理系统的用户是管理员、房东和用户三个角色,为了满足现代社会对环保和节约的需要,将传统的纸质文档通过计算机输入计算机并以电子文档的方式显示出来。房屋中介管理要负责许多方面的工作,因此,要建立一个简单、直观的查询渠道,并设定特定的存取权限,以保证房屋中介管理工作的顺畅和高效。此外,要实现对用户的直接管理,便于用户的个人信息的集中存储与管理。
(1) 用户功能:普通用户可以注册并登录自己的账号,在主页上查询系统所提供的房源信息,并从中选出自己理想的房子,或者直接搜索自己想要什么样的房子;也可以修改自己的个人信息或者找回丢失的密码。会员用户可注册并登录、个人基本信息修改、特定搜索、房源信息预览、房源信息发布、发布消息修改、查看剩余积分。
(2) 房主功能:房主注册并登录账号,将想要出售/出租的房源的详细信息(外貌、地理位置、大小等)上传给平台。
(3) 管理员功能:管理员可以查看所有用户(包括房主)的基本信息,也可以对违规用户的信息封号处理,审核正在注册用户,通过正出售/出租的房源的审核将其信息放置在平台上,管理并及时更新房产新闻以供用户浏览。对用户管理(含会员和普通用户)、房产新闻管理、房源信息管理、房源信息审核管理。
3.3 用例分析
为了使房屋中介管理管理更具自动化和亲和力,在对房屋中介管理进行简单的需求分析之后,将其分为三大功能模块,分别为管理员、房东和用户。其用例如下。



4 系统设计
4.1 总体功能设计
根据上文中对用户需求的一系列综合细致的分析,针对本基于SSM框架的房屋中介管理系统,得到一个如图4-1所示的宏观的总体功能结构图。

4.2 数据库E-R图设计
ER图是由实体及其关系构成的图,通过E/R图可以清楚地描述系统涉及到的实体之间的相互关系。在系统中对一些主要的几个关键实体如下图。
(1) 房屋租赁实体图如图4-2所示。

(2) 房屋咨询实体图如图4-3所示。

(3) 租赁订单实体图如图4-4所示。

(4) 论坛交流实体图如图4-5所示。

(5) 房东实体图如图4-6所示。

(6) 用户实体图如图4-7所示。

4.3 数据库表的设计
在现有的软件工程运行环境中,数据库与数据表的设计都是为了构建最适合最优秀的数据存储框架。建立一个优秀的数据库,必须保证数据的完整、准确,并尽量满足用户对数据存储的需求。那么,数据库中的信息和网络应用程序之间的链接就必须得到保障。在已有的条件下,尽可能地降低占用的数据库的空间资源消耗,使得整个基于SSM框架的房屋中介管理系统能够迅速地做出反应。根据上述原则并结合实际需要。现列出如下几张表。














5 系统实现
系统利用Java语言开发,采用SSM框架技术,使用MySQL数据库作为数据库管理系统,服务器采用tomcat,开发出的一个基于Web技术的B/S结构的系统。系统整体架构如图5-1所示。

5.1 系统功能实现
当人们打开系统的网址后,首先看到的就是首页界面。在这里,人们能够看到系统的导航条,通过导航条导航进入各功能展示页面进行操作,系统首页界面如图5-2所示。

5.1.1 房屋租赁
在房屋租赁页面的输入栏中输入房屋名称、选择房屋类型、城市、地区、位置进行搜索,可以查看到房屋租赁详细信息,并根据需要进行房屋咨询、下单租房或收藏操作,代码界面如图5-3所示,房屋租赁界面如图5-4所示。


5.1.2 论坛交流
在论坛交流页面的输入标题、类型、内容等进行发布帖子或重置操作,论坛交流界面如图5-5所示。

5.1.3 个人中心
在个人中心页面通过填写个人详细信息进行信息更新操作,还可以对我的发布、我的收藏进行相应操作,如图5-6所示。

5.2 后台模块实现
后台用户登录,在登录页面选择需要登录的角色,在正确输入用户名和密码后,进入操作系统进行操作,如图5-7所示,登录代码如图5-8所示。


5.2.1 管理员模块实现
管理员进入主页面,主要功能包括对个人中心、房东管理、用户管理、房屋类型管理、房屋租赁管理、房屋咨询管理、租赁订单管理、管理员管理、论坛交流、系统管理等进行操作,管理员主界面如图5-9所示。

管理员点击房东管理。在房东页面输入房东账号、房东姓名、联系电话进行查询、新增或删除房东列表,并根据需要对房东详情信息进行详情、修改或删除操作,如图5-10所示。

管理员点击用户管理。在用户页面输入用户名、姓名进行查询、新增或删除用户列表,并根据需要对用户详情信息进行详情、修改或删除操作,如图5-11所示。

管理员点击房屋租赁管理。在房屋租赁页面输入房屋名称、选择房屋类型、城市、地区、位置进行查询或删除房屋租赁列表,并根据需要对房屋租赁详情信息进行详情、修改或删除操作,如图5-12所示。

管理员点击房屋咨询管理。在房屋咨询页面输入房屋名称、房屋类型进行查询或删除房屋咨询列表,并根据需要对房屋咨询详情信息进行详情、修改或删除操作,如图5-13所示,代码如图5-14所示。


管理员点击租赁订单管理。在租赁订单页面输入房屋名称、下单日期起始至下单日期结束、手机进行查询或删除租赁订单列表,并根据需要对租赁订单详情信息进行详情、修改或删除操作,订单管理界面如图5-15所示,代码界面如图5-16所示。


管理员点击管理员管理。在管理员页面输入用户名进行查询、新增或删除管理员列表,并根据需要对管理员详情信息进行详情、修改或删除操作,如图5-17所示。

管理员点击论坛交流。在论坛交流页面输入帖子标题进行查询或删除论坛交流列表,并根据需要对论坛交流详情信息进行详情、查看评论、修改或删除操作,如图5-18所示。

管理员点击系统管理。在资讯广告页面输入标题进行查询、新增或删除输入标题列表,并根据需要对输入标题详情信息进行详情、修改或删除操作,还可对轮播图管理进行详细操作,如图5-19所示。

5.2.2 房东模块实现
房东进入系统可以对个人中心、房屋租赁管理、房屋咨询管理、租赁订单管理等功能进行操作,房东主页面如图5-20所示。

房东点击房屋出售管理,可以查看自己正在出售房屋的状态,也可以对自己的信息进行修改,如图5-21所示。

房东点击房屋租赁按钮,可以查看自己正在出租的房子的状态,也可以对其具体信息进行修改,如图5-22所示。

房东点击房屋咨询管理按钮,可以查看用户对自己房屋要咨询的问题,并进行回复,如图5-23所示。

5.2.3 用户模块实现
用户进入系统可以对个人中心、房屋咨询管理、租赁订单管理、我的收藏管理等功能进行操作,用户主页面如图5-24所示。

用户点击房屋租赁,可以查看正在出租的房屋的具体信息,并可以对自己感兴趣的房屋进行具体操作,如图5-25所示。

用户点击房屋出售,可以查看正在出售的房屋的具体信息,并可以对满意的房子进行咨询和购买操作,如图5-26所示。

6 系统测试
6.1 系统测试运行环境
个人电脑安装运行的Windows 10操作系统、Eclipse操作台、MySQL数据库。
该系统的开发环境分为两大类:一是硬件平台,二是软件平台。
在软件开发和运行中,硬件平台是必不可少的。由于是小型的 MIS,所以对电脑的硬件要求不高,而且比较经济,只需要配置 PII (或以上)、64 M (或以上)内存、10 G硬盘以上的普通微机就可以了。
软件平台是一个软件环境,它的开发与运行。该系统采用Windows 10中文专业版和eclipse环境开发工具,微软公司生产的MySQL数据库,两者都兼容,软件性能稳定。
Eclipse拥有一个快速开发的可视化开发环境,并且为用户提供了一个方便的数据库存取渠道。
数据库中使用MySQL,可以很好地满足用户的需要,支持各种数据,易于维护,成本低廉,而且易于更新。
6.2 系统测试
对一种产品进行检测,一种是对其性能的了解,另一种是对其进行性能检测,即对其进行性能检测,称之为“黑盒测试”。此方法被称作“白盒测试”。
软件测试的基础指导原则:(1)所有的试验均应符合使用者的要求;(2)在测试开始前,应制定测试方案;(3)首先是“小规模”的试验,然后是“大规模”的,这是一种新的尝试;(4)无法进行耗尽试验;(5)应该通过一个独立的第三方执行试验以实现试验的结果。
在产品层次,系统的测试系统包括:系统层、子系统层、功能层、模块层。不同的测试对象在不同的测试阶段表现出不同的特点,以基本测验为主,组合测验次之。
为保证该系统的稳定运行,本系统进行了如下测试:一、菜单单项测试:通过添加、删除、修改等操作来保证菜单项的各项性能。二、数据追踪:数据采集完成后,将进行数据采集。例如:在房屋中介管理活动的处理上,我先设定了一个测验项目,再用一个加分模组对这个数据进行分析,同时观察两个模组之间的冲突,以确定它们之间的冲突程度,再用评分查询模块来验证这个功能是否正确,而其它的模块也是如此。三、综合测试:在以上测试的基础上,测试了该系统的各项性能。在基于SSM框架的租客网系统中,各个模块的功能都是通过黑盒测试来完成的。但是,存在着某些功能不能满足的问题。
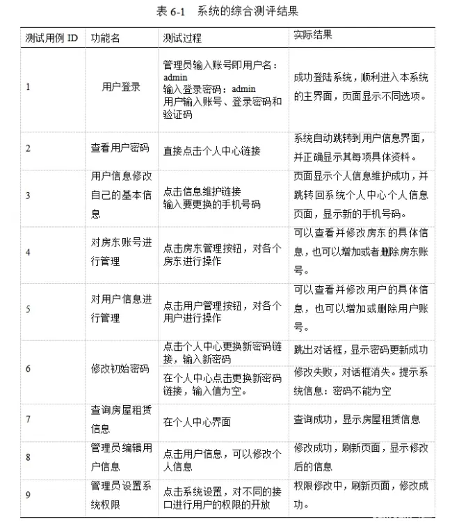
6.3 测试运行记录
下表6-1中描述了基于SSM框架的房屋中介管理系统的功能测试流程和测试结果。

通过对该系统的测试,从中可以看出,该基于SSM框架的房屋中介管理系统的运行效果与项目最初始的要求基本一致,可以达到用户的要求,而且界面清晰、直观、便于操作、测试完成。
6.4 系统运行与维护
(1)系统运行:系统初始数据的录入:系统采用鼠标、键盘等多种方式进行数据录入。
(2)系统进入方式:将系统所处的文件夹复制到硬盘,并在该系统中运行该系统的程序。第二个步骤是在登录界面输入正确的使用者名称和口令,然后以管理员和管理员的身份登录。
(3)系统的使用方法:该系统使用起来比较简单,使用 Windows软件基本上就可以完成,使用时只需要按一下鼠标左键就可以完成所需要的功能。
(4)系统的维护:系统是一个比较复杂的人机系统,它受到外界和内部的影响,并且会不断地进行修正和改进,使其工作效率和质量得到改善。
维护程序分为四个方面,(1)是程序维护:程序的一部分或所有程序的修改。(2)数据文件的储存:数据文件可以根据使用者的需要进行任意更改。(3)代码的维护:由于系统的不断发展和改变,现有的代码无法满足新的需求,需要对代码进行更新和维护。(4)硬件维护:维护本系统的全部设备.
本系统的维护工作将由校方指定专人进行,若发生无法处理的问题,将由校方自行承担。
结 论
在本课题的设计中,运用到Java语言,MySQL数据库知识,本文介绍了以SSM为基础框架的基于SSM框架的房屋中介管理系统的开发过程。同时,我们也在学习Eclipse和MySQL的用法。同时,我对整个软件的开发过程有了更全面的理解,其中也包括了整个操作过程。我对于系统的前后端如何协调进行了深层次的了解。同时,通过使用不同的编程语言,也加深了我对不同的知识和学习方法的了解。
从论文选题到具体每一步功能的实施,我都遇到了一个又一个的难点问题。因为我只是接触到编程的一点点皮毛知识,没有深入了解过,更没有能力去发展一个大型的系统。刚开始的时候,我对此一无所知。我在意识到自己现有的能力和基础之后,我通过书籍和网络查找相关的信息来补充自己的不足,去学习更多的知识。在有了一个比较完善的理论架构后,我就有了一个比较明确的目标,然后我开始寻找和基于SSM框架的房屋中介管理系统相关的话题,找出一些基础的架构,并着手进行编写代码。在实际的编程过程中,我花了大量的时间来处理各种不同的逻辑问题。在编写该程序的过程中,我也遇到了很多以前从未遇到的BUG。我用了百度,请教老师,和同学商量等方法,也在网上请教了专业人士,让自己可以更好的明白自身问题并解决问题。
在软件系统的开发过程中,其中需求分析、模块设计、代码开发,都是非常关键的。为确保系统可以正常运行,我必须严格实施必要的软件开发过程,以达到节省开发成本的目的。如果漏下某个步骤,那么有可能在以后的运行中,将会造成巨大损失。通过这些方式,我可以更好地理解理论与实践之间的联系,也可以将教材中的理论运用到实践中去,从而加深对书籍的理解。虽然我花了很多的时间和精力,但我还是学到了很多,而且我在编程和认知方面也有了很大的提高。在未来的工作与生活中,我将以终身学习为宗旨,不断学习最新的编程技术,不断提高自身的专业能力,不断追求自身的价值。
谢 辞
时间匆匆,四年时间马上就要过去,美好的大学生活即将结束。在这里,我首先要感谢我的父母,是他们将我抚养成人,培育成才,正是他们20多年的默默付出,我在他们的庇护之下,我才可以茁壮成长。其次,我要感谢我从小到大的各位老师,不论在课堂里,还是课堂外。他们都知无不言,言无不尽。不仅教会我知识,更教会我做人做事的到底,让我成为一名合格的社会人。最后,我要感谢我的同学们,学海无涯,学业道路上正是有了你们的陪伴,学习才变的如此丰富多彩,生活才变的如此有滋有味。学业上我们一起进步,生活上我们互相帮助,感谢你们学业上的一路陪伴。
在我做毕业设计这段时间里,我要感谢我的指导老师,从毕业设计开始选题到写论文期间,指导老师根据我的基础为我选定了这个课题,在这个程序的开发过程中,我遇到了很多困难,正是指导老师不断鼓励和指导下,我得以顺利完成这个课题的工作。这段时间,我的编程能力有了指导老师的指导,有了一个很大的提升。这为我以后的工作,打下了一个坚实的基础。指导老师的学习精神,也深深的影响到我,我要向指导老师学习,做一个终生学习,不断进步的人。
在我开发本套系统的过程中,得到了我的很多老师,同学,朋友,以及网上的很多热心网友的帮助。正是因为有了他们的热心帮助,我的项目才得以顺利进行。希望他们在未来的日子里,万事如意,前程似锦。衷心的感谢这一路帮助过我的每个人,谢谢大家!
参 考 文 献
[1] Huang Chuanchao,Zhou Shuren.Special issue on AI-based web information processing[J]. Neural Computing and Applications,2022,34(12).
[2] 师艺玮. 基于SSM框架的房地产销售管理系统的设计与实现[D].电子科技大学,2021.DOI:10.27005/d.cnki.gdzku.2021.003134.
[3] 代方震,陈冠军.JAVA系统设计从入门到精通[M].人民邮电出版社.2020:123-133.
[4] 徐飞龙.计算机软件Java编程特点及其技术分析[J].无线互联科技,2020,17(24):61-62.
[5] 宋旸.使用Java语言开发Web应用软件的知识探讨[J].中国设备工程,2022(14):121-123.
[6] Software Research; New Findings Reported from Amrita Vishwa Vidyapeetham Describe Advances in Software Research (Finite-state Model Extraction and Visualization From Java Program Execution)[J]. Computer Weekly News,2020.
[7] 曹华山.SSM框架在Web应用开发中的设计与实现[J].无线互联科技,2021,18(11):108-109.
[8] 邱丹萍.Web开发中SSM框架的分析[J].电脑知识与技术,2020,16(17):81-82.DOI:10.14004/j.cnki.ckt.2020.2080.
[9] 张文,方巍,贾雪磊.基于SSM框架的合租系统设计与实现[J].计算机技术与发展,2021,31(11):159-164.
[10] 冯丽露,康耀龙,高晓晶,王涛.基于SSM框架的数据结构在线评测系统设计与实现[J].中国信息技术教育,2021(13):86-89.
[11] 李先耀. 基于SpringMVC房屋销售管理系统的设计与实现[D].电子科技大学,2019.
[12] 蒙祖强,许嘉.数据库原理与应用[M].第二版.北京:清华大学出版社,2020.

