原来去年法考通过的人,最后两个月都用了这个!!
转眼间已经到了七月下旬,最近合合菌收到了许多同学的私信。
多是询问:
目前该怎样选择资料?
现在是否应该进入到背诵卷的学习阶段?
合合菌先给大家一个结论:不管你是否已经完成精讲卷的一轮复习,请放下精讲卷拿起背诵卷。在距离客观题考试还有60天的日子里,把书读薄才是我们要做的。
精讲卷与背诵卷的定位本就不同,二者是依托不同理念去创作的,在各个方面都存在差异。
如果你不能理解为什么我们在这个阶段要完全启用背诵卷复习,合合菌现在为你细致的一一解答下吧~
背诵卷 vs 精讲卷—厚度不同
相信不少小伙伴已经拿到了背诵卷图书,背诵卷和精讲卷最直观的差异,就是厚度不同。


精讲卷作为第一轮的复习教材,内容全面、辅例充沛,力求让考生能够通过文字的表述、例证的演示充分理解考点。故,精讲卷中最薄的三国法都有301页,最厚的民法则高达576页。
而背诵卷则是备考中后期用来巩固复习与背诵之用,自然要对考点进行提炼,表述也会大幅精简,背诵卷中最厚的民法为202页,最薄的三国法为112页,真正做到技术流减负!
背诵卷 vs 精讲卷—课程时长
以刑法科目为例,柏浪涛老师精讲卷配套公开课的课时约50小时,在刑法学科中属于较为中和,不多也不少。
而柏老师背诵卷配套课的课时仅有21小时,连精讲的一半都不到。但这21个小时却进一步提炼了精华,把当前考试的热点与重点涵盖到位,不管是二轮回顾还是一轮研学都完全适用。

合合菌家的课程一直很注意课程的连贯性,力求让各阶段图书能有效衔接,背诵卷和精讲卷也不例外!
不管你是已经完成八门精讲、正在抓取重点、积极背诵的同学,亦或是刚刚开始不久、基础还相对薄弱的同学,除了民刑两个重点科目以外(民刑这两个科目属于分值大户,建议大家还是听一遍精讲课夯实基础),其他科目现在都可以直接上背诵卷!
当你结束众合背诵课程学习的时候,合合菌相信你一定会收获良多!
背诵卷 vs 精讲卷——展现形式
合合菌家出品的背诵卷和精讲卷最根本的区别,主要在于展现形式,具体来说体现在以下三个方面:
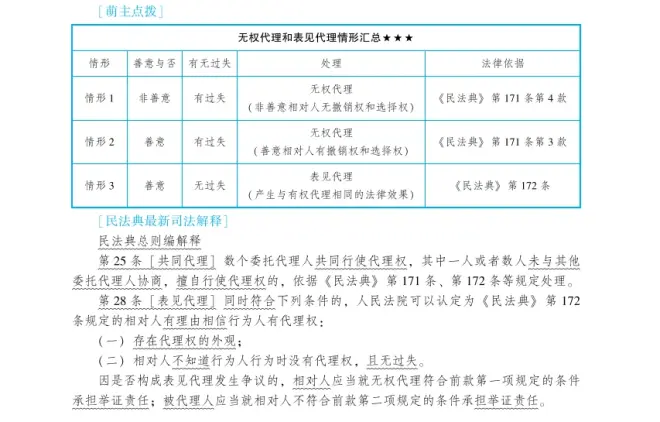
文字VS表格
作为法考备考最重要的教材,精讲卷在一定程度上加入了图表等元素,但从根本上来说还是遵循了法学通识教材的一贯风格,更多的是以文字形式来阐述浩如烟海的法学原理、学说、制度、法规、案例等。

而背诵卷最鲜明的特点和功能是“应试”,这也就要求,背诵卷在展现形式上采用了更加清晰明了、利于记忆的表格形式。
相对纯文字而言,这种样式更加直观、重点更明确,也更加适合后期冲刺背诵,再辅以后期众合出品的考前聚焦三小时、考点速记本等产品,一起使用效果更佳!
例题VS总结
精讲卷中在具体知识点下方,老师时不时会附上一些例题,可能是真题也可能是较为经典的例证,目的在于帮助大家理解考点,并熟悉真题的考查形式。


背诵卷中真题和例证少了一些,增加了总结归纳、命题陷阱、考点速判等技术流应试技巧性内容,这种内容更加利于短时冲刺记忆和吸收,毕竟已经到了备考的冲刺期,记住考点并拿分才是王道!
扩展VS浓缩
不同的图书产品,由于定位不同,其对于同一知识点的扩展和浓缩要求也不同。背诵卷更加强调"理解+背诵一体化"学习,真正做到理解、记忆、顺利应试!
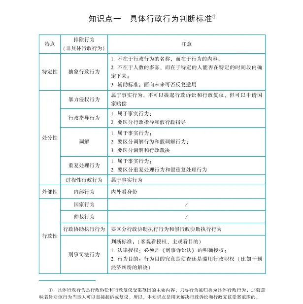
以行政法为例,在精讲卷中,佳佳老师用了八九页的内容去讲述了具体行政行为的定义和构成,中间穿插了大量的辅例,还放置了两个法律文书帮助大家理解。
但背诵卷中,佳佳老师在这一模块对知识点进行了极限压缩,呈现在大家面前的仅仅是一个表格,干货的不能再干了。

背诵卷 vs 精讲卷——包含新大纲
背诵卷与精讲卷最直接的不同是包含了新大纲的内容。
23年法考新大纲是在5月底发布的,精讲卷在2023年新大纲公布以前就出版了。
技术流老师们在编撰精讲卷的过程中对新法进行了预判式的吸纳,最大限度的保证应试知识与现行法律保持一致。
但,大纲总会有些出人意料的变动,在这一方面,精讲卷是无论如何也无法做到完全精准的!
而背诵卷则是在大纲发布后出版发行的,它包含了这些或大或小的最新变化,不管是“重者恒重”还是“新增必考”,在背诵卷中都会有所体现!
合合菌有话说
看到这里相信大家已经完全明白了背诵卷和精讲卷的差别,以及各个图书的特点和使用场景!
这里,合合菌需要提醒各位伙伴:法考背诵卷名为“背诵”,但并不要求大家完完全全的去背诵!
法考的背诵,尤其是客观题的背诵,并不要求绝对的精准。
客观题都是选择题,大家只需要对各个知识点反复熟悉、强化印象,在四个选项中能够选出正确答案即可。
所以,大家在备考中,千万不要逐字逐句的背诵,这种错误的学习方式,不仅会侵占大量的复习时间,还会让你感到疲倦和懈怠,凭白损耗精力。
最后,距离法考考试还有60多天,在即将开启冲刺的日子里让我们合理规划备考节奏、有效利用好背诵卷和精讲卷,一起并肩同行吧!
预祝大家2023法考必过!
