三战上岸南昌大学眼视光学,眼视光综合该如何备考?
关注公众号:行证道医学技术 获取更多考研服务
自我介绍
四年制眼视光学,2020年毕业于一所普通大学,第一次考研失败,加之疫情的原因实习期间并没有学到什么,所以选择了一边规培一边考研。(这里解释一下,某医院招聘眼视光专业,学历是本科的话要求进行两年的院内规培,由于医院的知名度很高并且当时抱着两年后能留在那里的期望,所以去了。 )
2022考研是我经历的第三次考研,很开心一切都是最好的安排,2022年收获了研究生录取通知书和某知名医院的规培合格证书。

下面分享一下自己考研期间的故事和心得,希望能对大家有所帮助。
壹
选择学校
2019年第一次考研我选择了重庆医科大学眼科学,虽然是个“双非”院校,但是凭借在西南地区超大的名气也被称为“小985”,考生理生化,全是选择题,题目简单高分很多。当时在企业实习,每周排班,时间不太规律,最后以失败告终。
2020上半年在等成绩与找工作中度过,6月决定规培继续考研,7月开始重新备考,我以为自己已经复习了一遍应该可以找一个更好的目标,于是选择了天津医科大学眼视光专业,考699西综,又多复习了几本书。还是失败了,可能是因为西综基础确实还不够扎实,但分数都比第一次高了耶,再来一次说不定就上岸了呢,想着反正也要规培两年,再考一年也无所谓。
然后发现自己还是对本专业的知识比较熟悉,于是找了考视光综合的院校,温州医科大学和南昌大学,南昌大学招收人数相对多一些,并且还是“211”嗯……性价比不错,休息了几个月,6月开始了第三轮备考。

时间管理
我的复习时间主要是下班后,每天8点上班,16点下班,基本19点才能开始学习,学到23点睡觉。经常下班回去后会很困,所以会先睡半小时然后吃饭(饭前睡是为了能够被饿醒,千万不能吃了饭后睡觉,因为可能会一觉睡到第二天),周末双休选择去图书馆或者咖啡馆待一整天(前期复习总结知识点都是去的图书馆,11月开始换了咖啡店,方便背书)。
一边上班一边考研就是工作上可能会有其它的事,不能专心复习,所以大家一定要把工作跟学习的时间分开。
比如,我在2022考研,11月的时候医院进行了留院面试,当时确实很想留院,给了自己三天的时间准备面试,面试结束后才继续复习。这里推荐一个计时软件“番茄ToDo”学霸模式强制自己不玩手机,还可以建自习室,拉着小伙伴一起学习。



叁
复习安排
01、英语
刷真题刷真题刷真题,完形填空和作文可以先不管,但是阅读一定要刷,建议刷三遍以上近十年的真题,我的第一遍每天做两篇阅读然后看对应的讲解(唐迟的),整理出生词;第二遍速度会变快一点,巩固理解困难的地方,试着带入阅读的方法;第三遍可以一次练一套真题,单词也很熟悉了,可以较好巩固阅读方法。
对于阅读方法,唐迟讲的阅读,我听完真的有恍然大明白的感觉。对于背单词,我用了“墨墨背单词”和自己背真题里面不熟悉的单词。对于作文,我选择了最后一个月背范文,背了新东方的十篇应用文,六篇大作文。对于完型填空,随缘吧,因为我的时间确实来不及做。
02、政治
听的是徐涛的考研政治,刷的是肖秀荣1000题,建议刷两遍以上,最后两个月刷肖四肖八选择题,最后两周背了肖四的大题,如果时间充裕,也可以看看“考研政治徐涛”公众号的每日带背,11月开始,跟着计划表一天背两个大题,这样到了12月也不会太匆忙。还有一个问题就是一向押题很准的肖四在2022被反押题了,背的东西都进了材料……
03、专业课
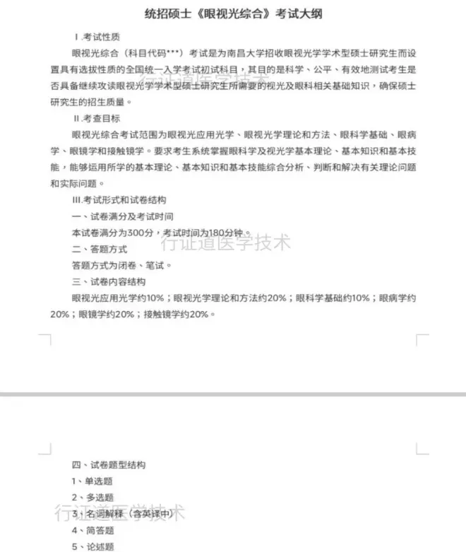
南昌大学考的是714眼视光综合,翻遍全网只找到了2020考研的大纲,后来就不在发布大纲了,因为自命题并且考试人数比较少所以几乎不能找到其它的资料。
题型主要如下,参考书目(招生简章上能看到)每年可能会有一定变化。

我根据大纲列出的考点,自己进行了总结,也有利于后期背诵。

主要考点如下,大家可做一定参考:










由于没有真题,只能自己看书,其实考题偏基础,认真看书足够啦。书后面有人卫增殖,里面的题也可以利用起来,特别简答题可以参考背诵,人卫增值的选择题部分有些题目考得比较细,可以选择来做。
整张试卷题量还蛮大的,要写的东西很多,凭着记忆大概写一下试卷的结构吧,如有不符请见谅(有点忘记了,大家参考一下就好)。
2022考研单选70个左右,多选大概30个,其中应用光学和眼镜学较少5-10个,其余比例差不多;名词解释5-10个,每本书都会涉及;简答10-15个(10分一个),其中视光学理论和方法涉及较多,包括一些临床检查操作步骤(比如双眼平衡的步骤)、双眼视功能检查步骤、一些分类(比如屈光不正的分类、调节集合的分类),接触镜1-2个,眼病1-2个,应用光学和眼镜学简单计算2个(比如高斯公式、聚散度公式、棱镜计算),还有一些基础的理论知识(比如5种单色像差的特点);大题是两个,2022考了一个眼镜学计算,一个双眼视案例分析。我的计算题部分比较薄弱,所以一开始我选择了跳过,但后来发现也没时间做,大家可以根据自己的实际情况做一定的取舍。成绩单附上~

肆
复试准备
01、复试流程
先简述一下复试流程吧,复试包括了专业课(眼视光理论和方法、眼病学、眼镜学)和英语(口语和听力)。
专业课采取抽题的方式,一个题包有两道题(我抽到的是一个眼病,一个眼镜学的题,都是理论题),自己阐述之后老师提问(老师根据我的自我介绍提的问题),满分250分;
英语也需要自我介绍(尽量1-2min,太长了老师会直接打断),然后也是随机话题,自己围绕话题阐述,老师根据阐述内容提问,全程英文交流同时考察口语和听力最终给出一个总分,满分50分。
02、复试复习内容
因为初试阶段重心放在了基础理论知识上,所以准备复试着重看了眼病学(同类疾病较多,所以采取了表格的方式)和眼镜学。
03、复试英语
英语没有放太多的精力,因为除了自我介绍,可能大家都是差不多的,话题阐述和回答老师的提问,不管你说什么,一定要说不能冷场。
可以选择自己感兴趣的东西每天听一听,找找语感,就是产生一种听英语的习惯,我找了b站上面的一个美国原版中小学英语课程,每天听一节课,大概45min,不得不说听这个才觉得自己是学过英语的,可以听得懂并且听下去,课程也很贴近生活。

END
我觉得考研不一定要每天学习12个小时,也不一定要拒绝社交,能找到自己最好的状态学习才是高效的,该吃饭吃饭,该睡觉睡觉,如果学不进去了傻坐着还不如放空玩儿一会儿。如果考研期间也遇到了其它一些需要解决、无法避免的事,那也不用焦虑,花点时间理清楚它们的先后顺序,再一个一个解决,事情总是要一件一件完成的。
最后,祝大家考研顺利,成功上岸!
微博:行证道医学技术
公众号:行证道医学技术
淘宝:行证道医学技术考研