“离散元数值模拟仿真技术与应用”系列专题
随着我国经济的发展,岩土工程涉及的要求从材料、理论到施工工艺都提出了全方位的系统升级。在岩土工程分析设计中,3DEC和PFC软件快速建模也一直是岩土工作者所关注的问题。3DEC是非连续岩石力学与结构问题的首选分析程序,从岩石边坡失稳的发展研究到地下工程挖掘和岩石地基工程中节理岩体、断层、层理等结构影响的模拟估算,3DEC在复杂行业问题研究有很大优势。而PFC离散元计算方法在岩体的动态、非线性过程的数值计算方面较传统的连续元有独特的优势和进步,在PFC计算中无需给定材料的宏观本构关系和对应的参数,这些传统的参数和力学特性在程序中可以自动得到。离散元数值模拟试验的方法可以解决传统试验造价高、操作繁琐、材料模型复杂等难题,并且可以精确化数值,在科研工作中发挥了非常重要的作用。

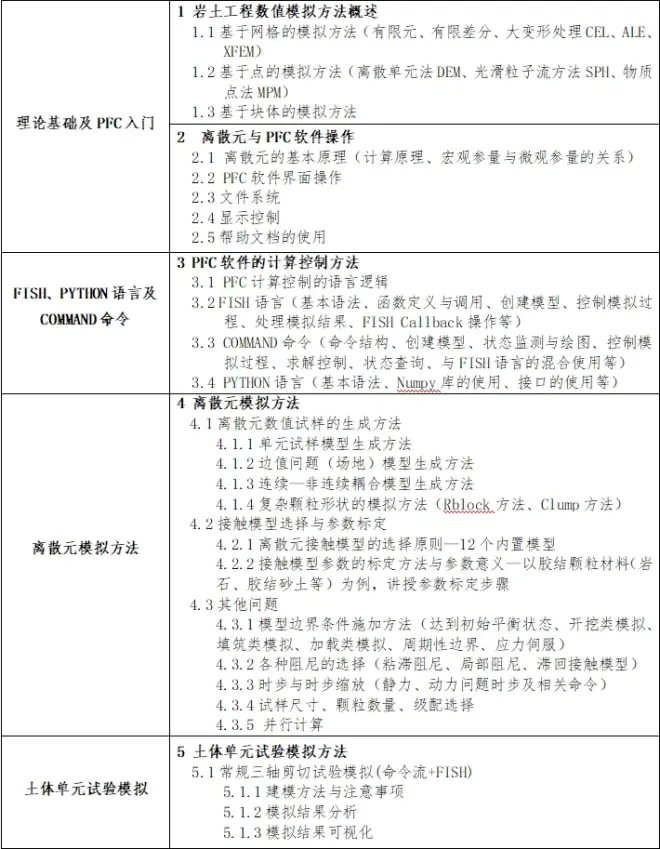
PFC专题详细介绍软件的计算控制、离散元数值试样的生成方法、接触模型选择、参数标定、模型边界条件施加方法、PFC3D与FLAC3D耦合、离散—连续耦合模拟分析、PFC与CFD耦合、流固耦合框架等多个知识点,全面掌握PFC离散元整套的仿真应用框架。




活动时间


3DEC专题系统学习岩土工程数值模拟方法,包括3DEC实体建模、内置FISH语言编写程序来扩展3DEC的有效性、3DEC节理/接触面/结构单元、静力学分析、流固耦合、非线性动力模拟、3DEC后处理。每个知识点都带有案例实操巩固练习,将知识点渗透融会贯通。



活动时间


