欢迎光临散文网
会员登陆 & 注册
手机站
首页
散文
诗歌
杂文
随笔
日记
小小说
散文网
»
科技
»
学习
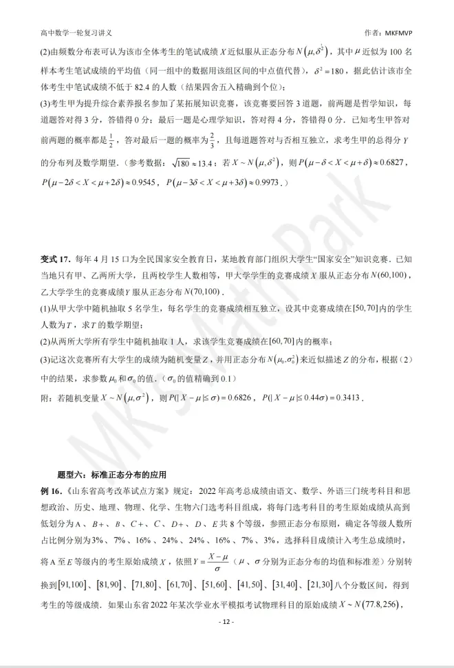
» 高中数学一轮复习讲义(专题50 正态分布)
高中数学一轮复习讲义(专题50 正态分布)
2023-07-11 12:15 作者:
MKFMVP
0
人读过
|
我要投稿
个别题目有些难度,请小伙伴们选择“食用”。
标签:
数学
高考数学
高中数学
正态分布
一轮复习
我喜欢(
)
本文
作者的其他文章
高中数学一轮复习讲义(专题50 正态分布)的评论 (共
条)
分享到微博
请遵守国家法律
MKFMVP
发短消息
关注TA
你可能也喜欢这些文章
关于某恩施人的锐评
碎片时间学编程「360]:从元素中删除事件监听器
gtu无局放试验系统
[时允]师尊在上 清冷师尊影×呆萌徒弟允 甜宠 第三集
小逸天之轩辕之剑
反克利盖的通告
[原神/现世]五等分的赛车手老婆们(中)
【23-7-11】三大指数均小幅收涨,汽车产业链再迎全线爆发
职工医保的个人账户,可以全家人共享了吗?怎么操作?
Cambridge Audio AXN10荣获Stereonet“掌声奖”
最新发布的文章
农发行河津市支行做好年终决算工作
农发行河津市支行持续加强反洗钱工作管理
农发行河津市支行扎实做好安保工作
农发行河津市支行组织开展宪法主题宣传活动
农发行河津市支行开展"挺膺担当,强国复兴"主题团日活动
年终总结2023,布局2024,挑一个目标置顶一整年!
12月20日维护结束,冰雪嘉年华开启!
2023扫文—高热不止 by 黄昏密度
Dive 55 工作的平衡
时尚 | 时尚趋势是如何做出来的?
三星 Galaxy S24 Ultra,HP2SX两亿像素主摄,骁龙8Gen3超频版,钛合金机身,类2K直屏
重庆TOP DECK超牌12月16日游戏王OCG积分赛环境战报
致命公司多人联机mod,汉化游戏下载使用安装教学!
致命公司多人mod,超全MOD模组管理器
战网下载卡在45%登录失败提示2045报错/战网一键下载注册教程!