43款粽子大横评!甜口/咸口谁是王者?什么粽子值得买!

大家好~我是飞帆飞帆,一个对一切美好事物都充满好奇,对装修家居、家电数码、健身穿搭都颇有心得的发烧友,欢迎大家关注我,多交流呀!
粽子所带来的节日气息与月饼一样,承载的是中华民族的传统与手艺。
互联网让粽子实现了南北交融,也让我们手指轻点就能吃到各地的粽子。
那这里面,甜口咸口你最喜欢哪一个?哪款是你心中的王者?互联网品牌的粽子,都有哪一些差异?同样食材的粽子,又有啥区别?
今天我采购了7大品牌43款粽子,给大家来做一个点评,希望能给大家一点点启发,买到你喜欢的产品呀!
你的家乡,粽子是什么样子?
我家在广西,广西粽子咸口与甜口都有,以我家为例,粽子是过年才包的,外面糯米一些红豆做外层,第二层是去皮的绿豆,第三层是沾满了芝麻的长条五花肉,粽子长约15CM,宽约5CM,需要蒸煮约2-3小时待五花肉的油脂全部散发被绿豆吸收后,再晾晒起来,除了自己吃,还用来春节拜访亲友相互赠送。

图源淘宝好味灵山
而广西更有一些地方如灵山县、横县会制作同样材料的Plus版本,个头再大2-3倍,一个粽子可以全家一起吃!

图源淘宝戚小贝工厂001店
粽子有蒸与水煮的吃法,也有切片煎着吃的吃法。我去全国各地吃过不少粽子,在好吃程度上,广西的粽子绝对是排的上号,大家有兴趣可以尝试一下。
而甜口的粽子,一般是在端午节时候才有,本地一般叫做凉粽,品种很多,有高粱做的、有糯米做的、有包馅料的、也有不包馅料的,广西各地都有不同差别。
这就是广西粽子的样子。
粽子怎么才好吃?

图源淘宝好味灵山
甜口的粽子,我从小接触不多,就不发言了。
咸口的粽子,我倒是颇有研究,我觉得有几点比较重要:
1.粽子里面的肉,一定得是肥瘦相间,最好是五花肉,这样才会有足够的香味与口感;
2.肉量上,宁多勿少,多了可能会腻,但少了整个粽子就没有灵魂;
3.粽子的米,一定是在包之前要搅拌卤水,这样整个粽子才会入味,不然只有中间有味道,卤水的调配就很考究经验;
4.初次蒸煮非常重要,无论是外面的糯米还是里面的猪肉、蛋黄,足够的时间才能让它出油,到真正食用的时候复热一下就有绝好的口感。
横评产品与横评规则

这次横评一共7个品牌,除了广西本地的农师傅是我刚好家里就有,其他都是大家熟悉的品牌了,原打算每个品牌只买单独具有代表性的,结果发现都没有散装的,于是就选择了各种礼盒,里面包含了甜口与咸口两种。
评委方面,我+妹子+我妈,采用综合评价的方式,需要提醒:我们还是偏向咸口粽子多一些,大家要多包涵。纯个人主观,仅代表我们三个人的意见,不针对任何品牌。

最终经过筛选,我得出如上结果。
咸口推荐

本次咸口粽子一共21款。
尺寸上,200g到100g都有,但重量与馅料量没啥关联,不要以为重的多一点肉,轻一点就肉不够,每个品牌都有自己的搭配比例,大家看实际体验为妙。
保质期上,常温下(指20℃-25℃)保质期最短的也有约半年之久。所有的咸口粽子,只有五芳斋是采用冷冻包装送到并要求冷冻保存,其他都是普通快递发货,端午也在夏天了,更建议大家冷藏保存哦。
配料上,除了褚老大的火腿粽有各种添加剂外(估计是火腿的成分),其他粽子都是白酒、盐、味精、鸡精、酱油与糖等常见调料,大家可以放心(表中隐藏了大家都有的糯米与水)。
五星推荐

获得五星推荐的咸口肉粽一共有五款,可以发现四款都是蛋黄肉粽,可见蛋黄与猪肉的油脂混合在一起,散发出来的香味与口感真的是无可匹敌的。

半个咸蛋加上肉量适中,香味非常足,粽子也够油润,跟米在一起的卤水估计也是有猪油在里面的,吃完一整个不会腻过头,非常推荐。

真真老老的蛋黄肉粽,肉够且呈现颗粒状四处分散,每一口下去都可以有肉,蛋黄是一整个,沙感(粉感)十足,整个粽子整体很润,香得要命,非常值得一试。

褚老大是典型的尺寸不大,但是料多得惊人的品牌,肉量足而且是黑猪肉,蛋黄够沙够粉口感极好,糯米油润感很强,整体吃起来非常过瘾,是本次五星咸口含肉量第一名。

五芳斋的栗子猪肉是五星咸口中唯一不是咸蛋黄款式的,栗子是偏甜的味道,而且又粉糯,猪肉是带一点肥肉的,油感很合适,整体的量不多不少,吃一个下去满足感100分,但是腻感也就一点点,值得推荐。

同样的咸蛋黄+猪肉真的是绝配,是整个咸蛋黄,猪肉与蛋黄是肉眼可见的出油,猪肉略有遗憾瘦了点点,感觉是腿部的肉,但是又额外配上一点肥肉增加粽子的香味与口感,吃起来非常过瘾!
整体来说,五星推荐的粽子,属于闭眼买的级别!
四星推荐

来到四星推荐的粽子一共有9款之多,它们或多或少比五星推荐的有一点遗憾,比如大部分都是肉量不够造成的,以及少部分是口感上香味上略微差一丢丢的,但也一样非常好吃!

广州酒家风味肉粽:香味十足,油感也很足,糯米也很润,卤水浸泡也到位,如果肉再多点就好了;
知味观东坡肉粽:能看到肥瘦相间的肉有不少,确实也有一点东坡肉的味道,口感一流,肉再多一点会更好;
知味观蛋黄鲜肉粽:蛋黄肉粽感觉怎么弄都是好吃的,这个只有半个蛋黄,如果给一个蛋黄就更好了,肉量再多点也会更好;
真真老老栗子肉粽:口感润,油水足,肥瘦相间很合适,栗子比肉多,栗子软糯但不是很甜,肉如果再多些会更好;

真真老老干菜肉粽:肉量还行,呈颗粒状四处分散使得每口都可以有肉,闻起来很香,加上干菜有很特殊的香味,肉再多点就好了;
褚老大火腿粽:超大的火腿肉很给力,是本次所有咸口里面肉最大的一款,整体口感不错,如果肥肉再多一点点会更香;
褚老大酱香梅干菜黑猪肉粽:梅菜干让没有肉的部分也有了味道,搭配黑猪肉挥发出很特殊的口感,肥肉少了点,影响整体的爽感了;
褚老大酱香黑猪五花肉粽:肉超大,油感十足,糯米也很入味,黑猪肉确实好,但如果多一点肥肉更好;

五芳斋五芳猪肉粽:招牌肉粽,糯米入味,猪肉出油,口感上层,非要说不足,还是觉得肉再多点就好了。
其他

剩下的其他七个款式,存在的问题各有个的特点,比如:

要么就是肉少,非常少的那种,比如知味观的大肉粽,这肉真的不够大!

要么稻香村这种,一个白粽搭配一个咸蛋黄...甚至糯米连卤水都不放一些搅拌一下,非常另类。

要么就是真真老老这样,用了肋排这种高端货,但实际70%都是骨头,剩下一丢丢肉都不够吃,钱都浪费了。

当然,这些都仅限于我们几个人的口感与认知,不代表每个人对产品的实际感受都是如此,大家请一定慎重考虑。
甜口推荐

本次甜口粽子一共22款。
尺寸上,大到200g,小到54g都有。
日期上,与咸口一致不再赘述。
配料上,表中隐藏了大家都有的糯米与水,因此某些粽子材料显示为0。
对比咸口,甜口真的就可以看出一个品牌的风格,又或者说对粽子的态度,做得好的是真的用心,做得一般的,感觉就是用来凑礼盒的重量的。

五星推荐

获得五星推荐的甜口一共有四款,四款都是红豆沙类型的,其中褚老大有两款。
其实红豆沙直接采购豆沙馅成品并不是什么大问题,但豆沙馅成品也有不同价格,有的太干口感差、有的太甜甜到鼾、有的有不太好闻的味道,就看品牌是否注意自己的档次,选择好的供货商了。
当然最好的红豆沙还是品牌自己制作,手法、配方与工艺都统一,让每个批次的口感与甜度都是一致的。
红豆沙最讲究的就是细腻感,为啥有的红豆沙叫做叫做洗沙?
洗沙,源自江浙一带方言,就是将去皮研磨好的豆沙经过数次过滤,去除皮渣,只留下最细腻的豆沙。 因此洗沙粽也就是豆沙粽,但是相比常规的豆沙粽,洗沙粽口感更加细腻滑糯。

真真老老的这款豆沙粽,豆沙口感非常的细腻而且没有太甜,入口一阵子后会有回甘,口感极好,而且豆沙的量也够,非常好吃!

褚老大这款洗沙粽同样拥有超细腻的豆沙,甜而不腻回味甘甜,馅多整体又很软,而且因为本身只有100g,豆沙含量比例超高,吃起来的满足感就非同一般了!

褚老大这款陈皮洗沙粽,是在上一款的基础上加上了陈皮,一口下去有陈皮爽快的刺激感,又有豆沙的细腻口感与甘甜,能有效解腻外还能带来味蕾上全新的刺激,值得一试!

五芳斋的润香豆沙粽正如其名,甜,糯,润,是甜口里面少有的软糯口感,豆沙量超大,搭配上有一定糖水搅拌过的糯米,吃起来幸福感超强,而且豆沙算是最湿润的一款,口感一流。
四星推荐

来到四星推荐的甜口,就只有三款,这三款也都是差一点点触及灵魂的口感,但又有非常鲜明的特色的款式。

褚老大新疆枣泥粽:难得的真枣泥!是磨成泥的红枣,枣味重,料非常多,口感也是一流,但粽子里面放枣泥总是觉得不如红豆沙来得有灵魂,但仍然值得一试!
五芳斋新疆红枣粽:虽然不是枣泥,但第一次蒸煮粽子的时候把红枣弄得非常软烂,而且去核了的红枣,如果料再多一点会更好吃一些。
农师傅榴莲冰粽:冰粽严格意义都不算传统的粽子。需要冰冻储存,拿出来放置约15分钟后食用,口感因为用了比较多的榴莲肉,香味十足,但是带一点点冰吃起来口感会没有那么快乐,感觉化冻很难掌握,久了太软,早了带冰。
其他

其他的粽子,料不够是少部分,多点料其实也能在三星级别了。

真真老老的相思红豆粽
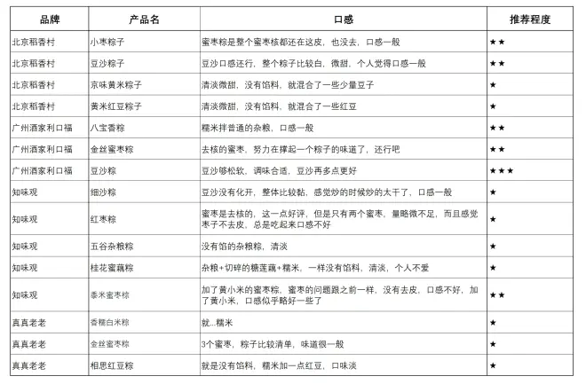
核心的问题是那些一星的,大多糯米加一些豆子做成的甜粽,没有馅料,如果甜口粽子是这样的口感,那我只能说爱不起来了。

真真老老的香糯白米粽
更要命的是还有纯糯米的白粽子,这...现在还有人爱吃纯糯米的白粽子嘛?

北京稻香村的黄米红豆粽
甜口出现那么多低星的产品,应该不是我对甜口的不习惯,而是在做甜口产品上,部分品牌比较不上心吧?否则甜口五星四星的产品是怎么出来的呢?

没有馅,就没有灵魂
又或许,甜口的馅料局限性导致了这个结果,这在甜口粽子上本身就是这样?
关于品牌

本次推荐级别汇总如上。
广州酒家作为广州老牌,在产品制作与开发上,已经开始考虑全国用户的口感,比如控制尺寸,一个刚好好是早餐的量;比如控制馅料的量,让男女吃起来都恰好合适,不会太腻;整体品质中等偏上,合适的搭配比例也符合健康饮食的方向;
五芳斋作为1998年新成立的包邮区品牌,在产品上稳扎稳打遵循传统做法,无论咸甜都是量大给够,对我等不忌口的人来说是舒服的,但对一些清淡口味的人来说就需要控制量了;
北京稻香村:本次仅从我个人口感上,就不太推荐了,而且,先不说正宗与否,到底哪一个稻香村是好吃的?
真真老老:老字号的包邮区品牌,产品有不错也有一般的,甜口不如咸口用心,但整体还是不错的;
知味观:商务部首批认定的中国十大餐饮品牌企业,整体口感却像我对杭州美食的印象,很一般,此为我个人体验,仅仅代表我自己的口感;

褚老大:包邮区湖州的老品牌,网上有人说是甜口粽子王,吃起来发现咸甜都极好,优势就是在于最小的重量搭配超大比例的馅料,整体都让人很满意;
甜心源:广西B站百万UP主农师傅创立的品牌,吃过他们家的月饼与榴莲冰粽,用料整体很扎实,属于比较推荐的我小广西的品牌。
那关于粽子的推荐,今天就到这里啦~从我的体验来说广州酒家、五芳斋、真真老老、褚老大以及农师傅,都是我较为推荐的品牌哈~
本次采购广州酒家的礼盒,到手68元,10个粽子还有4个鸭蛋,价格算是比较划算的!口味不错、搭配合理,而且礼盒非常好看,作为礼品非常合适哦
唯一冷冻包装送来的产品,618活动价33.9元拿下的,平均3.4元一个!而且口味都非常好,就是袋子装略微外观一般,但绝对超值啊!
褚老大8个粽子的袋装礼包,我是618活动价格43.9元拿下的,价格算适中,但都很好吃啊!包装就别管他了吧。买!值得买!
本次测试中,知味观的口感不太符合我的喜好,但好在价格不贵而且有礼盒,对品牌有热爱的可以考虑吧。
真真老老是618时候59.9元拿下的,12个粽子有这个价格算不错了,虽然口味在我这里评价一般,但毕竟有礼盒,量大。
本次最贵的一个礼盒,12个粽子6个口味,也是我觉得最不符合我个人口味的一款,我个人意见是不值。
甜心源的价格是随着榴莲的价格浮动的,我买的时候是99元两盒,现在榴莲上涨了,价格也就上去了,推荐给榴莲爱好者,或是喜欢尝鲜的朋友吧,值得一试哦!