2023版中国管道直饮水行业发展前景预测报告(智研咨询重磅发布)

为方便行业人士或投资者更进一步了解管道直饮水行业现状与前景,智研咨询特推出《2023-2029年中国管道直饮水行业市场运营格局及前景战略分析报告》(以下简称《报告》)。报告对中国管道直饮水市场做出全面梳理和深入分析,是智研咨询多年连续追踪、实地走访、调研和分析成果的呈现。

为确保管道直饮水行业数据精准性以及内容的可参考价值,智研咨询研究团队通过上市公司年报、厂家调研、经销商座谈、专家验证等多渠道开展数据采集工作,并对数据进行多维度分析,以求深度剖析行业各个领域,使从业者能够从多种维度、多个侧面综合了解2022年管道直饮水行业的发展态势,以及创新前沿热点,进而赋能管道直饮水从业者抢跑转型赛道。

管道直饮水是采用分质供水的方式,在居住小区内设有净水站,利用特殊的水处理设施和技术、对自来水作进一步深度处理,通过独立建设的优质供水管道,将“直饮水”输送到各家各户,供直接饮用。
管道直饮水使用市政管网中的自来水作为水源,利用水泵将市政自来水输送到小区进水设施中,随后按照要求对其进行处理后才可以作为生活用水供给区域内居民进行使用。为提升供水工作的便捷性,在小区内建立独立管网系统,在该系统运行期间,系统核心是进水处理设施,该设施的处理效果和居民用水情况有直接关联。

随着工业和农业的发展,以及人民生活水平的提高,水资源缺少和污染变得越来越严重。管道直饮水已成为居住者生活的迫切需求。近年来,我国管道直饮水供需量均呈增长趋势,2022年我国管道直饮水消费量从2016年的4785.2万吨增长至10778.1万吨,管道直饮水供给能力从2016年的14.9万吨/天增长于32.8万吨/天;预计2023年我国管道直饮水消费量约为11824.2万吨,管道直饮水供给能力约增长于36万吨/天。随着政府逐步推进饮水工程及人们对饮水健康日益关注,管道直饮水行业未来仍将保持较快发展速度。

人们对于水质量健康要求的注重,会推动管道直饮水行业的发展,拓展了整个行业的发展机会。近年来,我国管道直饮水覆盖人数不断上升,管道直饮水渗透率不断扩大。2022年我国管道直饮水覆盖人数从2016年的0.95亿元增长至1.93亿元,管道直饮水渗透率从2016年的6.92扩大至13.62%;预计2023年我国管道直饮水覆盖人数将突破2.09亿元,管道直饮水渗透率扩大至14.75%。

管道直饮水目前虽然没有得到足够多的关注,但是事实上它的确能更好地唤醒并满足用户的净水需求,未来发展空间不可估量。2022年我国管道直饮水市场规模从2016年的139.73亿元增长至329.81亿元;市场均价从2016年的292元/吨增长至306元/吨。预计2023年我国管道直饮水市场规模将达到364.19亿元,市场均价308元/吨。

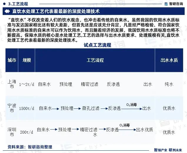
“直饮水”不仅改变着人们的饮水观念,也冲击着传统的自来水。虽然我国的饮用水水质标准与发达国家相比还有较大差距,但首先还是应该充分肯定,凡是经严格检验、符合国家饮用水水质标准的自来水可以作为饮用水,而且随着经济的发展,我国饮用水水质标准也将不断提高。保障水质的核心是水处理工艺,工艺的选择与出水水质要求、处理规模有关,直饮水处理工艺代表着最新的深度处理技术。

饮用水安全保障是国家公共卫生安全保障体系的重要组成部分,是促进经济社会可持续发展、保障人民群众身体健康和稳定社会秩序的基本条件,也是全面建设小康社会、构建和谐社会的一项重要内容。
管道直饮水是新型的饮水供水方式,具有污染低、能耗低、卫生安全有保障、运行节能环保、应用健康且便捷的优势。在城市生活住宅建筑、生产商用建筑中推行该安全饮水系统,有利于优质健康供水工程的应用发展。但是在引入直饮水系统的过程中,初期存在投入资金大、效果不明显以及运营和维护上的问题,若没有加强维护检查可能发生二次污染,所以还需要不断开发新型处理技术以促进直饮水工程健康、持续发展。
我国管道直饮水的现状可以概括为有需求、有效益、有问题。管道直饮水系统的推行须坚持“政府主导、企业运作、社会参与”的原则,提升居民饮水意识,加强政府监管等多方位的协作。当前各级政府及有关管理部门、水务公司,仍然要以提高自来水水质为首要任务,切不可因管道直饮水有较大经济效应而盲目发展,避免舍本求末的现象。同时,应从提高膜通量、延长膜寿命、提升节水等角度关注膜技术的发展。
目前的运行情况来看,存在卫生设施完善度较差、管理体系缺失、处理工艺不适用等问题,这也在很大程度上制约了直饮水系统的推广效果。直饮水应用对策应该要结合目前存在问题,拟定针对性措施对其进行处理,同时提高企业管理能力的要求,并对水质监测仪器先进性、相关人员综合素养提出新要求,定期开展企业资质审核工作,督促企业综合能力的持续改进,确保所建设的管道直饮水系统的质量和运行的安全稳定,确保管道直饮水的水质。还有必要建立和完善供水信息公开制度,督促相关企业不断完善自身的直饮水供水技术和服务,提升公民的参与感,建立群众监督机制,加强对直饮水工程建设运营的监督控制。还要提高用户对直饮水的正确认识,加强小区直饮水宣传的力度,并以信息公开、定期监测和设备维护等方式来确保直饮水的水质,提高直饮水市场利用率与开通率。

《2023-2029年中国管道直饮水行业市场运营格局及前景战略分析报告》是智研咨询重要成果,是智研咨询引领行业变革、寄情行业、践行使命的有力体现,更是管道直饮水领域从业者把脉行业不可或缺的重要工具。智研咨询已经形成一套完整、立体的智库体系,多年来服务政府、企业、金融机构等,提供科技、咨询、教育、生态、资本等服务。

数据说明:
1:本报告核心数据更新至2022年12月,以中国大陆地区数据为主,少量涉及全球及相关地区数据;预测区间涵盖2023-2029年,数据内容涉及管道直饮水产品产量、行业产值、销售收入、市场规模、产品价格等。
2:除一手调研信息和数据外,国家统计局、中国海关、行业协会、上市公司公开报告(招股说明书、转让说明书、年报、问询报告等)等权威数据源亦共同构成本报告的数据来源。一手资料来源于研究团队对行业内重点企业访谈获取的一手信息数据,主要采访对象有企业高管、行业专家、技术负责人、下游客户、分销商、代理商、经销商以及上游原料供应商等;二手资料来源主要包括全球范围相关行业新闻、公司年报、非盈利性组织、行业协会、政府机构及第三方数据库等。
3:报告核心数据基于公司严格的数据采集、筛选、加工、分析体系以及自主测算模型,确保统计数据的准确可靠。
4:本报告所采用的数据均来自合规渠道,分析逻辑基于智研团队的专业理解,清晰准确地反映了分析师的研究观点。
报告目录框架:
第一章 2018-2022年世界管道直饮水行业发展态势分析
第一节 2018-2022年世界管道直饮水市场发展状况分析
第二节 2018-2022年影响世界管道直饮水发展因素分析
第三节 2023-2029年世界管道直饮水市场发展趋势分析
第二章 中国管道直饮水行业发展环境
第一节 2021年中国宏观经济运行回顾
第二节 2022年中国宏观经济发展趋势
第三节 2022年管道直饮水行业相关政策及影响
一、行业具体政策
二、政策特点与影响
第三章 中国管道直饮水行业发展特点
第一节 2018-2022年管道直饮水行业运行分析
第二节 中国管道直饮水产业特征与行业重要性
一、在第二产业中的地位
二、在GDP中的地位
第三节 管道直饮水行业特性分析
第四节 管道直饮水行业发展历程
第五节 管道直饮水行业技术现状
第六节 国内外市场的重要动态
第四章 中国管道直饮水行业运行情况
第一节 企业数量结构分析
第二节 行业生产规模分析
第三节 行业发展集中度
第四节 2022年管道直饮水行业景气状况分析
第五章 中国管道直饮水行业供需情况
第一节 管道直饮水行业市场需求分析
一、行业需求现状
二、需求影响因素分析
第二节 管道直饮水行业供给能力分析
一、行业供给现状
二、需求供给因素分析
第六章 2018-2022年管道直饮水所属行业销售状况分析
第一节 2018-2022年管道直饮水所属行业销售收入分析
一、2018-2022年所属行业总销售收入分析
二、2018-2022年不同规模企业总销售收入分
三、2018-2022年不同所有制企业总销售收入比较
第二节 2018-2022年管道直饮水所属行业投资收益率分析
一、2018-2022年按企业分析
二、2018-2022年按地区分析
第三节 2018-2022年管道直饮水所属行业产品销售集中度分析
一、2018-2022年按企业分析
二、2018-2022年按地区分析分
第四节 2018-2022年管道直饮水所属行业销售税金分析
一、2018-2022年所属行业销售税金分析
二、2018-2022年不同规模企业销售税金分析
三、2018-2022年不同所有制企业销售税金比较
第七章 2018-2022年管道直饮水所属行业进出口分析
第一节 管道直饮水所属行业进出口总量变化
第二节 管道直饮水所属行业进出口结构变化
第三节 2022年影响管道直饮水所属行业进出口的主要因素
第四节 2022年管道直饮水行业进出口态势展望
第八章 中国管道直饮水所属行业重点区域运行分析
第一节 2018-2022年华东地区管道直饮水所属行业运行情况
第二节 2018-2022年华南地区管道直饮水所属行业运行情况
第三节 2018-2022年华中地区管道直饮水所属行业运行情况
第四节 2018-2022年华北地区管道直饮水所属行业运行情况
第五节 2018-2022年西北地区管道直饮水所属行业运行情况
第六节 2018-2022年西南地区管道直饮水所属行业运行情况
第七节 2018-2022年东北地区管道直饮水所属行业运行情况
第九章 中国管道直饮水行业SWOT分析
第一节 管道直饮水行业发展优势分析
第二节 管道直饮水行业发展劣势分析
第三节 管道直饮水行业发展机会分析
第四节 管道直饮水行业发展风险分析
第十章 管道直饮水行业重点企业竞争分析
第一节 深圳安吉尔饮水产业集团有限公司
一、公司基本情况
二、公司主要财务指标分析
三、公司投资情况
四、公司未来战略分析
第二节 沁园集团股份有限公司
一、公司基本情况
二、公司主要财务指标分析
三、公司投资情况
四、公司未来战略分析
第三节 广东碧丽饮水设备有限公司
一、公司基本情况
二、公司主要财务指标分析
三、公司投资情况
四、公司未来战略分析
第十一章 未来管道直饮水行业发展预测
第一节 2023-2029年国际市场预测
一、2023-2029年管道直饮水行业产能预测
二、2023-2029年全球管道直饮水行业市场需求前景
三、2023-2029年全球管道直饮水行业市场价格预测
第二节 2023-2029年国内市场预测
一、2023-2029年管道直饮水行业产能预测
二、2023-2029年国内管道直饮水行业产量预测
三、2023-2029年国内管道直饮水行业市场需求前景
四、2023-2029年国内管道直饮水行业市场价格预测
五、2023-2029年国内管道直饮水行业集中度预测
第十二章 管道直饮水行业投资战略研究
第一节 管道直饮水行业发展战略研究
第二节 对中国管道直饮水行业品牌的战略思考
第三节 管道直饮水行业投资战略研究
目录图表:部分
图表1:管道直饮水市场产业链结构图
图表2:全球管道直饮水市场规模
图表3:全球管道直饮水需求量图
图表4:中国管道直饮水生产与消费走势图
图表5:中国管道直饮水市场规模走势图
图表6:中国管道直饮水市场价格走势图
图表7:中国管道直饮水覆盖人数走势图
图表8:中国管道直饮水渗透率走势图
智研咨询作为中国产业咨询领域领导品牌,以“用信息驱动产业发展,为企业投资决策赋能”为品牌理念。公司融合定量分析与定性分析方法,用自主研发算法,结合行业交叉大数据,通过多元化分析,挖掘定量数据背后根因,剖析定性内容背后逻辑,客观真实地阐述行业现状,审慎地预测行业未来发展趋势,为客户提供专业的行业分析、市场研究、数据洞察、战略咨询及相关解决方案,助力客户提升认知水平、盈利能力和综合竞争力。主要服务包含精品行研报告、专项定制、月度专题、可研报告、商业计划书、产业规划等。提供周报/月报/季报/年报等定期报告和定制数据,内容涵盖政策监测、企业动态、行业数据、产品价格变化、投融资概览、市场机遇及风险分析等。