IT培训机构揭秘!转行报班必看!
最近有人问我关于培训机构的事情,打破信息差从我做起!花了几个小时整理出来的汇总对比表格。

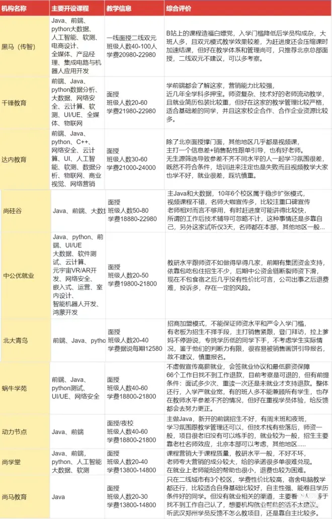
达内教育
黑猫投诉处理不过来,差评满天飞的机构,教学质量一般,就业较为一般且多为外包公司,口碑很差,销售很执着,不推荐。
黑马程序员
B站上的视频确实不错的,但为了扩张搞起了双元,只有北京面授教学水平在线,双元就是在教室看视频,效果比较差。其次,就业虚报,实际百分之二三十,对外宣传八九十。
千锋教育
吃上了移动互联网发展的红利起家,主前端,多学科押宝。存在流动教学的情况,各校区教学质量不太稳定,对简历包装比较严重,但教学管理还是比较严格的。
北大青鸟
校区多,加盟式,名声不太好,专门挑低学历的人忽悠,现在这个情况低学历根本不可能,是明知同学进不去行业还忽悠人进去,学费很贵,最后只能推荐非相关就业了。
尚硅谷
各方面不错,宣传名师多,但其实就那么几个,大多是自己培养出来的同学配合授课,也存在老师流动教学,相对而言老师不够用,没有什么就业保障,北京总部风评好,其他校区一般般。
蜗牛学苑
知乎营销很6,课程相对黑马体系较弱,存在教学老师水平参差不齐的情况,但口碑和就业保障还是挺靠谱的,只要达到条件找不到工作可以退费。只不过有的班人多顾不过来,管理严格节奏快,水平次的就业可能遭老师白眼。

