Nat Commun:靶向自噬途径可能是FXS和ASD的一种潜在新治疗方法
脆性X综合征(FXS)是智力障碍最常见的遗传性原因,也是自闭症谱系障碍(ASD)的最大单一遗传因素,具有特征性的执行功能障碍、学习缺陷和社交焦虑。
由威斯康星大学麦迪逊分校的赵新宇教授于2023年6月26日在Nature Communicatios(IF=16.6)上发表的研究“Elevated levels of FMRP-target MAP1B impair human and mouse neuronal development and mouse social behaviors via autophagy pathway”。该研究表明,升高的MAP1B导致神经元自噬缺陷,与人类ASD发生密切相关。通过雷帕霉素治疗,可能是FXS和ASD的一种有希望的潜在治疗方法。

主要研究结果
1.FMRP缺乏导致MAP1B水平升高,从而损害树突发育和人类神经元的兴奋性
研究观察到与对照LV-shNC感染的皮质神经元相比,LV-shFMR1感染的皮质神经元中的MAP1B表达水平显着增加(图1a–c)。与对照组相比,具有MAP1B的人类神经元也显示出树突复杂性和树突总长度的显着降低(图1e–g),同时也表现出过度兴奋性(图1H–J)。
我们进行了全细胞膜片钳记录以评估神经元的内在兴奋性。MAP1B神经元需要更少的注入电流来激发动作电位(较低的流变基电流),并且与没有升高的MAP1B的神经元(Ctrl)相比,响应电流注入显示出更高的尖峰频率(图1k, l),这与MEA测量的兴奋性增加一致。
我们通过记录微型兴奋性突触后电流(mEPSC)进一步评估了这些神经元中的突触传递,与对照神经元相比,研究发现MAP1B神经元的频率和振幅降低,这可能是由于树突状成熟受损引起的(图1m-o)。因此,MAP1B 升高会导致人类神经元过度兴奋和突触传递受损。综上所述,FMRP缺乏导致MAP1B升高且MAP1B会损害人类神经元的形态和电生理成熟。

图1. MAP1B水平升高导致树突发育受损,人类神经元电生理学改变
2.PFC中MAP1B水平升高导致成年雄性小鼠出现ASD样社会行为
研究发现,与正常人群相比,ASD人群中MAP1B转录物的水平显着更高,但在BPD或SCZ人群中则不然(图2a),表明MAP1B可能是FXS和ASD的收敛分子特征。因此评估了PFC中MAP1B表达的增加是否可能对小鼠的ASD和FXS相关行为产生直接影响。结果表明PFC兴奋性神经元中的MAP1B有助于FXS和ASD中发现的社会行为缺陷(图2)。

图2. MAP1B水平升高会导致类似自闭症的行为
3.MAP1B 升高导致神经元自噬缺陷
为了研究MAP1B对神经元树突发育和行为影响的分子机制,使用BioGRID数据库发现MAP1B与多种自噬相关蛋白相互作用。首先检查到MAP1B过表达,导致LC3减少,蛋白质印迹分析显示,与对照细胞相比,MAP1B过表达神经元中的LC3-II水平较低,但LC3-I水平不变(图4d,e),表明MAP1B影响自噬体形成而不是自噬体-溶酶体融合,通过给予巴菲霉素A1 (BafA1)抑制自噬体与溶酶体融合得到相同结果(图3f-g)。
在具有MAP1B过表达的小鼠原代神经元中观察到的自噬缺陷是由于自噬体形成减少而不是自噬体-溶酶体融合。即自噬体形成减少是细胞自噬受损的常见原因。自噬体将蛋白质和细胞器递送到溶酶体,以便通过货物适配器蛋白(如p62)进行降解。当自噬体形成减少时,最终的降解步骤也会减少,导致p62积累。我们发现,与对照组相比,MAP1B-过表达神经元中p62表达增加(图4h- p)。

图3. MAP1B水平升高导致小鼠神经元自噬缺陷
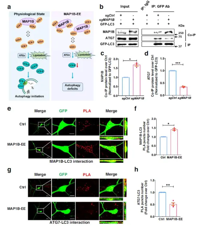
4.MAP1B水平升高会隔离细胞LC3蛋白并防止其在神经元中的脂化
研究发现,与对照组相比,来自MAP1B过表达细胞的GFP-LC3融合蛋白拉动了更多的MAP1B和更少的ATG7(图4b–d),提示MAP1B-LC3相互作用增加,但MAP1B过表达细胞中ATG7-LC3相互作用减少。这些结果表明,MAP1B过表达隔离细胞LC3-I,从而减少LC3与脂质化机制的相互作用。
与对照神经元相比,MAP1B过表达神经元具有更多的MAP1B-LC3-PLA(图4e,f)相反,与对照神经元相比,MAP1B-EE神经元中ATG7-LC3-PLA减少(图4g)。因此,MAP1B过表达隔离细胞LC3-I并阻止其脂化,导致自噬体形成减少和神经元自噬受损(图4a)。

图4. 升高的MAP1B螯合LC3并阻止其在神经元中的脂化
5.自噬的激活拯救了神经元缺陷
雷帕霉素治疗拯救了MAP1B过表达诱导的神经元缺陷,但值得注意的是,雷帕霉素治疗部分挽救了FMRP缺陷神经元受损的树突状形态。这些数据表明,敲低MAP1B和激活自噬都可以挽救FMRP缺陷诱导的神经元缺陷。
6.结论
总之,该研究明确MAP1B升高与ASD表型之间的因果关系,揭示了针对自噬途径的机制和潜在的治疗方法。无论MAP1B水平升高是原因还是结果,轻度升高的MAP1B确实与人类ASD发生相关。靶向自噬途径,例如使用雷帕霉素治疗,可能是FXS和ASD的一种有希望的潜在治疗方法。
参考文献:
Guo Y, Shen M, Dong Q, Méndez-Albelo NM, Huang SX, Sirois CL, Le J, Li M, Jarzembowski ED, Schoeller KA, Stockton ME, Horner VL, Sousa AMM, Gao Y; Birth Defects Research Laboratory; Levine JE, Wang D, Chang Q, Zhao X. Elevated levels of FMRP-target MAP1B impair human and mouse neuronal development and mouse social behaviors via autophagy pathway. Nat Commun. 2023 Jun 26;14(1):3801.
文献链接:
https://www.nature.com/articles/s41467-023-39337-0
编译作者:brainnews创作团队


