Snail1对泛素特异性蛋白酶4的表观遗传学沉默有助于巨噬细胞依赖性炎症和肺癌的治疗抗
写在前面
今天推荐的是由中国台湾国立卫生研究院免疫学研究中心团队在2020年1月8日发表于Cancers(IF:6.1265,JCR 2区)的一篇文章,通讯作者是Tsung-Hsien Chuang教授,研究表明Snail1对Ubiquitin特异性蛋白酶4的表观遗传学沉默有助于巨噬细胞依赖性炎症和肺癌的治疗抗性。
研究背景
泛素化是一种多步骤的转录后修饰过程,其中单泛素或多泛素链附着在底物蛋白上。泛素链可以通过不同位置的赖氨酸残基与靶蛋白相连。另一方面,泛素化过程可以被去泛素化酶 (DUB) 逆转,该酶将泛素从底物蛋白上切割下来。人类基因组中编码了大约100个DUB。根据靶蛋白和泛素化类型,单个DUB可以是特定信号通路的正调节器或负调节器这些 DUB对维持多种细胞功能至关重要,DUB的失调可导致多种临床疾病
摘要部分
在这项研究中,作者分析了去泛素酶(DUBs)的表达与OncoLnc数据库中的生存数据的相关性。在所分析的DUBs中,泛素特异性蛋白酶4(USP4)的负Cox系数最低。USP4的低表达与肺癌患者的生存率低有关,并与干性和炎症标志物的表达成反比。在肺癌的晚期,USP4的表达量减少。在机制上,USP4的表达在snail1高表达和干性富集的肺癌细胞中被下调。Snail1通过与巨噬细胞相互作用在肺癌细胞中被诱导,并通过启动子甲基化从表观上抑制USP4的表达。肺癌细胞中USP4的稳定敲低增强了炎症反应、干性特性、化疗抗性,以及允许逃避免疫监视的分子的表达。此外,注射了USP4敲低的肺癌细胞的小鼠显示出肿瘤发生和肿瘤生长的增强。这些结果显示,Snail1介导的对USP4的抑制是协调表观遗传调节、炎症和巨噬细胞促进的肿瘤进展的一个潜在机制。
研究内容
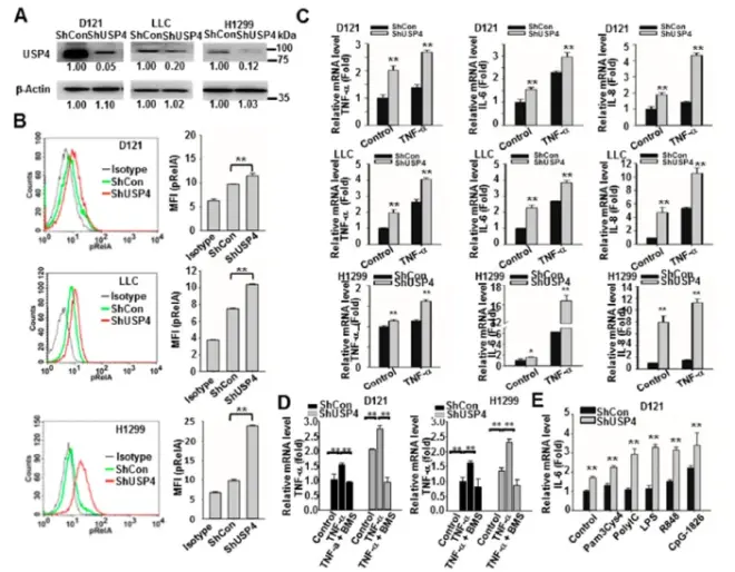
1.肺癌中USP4的下调与预后不良以及炎症标志物的高表达有关
为了确定可能有助于肺癌发展或抑制的DUBs,作者在OncoLnc中搜索了测得DUB表达的肺腺癌患者的生存数据。通过该搜索检索到72个DUBs的Cox系数,其中USP4的负Cox系数最高。这种负相关关系表明,USP4的表达对肺癌患者的生存是有益的。另一方面,与高表达亚组相比,低表达亚组的总生存期更短,表明USP4低表达与肺癌预后差有关。OncoLnc数据还分析了USP4的表达水平与各种炎症和干性标志物之间的相关性。USP4的低表达与促炎症细胞因子IL-8的高表达以及干性标志物Sox2、ALDH1和CD117的上调有关。
通过qPCR检测正常和不同癌症阶段组织中USP4的表达水平发现,与正常人的肺组织相比,II期至IV期的肺癌组织中USP4的表达水平明显降低。通过分析Oncomine的数据,进一步研究了USP4在各种正常和癌症组织类型中的表达水平,发现与匹配的正常组织相比,USP4在多种头颈部、乳腺癌和肺癌中的表达较低。

研究结论:USP4的表达与干性标志物、炎症标志物和肺癌预后的呈反比例关系。
2.高细胞干性的癌细胞中USP4的下调情况
通过RT-qPCR进行的基因表达分析表明,几种肺癌细胞系的球体细胞中USP4的表达低于亲代细胞。然后比较亲代D121和LLC细胞与相应球体形成细胞RT-qPCR的USP4和不同干性相关基因的表达水平,表明球体细胞中干性相关基因Oct4、Sox2、ALDH1、ABCG2和Snail1的表达水平增加,而USP4的表达与亲代细胞相比则降低。

研究结论:USP4的表达水平与不同的干性标志物之间存在反比例关系,干性越强USP4表达越低。
3.Snail1促进USP4启动子的DNA甲基化并抑制USP4的表达
在这些干性相关基因中,已知Snail1通过与启动子E-box图案5'-CANNTG-3'结合并协调CpG岛高甲基化的活动,在表观遗传学抑制基因表达方面发挥作用。因此,作者研究了Snail1是否也对肺癌细胞中USP4的表达减少有贡献。为了研究Snail1是否真的能结合并调节USP4启动子,作者生成了荧光素酶报告构建体,对生成的荧光素酶活性的分析表明,Snail1的表达抑制了USP4启动子的活性,而且E-box I和E-box IV都是Snail1在USP4启动子上的活性所必需的。使用亚硫酸氢盐测序PCR调查了八个CpG-核苷酸的甲基化状态。相对于对照组H1299细胞,稳定过表达Snail1的细胞表现出这些CpG-核苷酸的更大的DNA甲基化。
随后,作者评估了Snail1对USP4 mRNA和蛋白表达的调节。与USP4启动子高甲基化的表观遗传抑制相一致,Snail1在D121、LLC和H1299细胞中的过量表达降低了USP4在mRNA和蛋白水平的表达。

研究结论:Snail1促进USP4启动子的DNA甲基化并抑制USP4的表达。
通过OncoLnc分析进一步研究了Snail1和USP4在肺癌中表达的关系,发现Snail1高表达和USP4低表达之间存在关联。在USP4低(底部50%)和USP4高(顶部50%)的肺癌亚组中,Snail1的表达也有明显差异。另一方面,与低表达亚组相比,高Snail1表达亚组在前3000天的生存期更短,表明USP4低表达与肺癌预后差有关。
此外,利用UALCAN程序对启动子DNA甲基化状态进行数据库检索,发现原发性肺肿瘤中USP4启动子的甲基化程度明显高于正常肺组织。

研究结论:USP4的表达与Snail1和USP4启动子的甲基化在肺癌中呈反比关系。
4.巨噬细胞促进了肺癌细胞中Snail1的表达和USP4的下调
作者研究了巨噬细胞是否调节肺癌细胞中Snail1的表达。将LLC肺癌系与骨髓来源的巨噬细胞(BMDMs)共同培养在双室跨孔板中,并通过RT-qPCR和流式细胞仪分析与LLC单培养物相比的基因表达情况。这些比较显示,共培养的LCCs表达更多的细胞干性标志物(Oct4和Sox2),以及表达表面干性标志物CD117的比例更大。此外,这些变化与炎症细胞因子TNF-、IL-1、IL-6和IL-8的表达水平增加有关。RT-qPCR和免疫印迹法显示,巨噬细胞的存在增强了Snail1的表达,减少了USP4在LCC细胞中的mRNA和蛋白水平的表达。
另一方面,与巨噬细胞共培养的结果一致,TNF-和IL-1处理使D121和H1299细胞系的USP4下调,Snail1上调,这一点通过免疫印迹分析得到证明。

研究结论:巨噬细胞促进炎症、干性和Snail1的表达,并下调肺癌细胞的USP4。
5.USP4的下调增加了癌细胞促炎症因子的表达
作者随后研究了USP4在调节癌细胞炎症状态方面的功能。众所周知,IL-8的表达受NF-κB激活的控制。数据库分析显示,USP4和IL-8的表达水平呈反比关系,表明USP4可能对癌细胞的炎症反应进行负向调节。
为了研究这个问题,通过稳定转染USP4靶向shRNA,敲低了D121、LLC和H1299肺癌细胞中USP4的表达。在所有的癌症细胞系中,敲低USP4增加了NF-κB的内在激活。此外,USP4的敲低还增强了NF-κB控制的炎症细胞因子TNF-α、IL-6和IL-8的基础表达水平,以及TNF-α和TLR配体对这些细胞因子的诱导。用NF-κB抑制剂BMS345541处理细胞时,TNF-α的细胞因子诱导能力和USP4敲低的增强效果被阻断。

研究结论:USP4是癌细胞炎症状态的一个负调节器。
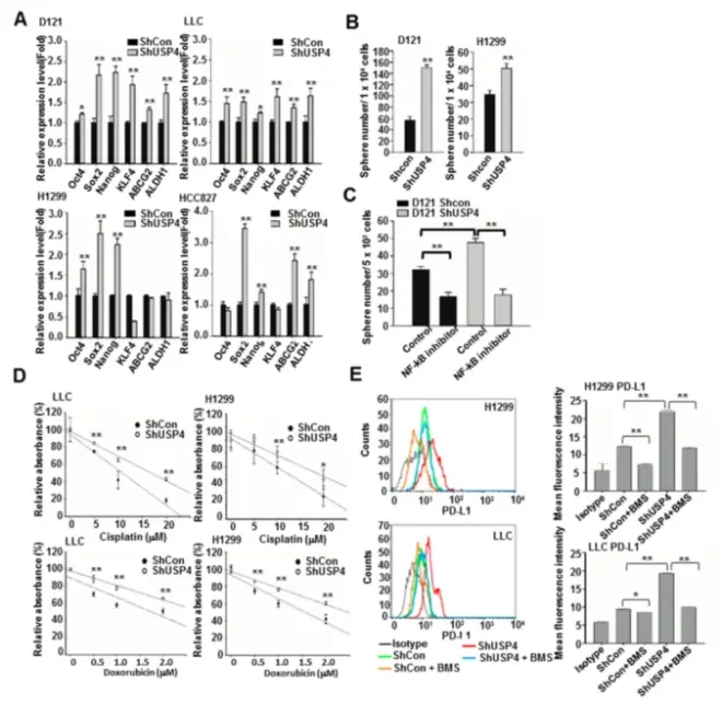
6.USP4的下调促进了癌症细胞的干性和治疗抗性
根据数据库分析,USP4的表达与肺癌中干性标志物的表达呈反比关系。此外,USP4基因在癌细胞的干性富集过程中被下调,这一点从球体形成试验中得到了证明。因此,作者调查了USP4是否直接调控干性。事实上,敲低癌细胞系中的USP4,通过RT-qPCR测量,不同细胞系的干性基因Oct4、Sox2、Nanog、KLF4、ABCG2和ALDH1的表达有不同程度的增加。使用细胞增殖进一步研究了USP4下调对肺癌细胞转化能力的影响。
作者进一步调查了USP4在肺癌细胞中的下调是否会赋予化疗和免疫疗法抗性。与这一概念一致,USP4敲低的LLC和H1299细胞对顺铂和阿霉素处理48小时的细胞毒作用比相应的对照细胞更有抵抗力。通过流式细胞仪分析,LLC和H1299细胞在USP4敲低后都表现出更多的PD-L1表面表达(PD-L1,肿瘤细胞逃避免疫监视的关键蛋白)。此外,用NF-B抑制剂BMS345541处理后,PD-L1的表达也减少了。这些结果表明,USP4的下调会增强化疗抵抗力,并帮助肺癌细胞逃避抗肿瘤免疫的破坏。

研究结论:USP4敲低会增加肺癌细胞的干性、转化能力和治疗阻力。
7.USP4的下调促进小鼠的肿瘤发生和肿瘤生长
在接种了USP4基因敲低或对照LLC细胞的小鼠中,进一步研究了USP4表达水平对肿瘤发生和肿瘤生长的影响。观察到来自USP4基因敲低细胞的肿瘤有更高的肿瘤发生率和更快的生长速度。与对照组细胞衍生的肿瘤相比,这些肿瘤还显示出更高的炎症细胞因子TNF-、IL-6和IL-8以及干性相关基因Oct4、Sox2、Nanog、KLF4、ABCG2、ALDH1、CD117和Snail1的表达水平。此外,流式细胞仪分析显示,与对照组细胞衍生的肿瘤相比,USP4敲低细胞衍生的肿瘤中CD11b+白细胞和F4/80+巨噬细胞的积累更大。

研究结论:下调USP4能促进小鼠的肿瘤发生、肿瘤生长、肿瘤炎症和肿瘤干性。
结论与讨论
该研究揭示了一种新的促肿瘤机制,其中TAMs和肿瘤微环境的炎症刺激促进了Snail1的表达,同时Snail1在肿瘤细胞介导USP4的表观遗传下调。这反过来又增加了促炎症细胞因子的释放,使更多的巨噬细胞被招募到肿瘤微环境中,进一步增强了Snail1的表达并抑制了UPS4。这种正反馈循环推动了侵略性肿瘤细胞的快速增殖、干性增加和化疗抗性的特点。Snail1抑制剂正在研究中。能够阻断这种由Snail1和USP4介导的正反馈环路的药物可能能够抑制肿瘤的发展和治疗的抗性。
Thank you!
原文链接:https://www.mdpi.com/2072-6694/12/1/148

