AIGC方向就业工资高,搞学术论文好发,但是作为小白,想入门该咋搞
今天给大家分享一个适用于各种数据模态的AIGC全面调研论文,包含39页AIGC综述和775篇文献!
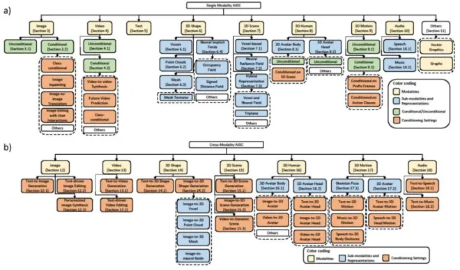
这是第一篇从模态角度全面回顾 AIGC 方法的综述,包括: 图像、视频、文本、音频、3D 形状(如体素、点云、网格和神经隐式场)等模态。专注于回顾最新、最先进的 AIGC方法,为读者提供最先进的方法
人工智能生成内容(AIGC) 方法旨在使用人工智能算法生成文本、图像、视频、3D 资产和其他媒体。由于其广泛的应用和最近工作所展示的潜力,AIGC 的发展最近引起了很多关注,并且 AIGC 方法已针对各种数据模态开发,例如图像、视频、文本、3D 形状(如体素) 、点云、网格和神经隐式场)、3D 场景、3D人体化身(身体和头部)、3D 运动和音频 每个都呈现不同的特征和挑战。 此外,跨模态 AIGC 方法也取得了许多重大进展,其中生成方法可以接收一种模态的条件输入并以另一种模态产生输出。示例包括从各种模态到图像、视频、3D 形状、3D 场景、3D 化身(身体和头部) 、3D 运动(骨和化身和音频模态在本文中,我们对不同数据模态的 AIGC 方法进行了全面回顾,包括单模态和跨模方法,强调了每种设置中的各种挑战、代表性工作和最新技术方向。 我们还以各种方式展示了几个基准数据集的比较结果。此外,我们还讨论了挑战和未来潜在的研究方向。






论文地址:https://arxiv.org/abs/2308.14177
AIGC生成技术交流:本星球主要分享AIGC最新技术,包括数字人实战技术、AI作画技术、声音克隆技术、大语言模型技术、三维重建技术等。我们还提供校招信息、面试题等内容,帮助各个层次的人实现自己的理想。不论是校招还是社招,还是你想快速融入AIGC创业潮流,迅速掌握AIGC论文方法的更新迭代,这个星球都适合你。
