欢迎光临散文网
会员登陆 & 注册
手机站
首页
散文
诗歌
杂文
随笔
日记
小小说
散文网
»
生活
»
日常
» 2023春季高级CMOS九同方仿真——7.2
2023春季高级CMOS九同方仿真——7.2
2023-03-13 11:13 作者:
森刻马刀
0
人读过
|
我要投稿
仅供参考,若有错误,欢迎指正
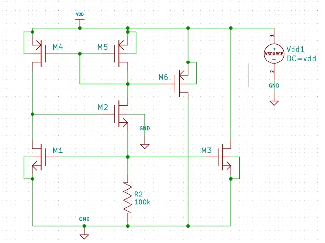
电路图,MOS参数详见参考书
网表文件
仿真结果
标签:
我喜欢(
)
本文
作者的其他文章
2023春季高级CMOS九同方仿真——7.2的评论 (共
条)
分享到微博
请遵守国家法律
森刻马刀
发短消息
关注TA
你可能也喜欢这些文章
太平天国覆灭前,洪秀全有多疯狂?骄奢淫逸只是皮毛!
2023湖北十大专科院校排名:盘点湖北省最好的十所专科大学!
电容笔和触控笔的区别有哪些?第三方性价比电容笔推荐
为什么那么多人运营及时电电单车充电桩?能赚钱吗?
【战士的最后一役】:打完直接炉石删号,再见了喂~
【搬运】泽天记Raywood—Singularity:新年福音Day Rest2
WQ890D钢板简介、WQ890D化学成分
眼里有光,心中有爱,口袋有钱
五险一个月要交多少钱
720度VR全景的应用有哪些
最新发布的文章
农发行河津市支行做好年终决算工作
农发行河津市支行持续加强反洗钱工作管理
农发行河津市支行扎实做好安保工作
农发行河津市支行组织开展宪法主题宣传活动
农发行河津市支行开展"挺膺担当,强国复兴"主题团日活动
年终总结2023,布局2024,挑一个目标置顶一整年!
12月20日维护结束,冰雪嘉年华开启!
2023扫文—高热不止 by 黄昏密度
Dive 55 工作的平衡
时尚 | 时尚趋势是如何做出来的?
三星 Galaxy S24 Ultra,HP2SX两亿像素主摄,骁龙8Gen3超频版,钛合金机身,类2K直屏
重庆TOP DECK超牌12月16日游戏王OCG积分赛环境战报
致命公司多人联机mod,汉化游戏下载使用安装教学!
致命公司多人mod,超全MOD模组管理器
战网下载卡在45%登录失败提示2045报错/战网一键下载注册教程!