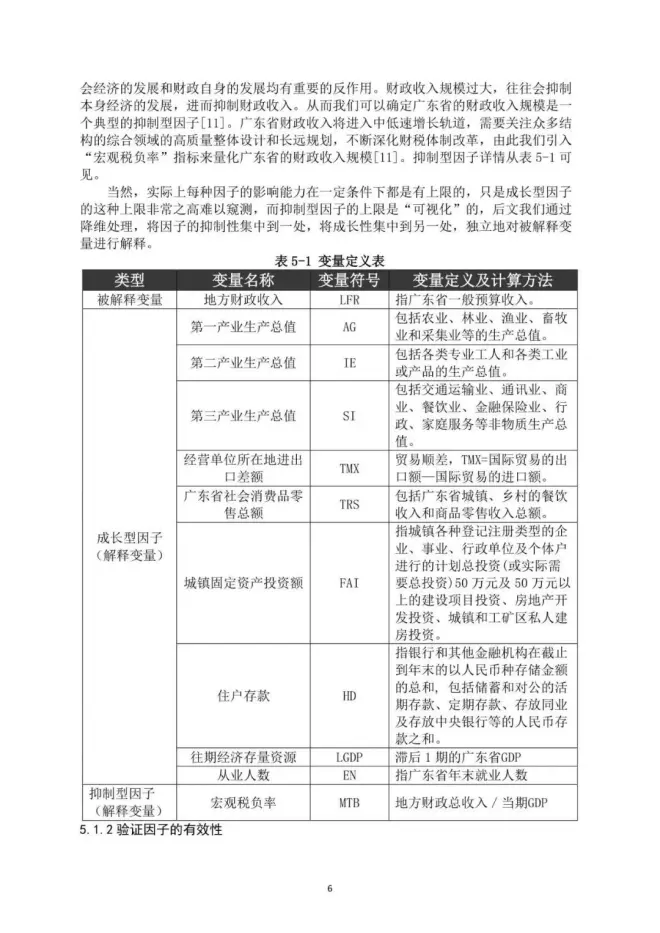
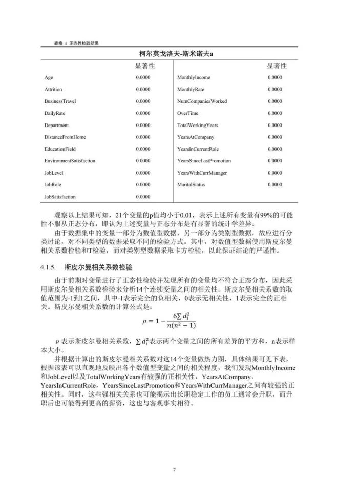
欢迎光临散文网 会员登陆 & 注册

国赛来袭,先来看看数模比赛一等奖论文长什么样?

2023-08-01 17:03 作者:指南者留学  | 我要投稿

全国大学生数学建模竞赛(国赛),创办于1992年,每年一届,已成为全国高校规模最大的基础性学科竞赛,也是世界上规模最大的数学建模竞赛,将在9月份举办。

论文,是数模参赛者的唯一答卷,一份优秀的获奖论文,反映的是参赛者背后算法模型、编程求解、论文撰写三大主要技能及N多附加技能,能为申请加分不少,而这些技能需要我们提前掌握并练习。

前不久,指南者数学建模竞赛营的小伙伴们结束了数周集中训练,学习了10+种数学建模常用算法,使用编程软件(MATLAB,SPSS,Stata)进行数学模型求解,随后便在老师的指导下紧锣密鼓地参加第六届“高斯杯”全国大学生数学建模竞赛,检验学习成果。

比赛过程中,老师全程参与指导学员完成了数模题目选题,参考文献阅读,模型的思考与讨论(远程语音会议),编程求解指导,论文撰写审核等工作,同学们既系统学习了数学建模的必备技能,又能为参加国赛做热身。

最终指南者训练营小队在1926名参赛选手中脱颖而出,取得了优秀的成绩:一等奖9队(27人),二等奖12队(34人),三等奖3队(8人),为申请简历上技能和经历的展示添上亮眼的一笔。


“高斯杯”官方网址:

https://challenge.datacastle.cn/v3/cmptDetail.html?id=754


获奖公示地址:https://challenge.datacastle.cn/v3/news-detail.html?id=191
下面一起来欣赏下我们指南者小队参加两个赛题所撰写的优秀论文成果吧~


A题



C题


想get同款技能和获奖经历?

数模竞赛营暑假班

8月7日开营!




国赛来袭,先来看看数模比赛一等奖论文长什么样?的评论 (共 条)

分享到微博请遵守国家法律