学姐干货 |江苏大学马克思主义理论专业621/835考研经验分享
Hello!
学弟学妹们大家好!
我是你们的夏夏学姐,
今天来给大家分享
江苏大学
马克思主义理论专业
备考经验帖干货!
学姐/学长
基本信息
夏夏学姐
专业方向:马克思主义基本原理
初试360+,初复试均名列前茅
我为什么想读研?
本人的话,很喜欢在学校里的时光,也是觉得可以在读研的路上遇到更好的自己,以后不后悔吧。没想太多,总之考上没有后悔自己读研。
选择合适的专业和院校
我是在四月份确定好院校和专业的,这样才不会耽误专业课复习。考研首先要定位好自己的目标,认清自己的实力和能力。首先,看看自己要考什么层次的学校,985/211/普通高校,然后看看自己是否想要继续学习本专业,还是想要跨专业考研。考研还要关注的就是未来到底要有怎样的发展,对自己的事业有怎样的规划这关系到专业的选择。
院校选择有几种情况,一是学校好专业排名也靠前,二是学校一般专业排名考前,三是学校好专业排名靠后,四是普通学校普通专业。这就需要根据自身情况来进行选择。选择院校,首先,如果高考时有目标学校但是没考上,考研还想去完成这个梦想的话那就可以直接考察一下这个学校,如果合适的话,可是省去挑选学校的时间。选择院校要先确定想要去的省份和城市,然后在研招网查看该省份以及该城市的所有高校,然后根据自己的要求(比如是否985/211等)确定好两三个备选学校后,去这几个学校的研究生院官网查看历年招生简章和专业目录,注意拟招人数和推免人数等,加入这几个学校的考研群,在里面查看历年的录取分数线还有专业课难度等情况,还要提前加上师哥师姐的联系方式,了解一下具体录取情况,然后根据自己的能力最终确定学校。
选专业的时候要考虑好,一是还要不要继续本专业的学习,二是到底能不能学好数学,保证过线,三是要不要考数学。我在考研的时候,本着的原则是,只要有学上,能考上,不管学校和专业我都去,因为本身本科学校的限制,所以我没有选择985/211,选择了普通高校,因为本身很喜欢江苏,所以决定报考江苏的学校,选学校的时候有很多什么xx理工大学、xx医科大学,这样专业型的大学对别的专业不是很有利,所以决定报考综合型大学,然后江苏大学是江苏综合类普通高校里排名很靠前的,所以决定报考。这类的学校,专业课老师出题也不会很难,也比较好复习,招生人数也不少,所以机会比较大。因为想考上就行,所以一开始就决定放弃最难考的数学,选择不考数学的专业。本来选择报考行政管理,但是近年来行政管理也呈现越来越难的趋势,并且很多学校开始考数学。了解到,在不考数学的专业中,哲学和马克思主义理论(法学)是分比较低的,但是哲学类不如法学类容易就业,而且如果选择了哲学类,因为分数较低,也不容易进行调剂。还有一点就是,很多学校马克思主义理论的专业课是与考研政治重合的,所以复习起来比较容易。总结就是,考研确定专业一定要根据未来的就业方向和自身喜好来选择。
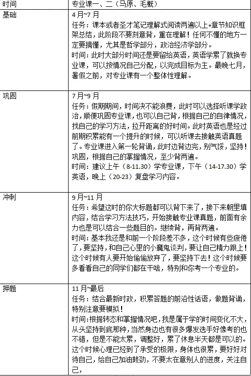
初试
复习时间线安排
整体复习规划 👀

时间线小建议 👀
考研学习的时候要投入,不要只靠时间,不注重效率是不行的。还有很多点没有提到,这些是大部分,学习方法还是要靠自己摸索,比如说有的同学精力好,中午也不休息,因人而异吧。考研虽然努力了不一定有回报,但是不努力肯定没希望,所以一定要付出要取舍,考研路漫漫,但是经历过才懂得珍惜。
备考建议
政治
因为我考的专业没有数学,而且专业课跟政治科目中两门(毛概、马原)重复,所以没太怎么复习政治,专业课会了,政治就已经能考到60多分了。政治不建议跟很多老师,最好还是跟着一个老师走。因为没太看过课,就不推荐老师啦。我最后就是认真刷了肖秀荣的1000题、八套卷、四套卷、市面上能看到的各个老师的押题卷。
英语
马理论考英语一,比较难。
1.单词
(1)朱伟的恋练有词(强推)。
(2)单词分类记忆,根据考试题型建了四个单词本,阅读、翻译、完型、作文。单词每天都要看,看到考试,除了作文里的单词都不要求背过。看到这个单词,心里有个大体的意思就好了,比如说这个词是表示好的情感还是坏的情感。
2. 各题型学习
(1) 完形填空:这个题型占分最少,也比较容易掌握技巧,也有很多同学会在这上面拿到很多的分数,但是大部分同学会选择全选a只拿三分,留下时间去做阅读,我建议跟我一样英语比较差的同学选择这个捷径,毕竟自己做了也不一定能拿到三分。
(2) 翻译:推荐大家看新东方唐静老师的翻译课,根据他的方法每天一句。最后要做到的就是,看见一句翻译就要知道它的结构,以及每一个单词的意思,熟练的说出他的意思。
(3)作文:薛非《作文之间》当时就只看了这本书。我建议基础不好的同学背一到两份模版,我自己就是用的模版,模版会限制成绩好的学生的发挥,但是会帮助我们给作文的整体框架清晰一点,因人而异,自己选择吧。
(4)新题型:新题型是一个比较简单的部分,推荐新东方刘琦老师,个人觉得超级好。
(5)阅读理解:考研英语最重要的就是阅读理解了。推荐唐迟老师。阅读建议多刷题,刷真题,模拟题跟真题不是一个水平的,不建议做模拟题,不要说真题做一遍我就背过答案了,这是不可能的,真题我刷了三谝,最后就是要求自己看到原文里的某些词就有感觉这里会出答案,到这个时候,就差不多了。
专业课
我的专业课是马原和毛中特,跟政治重复,所以除了学习英语的时间,我就全在学专业课了,时间安排我在上面已经介绍过了,就不说了。专业课我真的是下了很大的功夫,最后呢,专业课也没有辜负我,考的分数还比较满意。我给大家倒叙说一下我们的专业课。首先我们先来了解一下我们的考研专业课到底是怎么样的。我给大家还原一下我们的专业课考试,哎,考场上监考老师会给你一个小袋子,密封的,多大呢?类似一张A4字从中间对折,比信封稍微大一点。
然后你就要自己动手拆了,当时我们学校特别好,给我们每个人发了一个文具袋,里面有所有的文具,小刀,双面胶啥的我就顺利的把袋子拆开了,这里需要说的是因为我们同一考场的人大家也都是考的内容不一样,你一定要确定好这个袋子是自己的,袋子上都写有名字,自己看一下就好了。当时我的拆开里面就一张纸,就是我的试卷。这里可能个别学校会有不同,到时候你拆的时候自己注意就行啦,我当时去之前啥也不知道,也能顺利的完成,所以不用紧张。再就是答题纸,考点会提供专业课答题纸。