Multisim仿真——温度测量与控制
温度传感器方案论述:
温度的检测与控制,在工业控制中有着十分重要的地位。由于温度属于非电量,在进行检测的时候需要将温度转换成电信号,温度的变化转换成电压的变化,进而通过对电压的检测实现对温度的检测。在进行温度采集时通常有两种方案,第一种是选择分立式温度传感器,而第二种方案是选择数字式温度传感器。
第一种方案通过温度传感器(PT100等)将温度数据转换成电压信号,然后将输出的电压信号通过信号处理电路进行放大处理,处理后的电压信号送入到模数转换器进行转换。这种方案的主要优点是可以根据实际的需要自行选择需要的温度传感器、模数转换器,主要缺点是需要进行信号处理电路和模数转换电路的设计。
第二种方案是采用集成式数字温度传感器,这种传感器是集成电路发展的产物。数字式温度传感器将温度传感器、信号处理电路、模数转换器、数据存储器及通讯控制器等电路集成到一个芯片上,在使用的时候,可以通过控制器与芯片进行通讯来完成温度的采集和数据的读取,在电子设计中比较常用的有DS18B20、LM75等。数字式温度传感器虽然在电路结构上十分简单,只需要简单的外围电路就可以实现温度的采集,但是这种数字式温度传感器的通讯协议通常都比较复杂,需要与数字控制器相互配合使用,而且由于集成电路自身的功耗,所以通常会造成芯片自身温度较高,进而检测的温度比外围温度要高。
方案确定:
通过上面对上述两种方案的分析可以知道两种方案的优缺点,本次设计的温度检测及控制系统主要针对工业环境,所以综合考虑本次设计选择方案一作为系统的设计方案。以热电阻作为温度传感器,然后设计信号处理电路,对温度传感器输出的电压信号进行处理,转换成模数转换器可以使用的电压信号,然后提供给模数转换器进行温度转换。
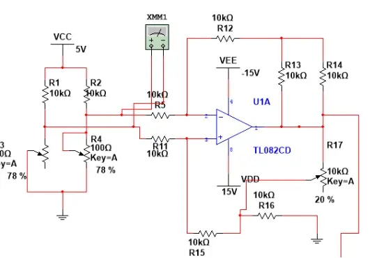
单元电路设计:
传感器测温电路:
常见铂测温电阻的标称电阻值为100Ω,温度系数是3850×10-6/℃。标称值的误差影响偏置,而温度系数的误差影响增益。温度跨度越大误差也越大。标称值的误差可用一点调整,而温度系数的误差要由间隔温度的两点调整。当要求很细微的调整温度时,要选用温度系数一致的传感器。
如下图所示为本次设计的温度传感器电路,电路主要由温度测量H桥和信号放大电路组成。通过H桥测量电路对PT100 温度传感器(R4)的温度变化进行测量,然后将H桥输出的差分信号送入到差分放大电路进行信号放大输出,通过对电位器的调节就可以对信号测量范围进行调节。

模数转换电路设计:
模数转换电路是可以将模拟信号转换为数字信号的电路,是信号检测系统中十分常见的一种应用电路。本次设计中使用模数转换电路对温度传感器的输出电压进行检测。然后将得到的数字信号进行转换和显示,就可以得到检测后的温度。本次设计选择8位ADC进行模数转换,该模数转换器可以对0-5v的直流电压信号进行转换,将其转换为8位2进制数据进行输出。该模数转换器需要一个周期性脉冲信号,作为转换控制信号,所以本次设计使用555定时器产生一个周期性脉冲信号来控制模数转换器进行采样控制。

显示电路设计:
为了能够将模数转换器的输出结果更加直观的体现给使用者,本次设计为系统设计显示电路,系统显示电路如下图所示。

系统显示电路首先将模数转换器输出的8位2进制转换结果转换为BCD码格式的结构,然后通过BCD显示驱动芯片驱动数码管进行显示。
声光报警电路
如下图所示为本次设计的光报警电路,本次设计的报警电路采用LM393比较器作为控制核心。通过电位器可以对温度的报警阀值进行设定,当温度大于设定值时,LED指示灯就会亮起发出报警提示。

下图所示为本次设计的声音报警电路,一旦出现超温的情况就会发出报警提示音。声音报警电路采用555定时芯片组成。利用555定时器产生一定频率的脉冲信号,然后利用锁存器将脉冲信号转换成占空比为50%的方波信号去驱动蜂鸣器,进而达到发声的目的。

温度控制电路设计:
如下图所示为本次设计的温度控制电路。温度控制电路采用两个比较器对温度的数值进行判断,上面的比较器,当温度大于设定值时,比较器的输出就会控制后面的继电器吸合,启动风扇,开启降温模式;下面的比较器,当温度小于设定值时,比较器的输出就会控制后面的继电器吸合开始加热模式,在进行数值的设定是,温度上限和温度下限不要选择一样的值,尽量分开选择放置当温度在此值跳动时继电器频繁动作。

MULTISIM仿真:

如图所示为本次设计的温度检测和控制电路仿真图,在运行仿真后,可以通过调节模拟PT100的电位器,当电位器的滚动条向右调节时此时温度是降低的。

此时的温度为21度低于设定的24度,所以加热继电器开启进行加热。

当将模拟电位器的滚动条向左调节时,此时温度是上升状态。

此时温度大于30度,可以看到此时加热继电器不工作,而风扇继电器工作,开启降温模式。
