欢迎光临散文网 会员登陆 & 注册

高中生物:神级二级结论,真的可以一眼出答案 ❗

2023-05-29 14:26 作者:学姐带你冲刺双一流  | 我要投稿

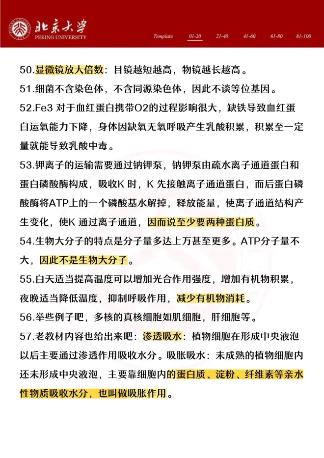
生物是理科中的文科,虽然他不像物理化学需要计算,但是生物需要推导的结论也很多,这就是我们在考试当中常常遇到的二级结论! 考试当中可以直接应用!提高做题速度及准确率! 今天学姐把这部分内容直接整理好——

57个实用二级结论

!有电子版可以打印出来

高中生物:神级二级结论,真的可以一眼出答案 ❗的评论 (共 条)

分享到微博请遵守国家法律