欢迎光临散文网
会员登陆 & 注册
手机站
首页
散文
诗歌
杂文
随笔
日记
小小说
散文网
»
科技
»
学习
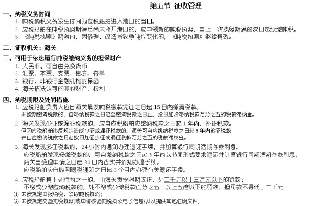
» 第十九章 船舶吨税
第十九章 船舶吨税
2023-07-14 11:30 作者:
方百计
0
人读过
|
我要投稿
标签:
税法
我喜欢(
)
本文
作者的其他文章
第十九章 船舶吨税的评论 (共
条)
分享到微博
请遵守国家法律
方百计
发短消息
关注TA
你可能也喜欢这些文章
1.4111不锈钢X110CrMoV15合金详解性能
战锤娘化小剧场:一个维多利亚式提裙礼是淑女们的必修技能
第十八章 耕地占用税
2023年无绳卷发器市场调查数据报告
出国旅游无犯罪记录公证远程公证方法,省时省钱!
爆肝万字!【奥特全史】48分钟带你了解冷门佳作《奈欧斯奥特曼》诞生历史&全...
专业母线加工机
铁丝双边丝护栏网:保护您的安全与隐私
【暗区突围】一周年庆典已经开启!海量福利,免费套装 黄金战盔等你来拿!还有...
西安脑康心理医院:抑郁了,吃药还是做心理疏导?
最新发布的文章
农发行河津市支行做好年终决算工作
农发行河津市支行持续加强反洗钱工作管理
农发行河津市支行扎实做好安保工作
农发行河津市支行组织开展宪法主题宣传活动
农发行河津市支行开展"挺膺担当,强国复兴"主题团日活动
年终总结2023,布局2024,挑一个目标置顶一整年!
12月20日维护结束,冰雪嘉年华开启!
2023扫文—高热不止 by 黄昏密度
Dive 55 工作的平衡
时尚 | 时尚趋势是如何做出来的?
三星 Galaxy S24 Ultra,HP2SX两亿像素主摄,骁龙8Gen3超频版,钛合金机身,类2K直屏
重庆TOP DECK超牌12月16日游戏王OCG积分赛环境战报
致命公司多人联机mod,汉化游戏下载使用安装教学!
致命公司多人mod,超全MOD模组管理器
战网下载卡在45%登录失败提示2045报错/战网一键下载注册教程!