23一建报名即将开始!李佳升直言:吃透135页建筑冲刺讲义保底96
一建建筑这个科目主要涵盖房屋建筑工程从测量到工程验收的全过程,就算是有着多年施工现场经验的人,也不可能涉及到考试所有内容的,相对来说,做土建的要好一些,但防水、装饰装修、幕墙等都是相对较专的细分。
而且建筑工程专业还是考核现场管理为主,如项目组织、进度、质量、安全、合同与造价、资源、验收管理等知识点。

今天就给大家分享一下李佳升的这份《一建建筑冲刺讲义》,一共有135页,就是根据一建建筑考试大纲和高频考点汇总的,别看页数不算多,但都是精华,把每个重要考点全部罗列了出来。
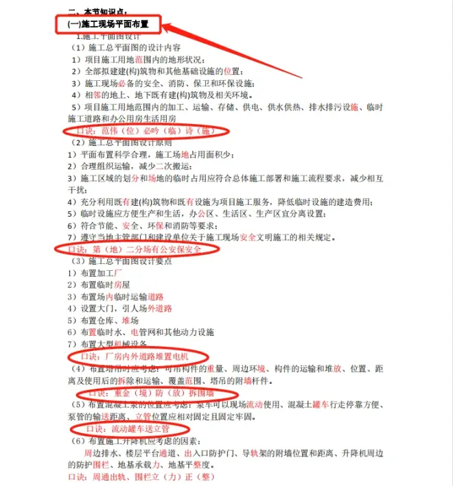
施工现场平面布置

季节性施工技术管理

案例题展示
每章知识点讲解完之后都有几道经典案例,让咱们可以更好地将那些考点融入到案例分析当中去,做到真正地理论和实操相结合,这样咱们的一建建筑就不成问题了!

钢--混凝土组合结构施工

总而言之,想要攻克一建建筑,实操一定要过关,这对于有现场经验的考友们来说是简单的基本问题,但对于完全没有现场经验的人来说,可能难度就比较大了,这也意味着咱们不能光看教材书了,也得多接触实际工程、增加现场实践经验才可以。
一建建筑冲刺讲义完整版获取如下
在下方评论“上岸”,之后点击我的头像发送数字“111”即可