355页中建国企工程项目施工管理手册,流程图和表格齐全
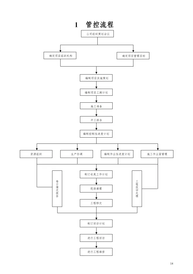
本手册涵盖了从工程开工到工程实施,直至完成交工保修等项目全过程的管理。基于贯彻落实项目成本管理方圆图的理念,从施工管理的角度,夯实工期、质量、安全、环保等项目管理的四大支撑,将手册的内容分为工期管理、质量管理、安全管理、环境管理等四个章节。




基于贯彻落实工作PDCA循环推动持续改进的要求,每个章节又分为管控流程、组织体系、实施策划、工作标准和考核评价等五个部分;为便于基层操作使用,每个章节后附有管理表单和工作记录。
本手册主要适用于局房屋建筑类工程的施工管理标准化,基础设施类工程可参照执行。





篇幅有限,完整版方式获取如下
第一步:评论留言“手册”
第二步:点我的头像私信“66”

