终于有人把三大财务报表勾稽关系说明白了!附新收入准则财务报表!
终于有人把三大财务报表勾稽关系说明白了!附新收入准则财务报表!关于企业三大财务报表之间的勾稽关系,85%的新手财务人员弄不清楚这个逻辑!其实弄清楚三大财务报表勾稽关系不难的。今天小编用三种图给大家说明企业三大财务报表之间存在的勾稽关系,以及在编制三大财务报表时,用到的常用财务报表编制计算公式!除此之外,如果是已经执行新收入准则的企业,财务人员要编制新收入准则下财务报表了,所以,今天也整理了执行新收入准则的财务报表格式及编制说明,不清楚的可以收藏备用。
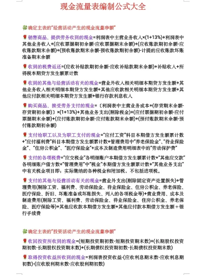
三大财务报表勾稽关系


一、企业三大财务报表之间的勾稽关系示意图




二、执行新收入准则的三大财务报表模板及编制说明









有关三大财务报表之间的勾稽关系、财务报表编制计算公式以及新收入准则财务报表格式及编制说明,今天有不清楚的大家可以参考借鉴!
