2019电赛F题浅析——纸张计数显示装置
题目概述
要求利用极板电容原理来测试纸张数量。测试方法为两片覆铜板之间夹A4纸。题目对铜板的面积做了限制,50mm的方形。根据极板电容的原理,介质不变的情况下,电极面积越大,极板距离越小,电容量越大。这里覆铜板就是电极,纸就是介质。纸张的数量来调节极板间的距离。极板面积不变,介质不变,这个极板电容的容值就跟纸张数量相关。
纸张数量少的时候,变化一页纸,产生的ΔC电容变化相对就大。纸张数量多则变化一页纸ΔC就小。所以题目的难度按能检测的纸张数量来划分。基本要求是10页纸,发挥部分是15到30页,更高部分为30页以上。
题目就转化为如何高精度的检测ΔC这个变化量。有两种基本方法来检测ΔC。一种是利用电容在一个频率下是有容抗值, Zc = 1/ (j*ω*C)。这个容抗跟电阻串联,则ΔC可以改变跟电阻的分压。容抗也可以用在放大器里,ΔC来改变放大器的放大倍数。另一种是利用电容作为振荡器的元件,ΔC来改变振荡频率。振荡器频率跟标准频率经过鉴相器或者鉴频器,得到频率的变化量。也可以进频率计测定ΔC产生的频率值变化。
实际应用中,有一种电容式湿度传感器,跟题目的思路很相似。湿度变化使传感器电容变化,设计电路检测电容变化从而得到湿度。也可以参考这方面的设计。本文中使用电容阻抗跟电阻串联分压的方法。
第一部分 阻抗分压设计

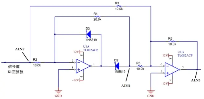
正弦波使用硬木课堂平台的信号源产生,或者使用DDS芯片产生。题目没有对频率和幅度进行限制,所以选择幅度大一些的信号有利于检测小的ΔC。T4是极板电容和电阻的分压点。
VT4 = VT3 * R1/ sqrt(( 1/(2*pi*f*C)^2 + R1^2))
第二部分 峰值检测设计
为了降低单片机的采样难度,使用峰值检测将交流信号的峰值转化为DC值。单片机采集直流即可。使用精密二极管整流,然后用RC低通滤波取信号的直流分量。经过一个U2B正向放大器给单片机ADC采样。二极管精密整流的输入阻抗较小,所以用U1A跟随一下T4点的阻抗分压。总共用了2片TL082芯片。

第三部分 单片机采样和程序设计
实验19 ADC基础知识 https://www.yuque.com/yingmuketang/01/kyffko
实验23 定时器触发ADC实现采集 https://www.yuque.com/yingmuketang/01/gq86hb
第四部分 联调测试

测试时,面包板电路跟硬木课堂平台的连接方法。硬木课堂实验平台提供电源,万用表,信号源,示波器等基本仪器给电路测试。
正弦波阻抗分压测试

在运放跟随器后面进行测试。因为示波器探头的寄生电容和输入电阻会有影响。所以在跟随器后面测试。打开电源给电路供电±12V。

设置信号源产生10KHz,9.5Vpp的信号。这个信号在后面整体时可以用DDS芯片或者单片机编程刷波表产生。

打开示波器,观察1页,10页,20页时的波形。可以看到幅度递减。

二极管精密整流测试
二极管精密整流是用运放抵消二极管的导通电压,实现
Vout = -(Vin – 2*(Vin的正半周))
通过三通道示波器同时观察反向加法器的两个输入和输出,从而实测整流过程。电源保持±12V不变。

设置信号源S1产生500mVpp,1KHz正弦波

打开示波器,三个通道同时观察。可以看到AIN3红色就是精密整流结果。

纸张变化转直流测试
将阻抗分压,跟随器,二极管精密整流和RC滤波,正向放大串联起来。就可以测试极板电容变化转换为直流变化。用硬木课堂万用表测试Out直流。后面可以用单片机ADC采集。

信号源依旧提供10KHz,9.5Vpp正弦波,电源±12V供电。万用表使用直流电压档。

记录表格如下


单片机编程时,根据这个实测曲线,由测试电压反推纸张数量。
联合测试

需要注意的是,由于纸张之间有空隙,需要一个重物压实。重物的选择要偏重一些,但是不要引起极板变形。重物确定好以后,测试中不要更换,保持重量不变。这样纸张的缝隙才能每次测试近似相同。放置纸张,压重物,测试开始,看单片机显示的纸张数。

上下极板使用50mm的覆铜电路板。纸张是70g标准的A4纸,裁剪为小方片,方便操作演示。


