2023年全国新高考语文试题真题及答案详细解析(新课标1卷)
2023年全国新高考新课标1卷语文试题的命制在坚持落实立德树人的根本任务,发挥语文学科选拔人才方面的作用的同时,体现了语文学科回归学科本位,选材贴近生活,让语文成为语文的特点。
现代文阅读里的第一篇为信息类文本阅读,摘编自赫克托·麦克唐纳的《后真相时代》,通过对给出材料的阅读,引导学生应深入思考信息时代中,理性分析和审慎判断的重要性。
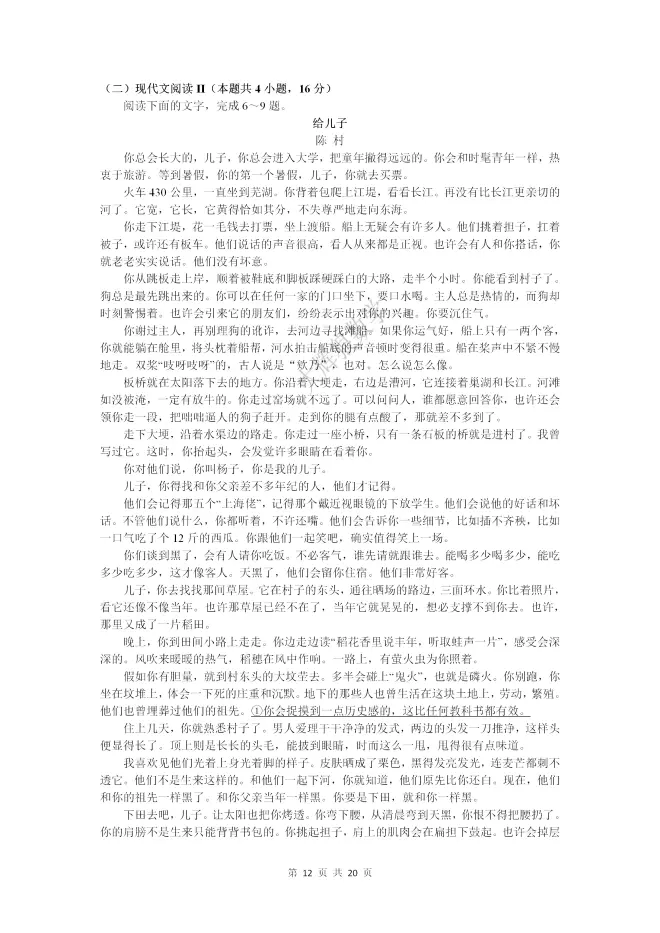
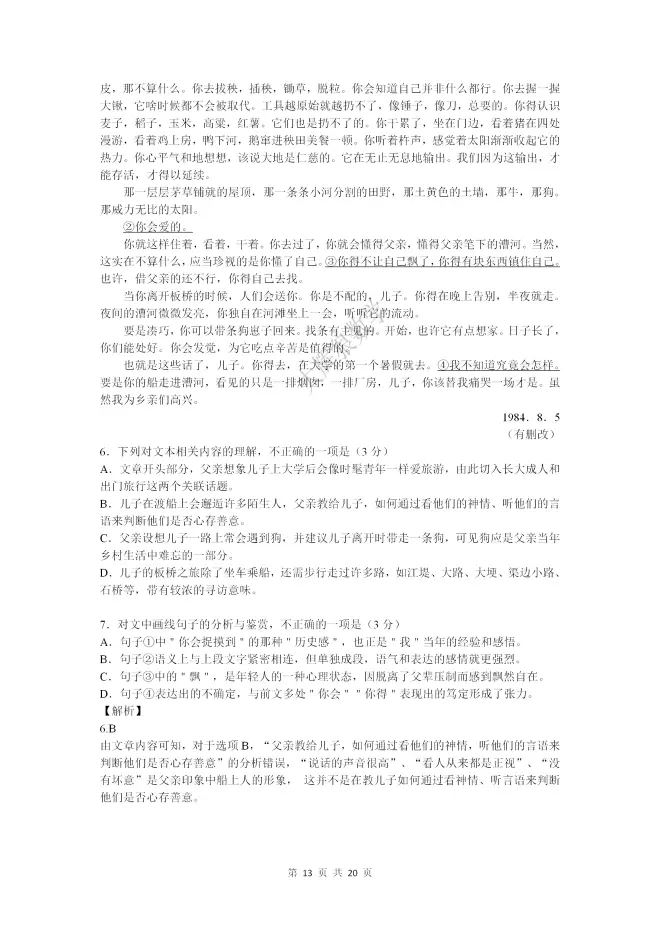
现代文阅读的第二篇选自当代作家陈村的小说《给儿子》,通过这篇文章,旨在引导考生多关注乡土、劳作,并从中得到有所感悟。
文言文阅读的选材打破常规,选择了两则材料,分别节选自《韩非子·难一》和《孔丛子·答问》,对于文言文阅读的考查,这次不仅采用了复合文本的形式,还突破了以往文言文选材的传统,直接从诸子经典文言著作中取材,同时,这次的选材聚焦于“赏罚”问题,展现了法家和儒家这两种不同学说主张的差异性以及交锋。
古代诗歌阅读材料选取了一首宋诗,来自南宋林希逸的七律《答友人论学》,诗篇内容主要讨论了学习的真谛,意在引导学生树立正确的学习态度。
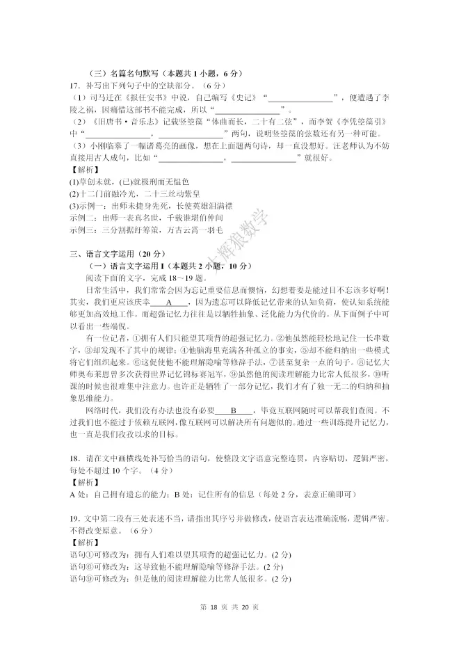
名篇名句默写考查了司马迁的《报任安书》,以及李贺《李凭箜篌引》,默写第(3)小题为开放性题目,通过设置真实生活情境(“诸葛亮画像”),考查对古代名句的应用。
语言文字应用部分整体难度不大,第一篇阅读材料主要是讨论人类的记忆力以及网络在这人类记忆力方面的作用,第二篇阅读材料选自老舍的《骆驼祥子》。
写作为材料作文,主题是“故事的力量”,旨在引导学生思考“故事”这一载体所蕴含的事实、形象、道理等,以及“什么是好故事”,“如何讲好故事”的重要作用和意义。
为了方便大家更好地复习备考,特地写了这份语文试卷的逐题详细解析,希望能对大家的备考起到更好地助推作用,但由于时间精力有限,如有错误,敬请指出,非常感谢!
以下为2023年全国新高考新课标一卷语文试题真题及详细答案解析(如需相应文档请搜索同名公众号联系作者):





















