末端多回路智慧用电在线监测装置
安科瑞 李亚娜
1. 概述
AESP100系列末端多回路智慧用电在线监测装置(以下简称装置)应用于户内建筑物及类似场所的工业、商业、民用建筑及基础设施等领域低压终端配电网络。此装置配合断路器使用,对用电线路的关键电气因素,如电压、电流、功率、温度、能耗等进行实时监测,具有预警报警、电能计量统计等功能。本系列产品适用于单相、双火线、三相三线、三相四线中性点直接接地(TT)的低压电网系统。
2. 产品型号
AESP100系列末端多回路智慧用电在线监测装置




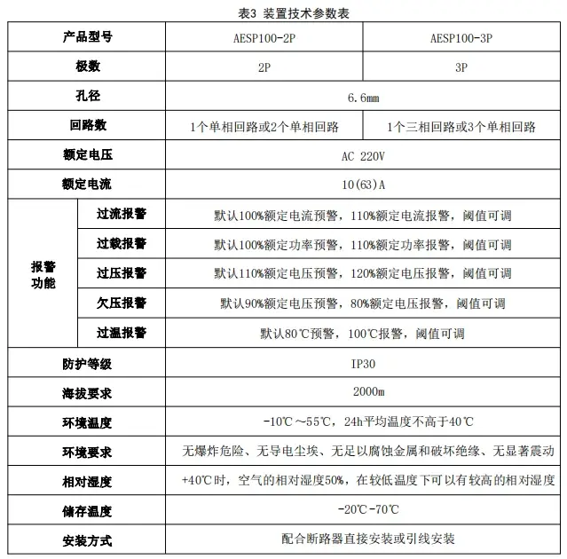
3. 技术参数


4. 安装与接线
4.1. 外形及安装尺寸(单位:mm)
AESP100-2P

AESP100-3P

智能网关


