2023年中级经济师补考在即,考场注意事项请查收!
2023年4月8日的经济师补考马上就要开始了,很多第一次参加经济师考试的小伙伴,对考试的注意事项和考场规则不太熟悉,以下是小编做出的一些整理。

一、考试流程注意事项
1、在进教室时监考官处会有一张表,上边有考生的相片和准考证号,将身份证件交给监考官查看。确定以后,签名即可。(这一点也将会在学生考试的教室大门口开展,先进行有效证件等确定,再进到教室)。
2、关掉手机上等通信设备,不能放到身上。
3、考场门口会有存包处,学生入场后先把考试必需物件(准考证打印、身份证件等)取出后把包放好。
4、寻找考试机位(电脑或桌子上边有准考证号),对号入座。
5、临考前,监考官(或是广播节目)告知考场纪律。
6、先登陆考试系统,输入自身信息内容,这时电脑上会滞留在“考生须知”页面。
7、到考试时间,系统会跳变为解题页面,开始解题。在考试的过程中,监考官会很认真地一个一个查询考生是不是填写详细、恰当。
8、考试结束前30钟或15分钟,监考老师会进行时间提示。
9、答题完毕,考试结束。
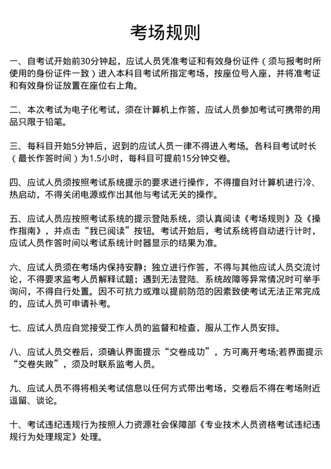
二、考场规则
每年都会有考生因为违反考试规则而导致成绩作废,所以相关的考场规则,大家一定要牢记。

正在冲刺经济师考试的小伙伴们,如果想获得真题模拟、三色笔记、思维导图、口诀、公式等资料,欢迎通过留言或私信免费领取。祝所有考生都能顺利上岸!