拜托三连了!这绝对是全B站最用心(没有之一)的C4D公开课程,耗时千余小时开发!
课代表来啦!笔记包括GenJi的C4D基础课,包括C4D+PS+DN+Ai的功能对比(劝退篇)、C4D基础操作(入门篇)及用C4D做小飞碟(实战篇)~
目录
01-C4D先导课
02-PS劝退篇
03-DN劝退篇
04-AI劝退篇
05-C4D入门篇-C4D界面介绍
06-C4D入门篇-C4D父子级关系
07-C4D入门篇-C4D参数化模型(上)-空对象的建立
08-C4D入门篇-C4D参数化模型(下)-其他模型
09-C4D实战篇-搭建小飞碟
01-C4D先导课
1、适合自己的软件才是最明智的选择。
2、不用C4D,也可以完成有趣的伪建模效果。
(1)2.5D透视效果——Illustrator(2.5D的透视是同一方向的两条线是平行、永不相交的;常见的2.5D图形,以透视的正方形为例,其底边与视平线的夹角是30度。)

(2)平面图片变成酷炫的3D突起——PS(在PS 3D中可以做3D效果)

(3)将平面的东西放到三维场景里贴图——Adobe Dimension
- DN可以快速地制作出一些基本的3D影像,透过软件中所内建的一些3D物件直接加入到3D影像中,再加上一些手动的参数调整 ,就可以拥有栩栩如生的3D图片。
- Adobe Dimension不需要对3D有熟练的操作,只要会将2D绘图模式掌握得好,就可以完成制作3D的立体影像。

02-PS劝退篇
一、PS-3D总结
1、本节课通过使用PS中的3D功能制作了两张图,展示了PS中的建模。
2、Photoshop中的建模是识别画面中的明暗,通过图片的明暗关系完成透视关系的处理。
3、Photoshop中的3D并非真正的建模。
4、Pexels——开源的图片素材网站。

二、用PS-3D制作一张酷炫图片
1、找到合适的图片做素材

2、滤镜-扭曲-旋转扭曲——让图片有一定的扭曲感

3-3D-从图层新建网格-深度映射到-平面

4-预设-未照亮的纹理——整个画面会有更强的光照

5-选择当前图层-右键-栅格化3D / 转化为智能对象

6-选择对象-右键-垂直翻转

三、用PS-3D制作一张材质贴图
1、在Pexels找到看起来颜色纹路比较多的房屋照片

2-PS菜单栏-3D-从图层新建网格-深度映射到-平面。


3-环绕移动3D相机——直接用鼠标拖拽可以改变我们的视角。

4-预设-未照亮的纹理——整个画面变亮

5-选择当前图层-右键-栅格化3D,PS菜单栏-滤镜-液化-拖拽鼠标改变图片的纹路。

6-放大图片,可用于制作海报和贴图。


03-DN劝退篇
一、总结
1、Adobe Dimension并不是真正的建模,主要做的是贴图。
2、任何一个建模可以用笼统的概括为设计和渲染。
3、DN无法看三视图,所以要手动移动确保模型完全贴合。
二、操作界面和操作流程的简要介绍
1、工具栏
- 最左边是工具

2、以下四个按钮代表了我们整个图片在渲染过程中的4个步骤,从左到右①是模型(画面的主题);②是材质球(模型的材质,比如玻璃、木头等);③是光线(调整画面的布光,例如摄影棚冷光、摄影棚木窗等);④是图片背景(选择铺在后面的图)。

3、基础操作
- 新建模型——直接选择相应的模型拖拽即可。
- 赋予材质——选中相应的材质拖拽到对应的模型上即可赋予。
- 贴图——将图片直接拖拽到对应的模型上然后松手,即可自动将贴图贴在杯子上。按住SHIFT可以等比例的放大贴的图片。
4、快捷键
- V——移动和选择
- S——缩放
- R——旋转
- 鼠标右键——移动视角
- 滚动滚轮——移动视角后的放大缩小
- 鼠标中键——移动当前画布的视角
- Alt——复制移动
5、图片展示

04-AI劝退篇
一、总结
1、AI可用于制作2.5D插画。
2、AI可用来实现基础形状的搭建,像拼积木一样即可完成画面的搭建。

二、AI中2.5D插画的制作

1、颜色
- 2.5D模型一般都是三个颜色来作为主体搭建。
2、立体效果
- 效果-3D-凸出和斜角。
- 对象-拓展外观——变成真实的立方体。
3、快捷键
- I键——拾取颜色
- A键盘——可选择单一的某个面
05-C4D入门篇-C4D界面介绍
一、基础问题
1、C4D有点卡,可能是由于C4D和微软输入法有冲突。
2、解决方法:按住windows+x,进入设置,在时间和语言里面找到安装好的中文简体,在选项中找到微软拼音的选项,常规-兼容性,打开使用以前版本的微软拼音输入法。
二、C4D的基础功能讲解
1、界面
- 界面模式在右上角,可用于快速切换界面。
- Animate——动画
- 启动——标准界面

2、菜单栏
- 软件功能大合集
- 所有软件的功能基本上都可以在菜单栏中找到它的相似功能或者原功能。
- 创建对象——按住鼠标左键进行拖拽即可完成建模。
3、快捷键
- Ctrl+Z——撤销
- Ctrl+Y——反向撤销
- E——移动模型
- T——缩放模型
- R——旋转模型
- C——转化为可编辑对象
- 鼠标中键——三视图
- Alt+鼠标左键——可以通过拖拽改变视角
- Alt+鼠标中键——移动视图
- Alt+鼠标右键——放大/缩小模型
- N+A——光影着色
- N+B——光影着色(线条)
4、基础功能讲解
- 细分曲面——将曲面转化为指定个数的平面。
- 智能对象和栅格化——将参数模型变成可编辑模型,可以对参数模型的某一个点/边/面进行编辑。
06-C4D入门篇-C4D父子级关系
一、父子级关系的建立
1、创建对象
- 按鼠标左键可直接新建一个立方体;
- 长按鼠标左键可以选择拖拽其他的立方体进行创建对象。
2、建立父子级关系
- 将一个物体拖拽到另一个物体的下方。
- 注意①,将物体拖过去之后,会出现一个向下的箭头,这是表示这两个对象建立的是父子级关系。
- 注意②,将物体按住再往下拖一点,出现向左的箭头,这是仍是平级关系。
3、注意事项
- “生成器和造型”(比如细分曲面、阵列等)只能作为父级。
- “变形器”(比如扭曲等)只能做当前某一图层的子级。
4、如何叠加效果
- 细分曲面-立方体-扭曲——构建合适的父子级关系即可叠加效果。
- 能同时给多个对象细分曲面,但只能同时扭曲一个对象。
5、程序运算的顺序
- 细分曲面-立方体-扭曲(扭曲是立方体的子级,立方体是细分曲面的子级)是先运算扭曲到这个立方体,再运算细分曲面。
- 细分曲面-立方体、扭曲(扭曲、立方体都是细分曲面的子级,而立方体和扭曲是平级)是直接对细分曲面进行一定的扭曲。
- 通过控制每一个图层后面的✔可以控制该效果的施加与不施加,从而直观看到不同操作施加后的效果。
07-C4D入门篇-C4D参数化模型(上)-空对象的建立
一、建立画面主体
- 通过点击-拖拽即可完成建立画面主体,建立的每一个画面主体都是有形的。
- 建立空对象,本身是不存在的。
二、空对象的作用
1、通过建组的方式去约束画面中的主体。
2、空对象+摄像机——可以让空对象的移动关联摄像机的焦点的移动
- 建立摄像机后,默认当前视图是摄像机的视图。
- 建立空对象改变它的位置。
- 摄像机-右键--CINEMA 4D标签-目标-目标对象选择空对象。
3、空对象+摄像机——可完成虚焦的效果
- 在渲染设置中调整参数,物理-基本-勾选景深。
- 在摄像机的参数面板-焦点对象-选择对象,物理-光圈参数。
- 可实现有的物体渲染出来清洗,有的物体渲染出来虚化。
- 空对象-右键-XPresso,可实现AE中表达式的作用。
4、快捷键
- Alt+G——建组,选中所有对象右键-群组对象,也可以实现一样的功能
08-C4D入门篇-C4D参数化模型(下)-其他模型
一、常规形状的建立
1、立方体的基本参数
- 基本:可进行名称等的设置。
- 坐标:p——position位置,可移动、缩放、旋转。
- 对象:可进行分段+尺寸的设置。在显示-光影着色(线条)可以看到分段数的多少。
- 平滑着色
2、圆锥的基本参数
- 封顶:不要封顶则变成镂空的;要封顶同时改变圆滑程度+高度可制作一个小液滴。

- 切片:可以切除所建模型的一部分。

3、圆柱的基本参数
- 与圆锥一样。
4、圆盘和平面的基本参数
- 通常包括多边形。
- 通常将他们当作一些反光来用。
5、球体的基本参数
- 调小球体的分段,会变为多面体。
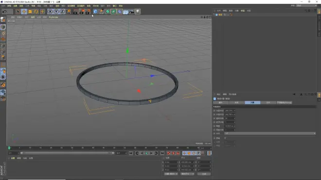
6、圆环的基本参数
- 圆环有两个基本参数,可以调整粗细和大小。
- 圆环有切片功能。
7、胶囊和油桶的基本参数
- 胶囊和油桶比较相近。
8、管道的基本参数
- 管道和圆环一样有两个参数,一个控制粗细,一个控制大小。
9、角锥的基本参数
- 角锥和圆锥的区别在于:一个带棱角(角锥),一个不带棱角(圆锥)。
10、宝石的基本参数
- 可以包含二十面、四面、六面、十二面等的多面体。
11、人偶+地形+地貌+引导线
- 引导线:一根辅助线,是不渲染出来的。
- 地形可以用于构建山脉等,在其参数中勾选球状可变成一个爆裂的小球。
- 地貌建立后是空白的,可以通过导入黑白照片,从而根据黑白颜色构建地貌(黑色是陷进去,白色浮在上面)。
09-C4D实战篇-搭建小飞碟
通过顶视图可以观测模型是否完全贴合(因为是圆环、管道、球体等故选择用顶视图观察。)
一、模型建立
1、添加管道——构建UFO的外侧边缘

2、建立圆环

3、建议球体

4、建立圆锥——当作UFO的天线

5、建立小圆球——构建天线

6、将所有对象建组(Alt+G),双击可将组的名称改为“小飞碟”。
7、建立平面

8、将一面立起来
修改平面的分段数为1;
将平面C掉(将平面转化为可编辑对象);
选择平面的一条边,Ctrl+E——复制且移动,即可实现想要的效果。
9、倾斜小飞碟,为了方便条件,可以将磁性吸附打开。

二、材质贴图+渲染

10、双击建立材质球,将材质球拖拽给小飞碟+背景平面即可给它赋予材质。

11、添加天空,开启使用颜色(见界面右下角)。

12、点击渲染设置-效果-全局光照+全局光照。

13、渲染


