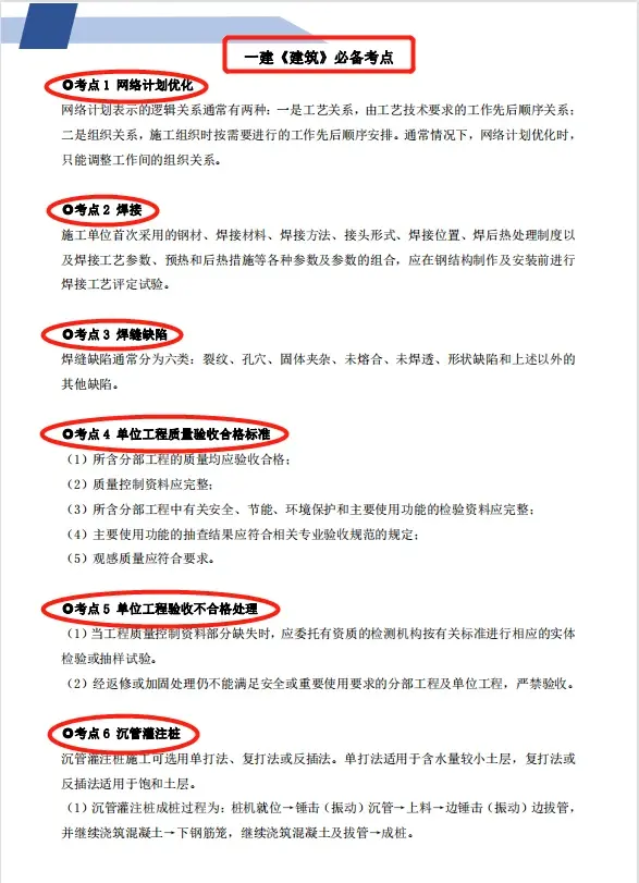
李立军熬了8h整理的:一建建筑必背47个考点,3.25日补考提分专用
3.25日一建补考倒计时:仅还有10天了!!!
最后冲刺阶段了,我知道工友们内心一定是非常焦虑的,再加上最近天气也变炎热了,很难静下心去复习一建考试内容的。

但是该面对的还是得面对,对于咱们一建建筑实务来说,那可是李立军最擅长的科目了,他熬了8小时整理的《一建建筑必背47个考点》,就是专门给补考考友准备的,含金量不用我说你们也懂。
查漏补缺
第一遍背这47个一建建筑考点有助于咱们查漏补缺,看看自己哪些知识点还没有掌握到位。

实战演练
第二遍背诵这47个一建建筑考点的时候,可以自己试着默写一下,光看问题,然后自己拿出来一张白纸试着答一下,再去一一对照标准答案,看看哪些采分点没有答上。

巩固复习
第三遍背诵这47个一建建筑考点就可以起到巩固作用,加深咱们对于这些知识点的印象。

提分技巧
最后一遍那就是着重记忆相关的采分点,一建建筑实务案例分析答题最关键的就是得分点词汇有没有答到。
