中创海洋:蒋凡成阿里合伙人
中创海洋:蒋凡成阿里合伙人
7月21日晚,阿里巴巴发布了2023财年年报,其中显示,菜鸟集团CEO万霖、国际数字商业集团CEO蒋凡已成为阿里巴巴的合伙人。
蒋凡时隔3年成阿里合伙人
阿里巴巴2023财年年报显示,阿里合伙人共有28名成员,包括马云及高管彭蕾、蔡崇信、张勇、陈丽娟、戴珊、樊路远、方永新、蒋凡、蒋芳、蒋江伟、刘振飞、邵晓锋、宋洁、孙利军、童文红、万霖、汪海、王磊、闻佳、武卫、吴泳铭、吴泽明、俞思瑛、俞永福、张建锋、郑俊芳、朱顺炎。而阿里巴巴2022财年年报显示,阿里巴巴合伙人共有29名成员,包括马云及高管彭蕾、蔡崇信、张勇、蔡景现、陈丽娟、程立、戴珊、樊路远、方永新、蒋芳、蒋江伟、刘振飞、邵晓锋、宋洁、孙利军、童文红、王坚、汪海、王磊、闻佳、武卫、吴泳铭、吴泽明、俞思瑛、俞永福、张建锋、郑俊芳、朱顺炎。

2023财年年报阿里合伙人名单

2022财年年报阿里合伙人名单
对比可发现,蒋凡和菜鸟CEO万霖加入阿里巴巴集团合伙人阵营,蔡景现、阿里云董事王坚、前阿里巴巴集团CTO程立则退出合伙人阵营。
内部员工评价:水到渠成
近年来,菜鸟和国际数字商业业绩亮眼。据年报数据显示,菜鸟2023财年在阿里各大业务集团中增速排名第一。而国际数字商业集团整体营收达到了185.41亿元,与阿里云相当。这些正是万霖和蒋凡成为阿里合伙人的重要原因。

据深网报道,阿里人士表示,两人成为合伙人在内部并不意外,一些员工早已知晓。在新的组织架构下,两人担任业务集团CEO,蒋凡身兼其中3家业务集团(国际数字商业、淘宝天猫、菜鸟)的董事,成为合伙人“水到渠成,也顺理成章。”
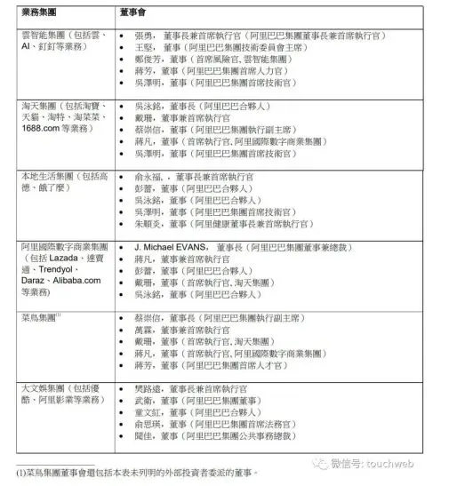
2023年初,阿里宣布成立阿里云智能、电商、海外、本地生活服务、菜鸟、大文娱六大业务集团和多家业务公司,与母公司阿里巴巴之间形成1+6+N的组织阵型。2023年5月,阿里公布了旗下6个业务集团的董事会成员,蒋凡在其中三个集团都担任董事,即蒋凡除了是阿里巴巴国际数字商业集团CEO外,还是淘天集团和菜鸟集团的董事。

这也意味着,蒋凡回到了阿里核心层,当不当合伙人也就是流程而已。
出海一年半,蒋凡“开疆拓土”
蒋凡自2022年1月调任海外电商板块以来,一直保持低调,最近一次公开露面是2个月前,他以国际数字商业CEO的身份出席了阿里巴巴财报分析师会议。
85后蒋凡曾负责最重要的业务线淘宝、天猫。2013年,蒋凡进入阿里,把淘宝推上了移动互联网列车,实现其由PC时代向移动时代的惊险一跃,而后淘宝交易无线占比从百分之十几增长到80%以上;2016年,带领团队孵化淘宝直播,冲开彼时的流量天花板,将手机淘宝的日活从3000万提升到1.1亿。
这位“阿里流量王”在2019年声名鹊起,担任天猫淘宝总裁,成为阿里最年轻的合伙人。
但是,在2020年4月,蒋凡的绯闻让他的工作受到重大影响,2021年底,戴珊接了蒋凡的班,主管淘宝、天猫,后者则远赴东南亚,负责东南亚电商平台Lazada、全球速卖通、国际贸易等海外业务。
蒋凡重回合伙人,据分析,靠的也是实力,在国际上开疆拓土。公开数据显示,从2022年7月开始,也就是蒋凡转战海外业务半年后,业绩开始超出预期。上一季度财报显示,国际数字商业的营收达到185.41亿元,与阿里云相当。
2023年一季度,阿里巴巴国际业务一骑绝尘,营收同比增速近30%,位列六大业务集团之首;其中蒋凡重点抓的国际零售收入同比增长41%,连续3个季度超出市场预期。

另据澎湃新闻报道,阿里巴巴合伙人制度是阿里权力和运作的中心,阿里的永久合伙人只有两个,一个是马云,另外一个是蔡崇信,这两位永久合伙人可以干到年满70周岁退休,而其他合伙人的年龄限制则是60岁。
阿里合伙人都直接或间接持有阿里的股份,阿里会与合伙人签订股份保留协议,在成为合伙人的最初三年,合伙人必须至少保留所持有股份的60%,最初的三年期间结束后,只要其仍为合伙人,则必须保留其最初三年间所持有股份的40%。
张勇:阿里将继续推进回购计划的执行要把握技术对商业变革的颠覆性机遇
7月21日,阿里巴巴董事会主席兼首席执行官张勇发布致股东的信。在信中,他分享了过去一年阿里巴巴的一系列重要变化,以及对未来的思考和展望。
张勇表示,过去一年中,尽管有国际国内环境、市场变化和疫情等多方面的不确定性挑战,我们的各项业务依然取得长足进步,在整个年度中产生了250亿美元左右的自由现金流。我们不仅希望充分利用好丰厚的现金储备,投资于新的技术和业务,投资于优秀人才,也同时继续推进我们回购计划的执行——在整个年度中用于回购的资金约109亿美元,回购约1.3亿股美国存托股(相当于10亿股普通股)。我们也将持续通过各种方式努力为股东创造回报。
张勇表示,面向未来,我们也会继续基于消费互联网和产业互联网的双轮驱动,一方面服务好千家万户,一方面支撑好千行百业。在从数字化时代走向智能化时代的历史新起点上,我们更要把握技术对商业变革的颠覆性机遇,抓住人工智能技术日新月异的历史契机,开拓未来更大发展空间。我们相信,人工智能发展带来的绝对不仅仅是效率提升,最终一定是全新价值的创造。
张勇称,“伴随着开启这一全新篇章,阿里巴巴控股集团也将在9月10日后迎来新的管理层:蔡崇信将接替我成为阿里巴巴控股集团董事会主席,吴泳铭将接替我成为阿里巴巴控股集团首席执行官。而我本人,也将奔赴全新的战场,专职做好阿里云智能集团董事长兼首席执行官的工作,去探索云计算、大数据、人工智能和千行百业融合创新的广阔未来。”

