欢迎光临散文网 会员登陆 & 注册

Nature单细胞转录组及空间转录组联合构建人心肌梗死高分辨率图谱

2022-09-09 08:44 作者:上海欧易生物  | 我要投稿

前言

2022年8月,德国亚琛工业大学的Rafael Kramann团队和德国海德堡大学的Julio Saez-Rodriguez团队合作在Nature上发布了一篇题为“ Spatial multi-omic map of human myocardial infarction ”的研究论文。该论文采用单细胞转录组测序snRNA-seq、snATAC-seq和空间转录组分析stRNA-seq数据整合分析的方法,从多个层面对心肌梗死后不同时间点和不同部位的样本进行了比较,详细描述了心肌梗死后心脏重塑过程的细胞和分子特征。



研究背景

在世界范围内,心肌梗死是引起死亡的主要原因。尽管目前在紧急治疗方面取得了进步,但由于对心脏重塑过程的了解不完全,限制了相关疗法降低晚期死亡率的有效性。本研究作者使用心肌梗死病人和正常人在不同时间节点的心肌层样本,进行了多个生理区域的单细胞核基因表达分析(snRNA-seq)染色质开放度分析(snATAC-seq)空间转录组分析(stRNA-seq),构建了心肌梗死后心脏重塑过程的整合高分辨率图谱。


多模态数据的整合能够以更高分辨率评估心脏细胞类型的组成,通过鉴定不同组织结构的损伤、修复和重构过程,从而研究心脏转录组和表观基因组水平的变化。作者鉴定了心脏主要细胞类型的疾病特异性细胞形态,并在其空间环境中进行了分析,评估了它们对其他细胞类型的依赖性。作者的数据阐明了人类心肌组织的分子原理,并重点概括了心肌损伤后心肌细胞和髓样连续体的特征变化。总之,该研究提供了人类心肌梗死的整合分子图谱,为该领域提供了重要参考。


研究结果


1、心肌梗死的多组学图谱

作者总计从23个人中获得了31个样本用以分析,其中包括4个对照组样本以及出现临床症状后不同时间点的12个缺血区域(IZ)样本、3个邻近区域(BZ)样本、6个偏远区域(RZ)样本和6个心肌梗死后期的纤维化区域(FZ)样本(图1a,b)。


作者使用细胞核荧光分选技术(FANS)获取用于snRNA-seqsnATAC-seq的细胞核样本(图1c)。过滤掉低质量细胞核后,用于snRNA-seq的细胞核共有191795个,平均每个细胞核有2020个基因;用于snATAC-seq的细胞核共有46086个,平均每个细胞核28066个片段;空间转录组数据集中共有91517个spots,平均每个样本有3389个spots,每个spot有2001个基因,组织学定量检测到平均每个spot中含有4个细胞核。


作者分别对snRNA-seq和snATAC-seq数据进行细胞类型的鉴定。在对snRNA-seq数据去除批次效应后进行样本间整合,使用文献中已知的marker基因对整合数据的聚类结果注释,最终鉴定了10个主要的心脏细胞类型以及1个富含细胞周期marker基因 MK167 的细胞群(图1d和图1e)。同样,作者对snATAC-seq数据进行了样本间整合和聚类分析,注释细胞类群的marker基因与snRNA-seq一致,最终鉴定到了8个主要的细胞类型,与snRNA-seq数据中除了肥大细胞和脂肪细胞外的其余细胞类型保持一致(图1f和图1g)。这证实了在snRNA-seq和snATAC-seq大多数样本中以上8个主要细胞类型的存在,以及他们之间细胞组分的高度相关性。


图1-1 | 研究样本示意图与snRNA-seq、snATAC-seq细胞类型注释图

图片说明:

a)研究区域示意图,RZ:偏远区域;BZ:邻近区域;IZ:缺血区域;FZ:成纤维区域;b) 样本时间点,P表示病人编号,星号表示仅用于验证的snRNA-seq样本(P21-P23);c) 取样方式:GEX表示基因表达;

d) 所有样本snRNA-seq数据的的UMAP图。vCMs表示心室心肌细胞,vSMCs表示血管平滑肌细胞;

e) z-score转换后的marker基因平均表达热图, 其中横坐标颜色与d图表示的细胞类型颜色一致;

f) 所有样本snATAC-seq数据的的UMAP图;g) z-score转换后的marker基因染色质开放度,其中横坐标颜色与f图表示的细胞类型颜色一致。


2、空间细胞类型的分子定位

通过使用空间高变基因,作者首次鉴定了主要组织形态学区域中过表达的生物学过程,包括对照组和偏远区域的心肌细胞收缩、缺血区域和邻近区域的自适应免疫过程、以及纤维化区域的生成过程。由于空间转录组的每个spot中都捕获了一些细胞,作者根据来自同一样本的snRNA-seq注释数据对每个spot进行解卷积(图1h),并使用了PROGENy对每个spot的信号通路活性进行了评估(图1i),通过对空间局部通路与对应位置细胞丰度的比较,能够将空间细胞组成的信息与细胞功能联系起来。


作者又通过将snATAC-seq数据映射到空间,获得了基于空间分辨率的转录因子结合活性印迹,例如与心肌细胞相关的 MEF2C 基因、髓样细胞相关的 CEBPD 和 ATF1 基因等、成纤维细胞相关的 FOS-JUNB 基因、血管平滑肌相关的SRF基因等(图1j)。


图1-2 | 其他组学在空间转录组数据中的表征

图片说明:

h-j) 其他组学在空间转录组数据中的表征。h为细胞类型;i为通路活性;j为转录因子结合活性。

从上至下依次为对照样本、邻近组织样本、缺血组织样本和成纤维组织样本。


3、心脏组织的空间结构

作者对空间转录组所有样本spots的细胞组成类型采用无监督聚类,鉴定得到了9个细胞类群并定义为主要的细胞类型生态位(niches)(图2a),并通过将这些niches在空间中可视化,发现一些niches与所在的样本状况非常相近,例如niche 8在对照样本玻片平均分布,而niche 5则定位于缺血区域的特定位置(图2b)。然后作者在所有niches中检测了来自于snRNA-seq的细胞类型注释信息,并观察到了4个肌源性细胞niches(1, 7, 8, 9),其中主要包含心肌细胞、内皮细胞和周细胞,以及1个纤维化细胞niche(niche 4),其中主要包含成纤维细胞、髓样细胞和淋巴细胞,和1个炎症细胞niche(niche 5)。niche 4包含更高比例的成纤维细胞,而niche 5则包含更高比例的髓样细胞和淋巴细胞。最后,作者还观察到了跟部分罕见细胞类型关联的niches,例如,血管平滑肌细胞与niche 3和6,脂肪细胞、淋巴细胞和周期细胞与niche 2等等(图2c)。


为了探究spots内主要细胞类型的丰度是否可以用附近空间背景中的细胞类型组成进行预测,作者使用MISTy评估了三种不同相邻区域其它细胞类型的重要性(importance):(1)在同一个spot中(图2d);(2)在邻近区域(半径为1个spot);(3)在延伸区域(半径为15个spots)。作者观察到内皮细胞对其所有spots内的vSMC,周细胞,脂肪细胞和心肌细胞的丰度最具预测性,可能反映了脉管系统细胞类型之间的依赖性(图2d)。淋巴细胞和髓样细胞表现出强烈的相互依赖性,与免疫细胞浸润和炎症的区域一致ーー类似地被niche 5捕获(图2c,d)。此外,作者还观察到髓样细胞和成纤维细胞之间的强烈依赖性,二者在niche 4中强烈共富集。


图2-1 | 心脏组织的细胞类型聚类和注释结果

图片说明:

a) 基于细胞类型组成的空间转录组学spots的细胞类型niche定义和 UMAP 示意图;

b) 对照和缺血区域样品中细胞类型niche的映射。箭头显示niche 8(左)和niche 4(右);

c) 每个niche中细胞类型组成比例归一化中值。星号表示与其他niche相比,该niche中细胞类型的组成增加(单侧 Wilcoxon 秩和检验,padj < 0.05)。加粗星号和轮廓为文中主要讨论的组织模块;

d) 细胞类型丰度预测spots内其他细胞类型丰度中的重要性中值。


4、心脏组织的结构变异

为了确定心肌梗死重塑过程中的总体组织差异,作者在分子和组成水平上比较了不同组织形态区域、时间点和个体的样本。作者定义了三个主要样本分组: 肌源性富集(包括对照,邻近和偏远区域样本) ,纤维化富集(包括所有纤维化区样本,除了一个)和缺血性富集(包括所有缺血区样本)样品,并在UMAP图中表现(图2e)。


然后作者分析了样本分组之间的细胞类型组成变化是否也反映为空间转录组学中主要细胞类型之间空间依赖性的变化。为此,他们比较了先前使用 MISTy 计算的每种主要细胞类型在三个不同样本分组之间的三种不同邻域类型(共定位,邻近和延伸邻域)中预测其他细胞类型的重要性。其中,与组织瘢痕形成过程存在更为广泛的缺血性富集样本和纤维化富集样本相比,成纤维细胞的分布仅在包围脉管系统的肌源性富集的样本中才能更好的被存在于邻近区域的vSMC预测(图2f)。


图2-2 | 不同样本分组之间细胞类型的差异

图片说明:

e) 来自空间转录组学的所有患者样品的 UMAP 图。包括肌源性(对照,邻近区域和偏远区域) ,缺血性和纤维化分组中主要细胞类型丰度的可视化; 

f )左上角为vSMC 丰度在肌源性,缺血性和纤维化分组中预测邻近区域成纤维细胞丰度的重要性(显示为双侧 Wilcoxon 秩和检验的 P 值), 其余为肌源性样本(右上)和缺血性样本(下)中的解卷积的 vSMC 和成纤维细胞丰度。


5、心肌梗死后的分子变异

为了无差别研究样品间相似组织结构之间的分子差异,作者基于基因表达的spots聚类产生了一组分子生态位(niches)(图3a,b ),鉴定得到了与炎症和纤维化过程(niche 3,6和9) ,vSMC (niche 11)和肌源性区域(niche 1,2,4,5和12)相关的分子生态位(图3c)。富含心肌细胞的分子niches在缺血性富集的样品中减少,而纤维化和炎症的分子niches在富含肌原性的样品中减少(图3d )。此外,作者还观察到在心肌细胞中均有富集的分子niche 1,2和4具有不同的分子特征(图3c)。总体而言,分子niche 1在对照和偏远区域样品中富集,niche 2在邻近区域样品中的受损组织区域富集(图3e,f ) ,表明这些组之间也可能存在心肌细胞表型的差异。


图3 | 心脏组织的分子聚类和细胞类型注释结果

图片说明:

a) 基于基因表达的空间转录组学spots的分子niche定义和 UMAP 示意图;

b) 分子niches的空间映射。箭头突出显示被分子niche 3(富含 PDGFRA + 成纤维细胞)包围的分子niche 11(富含 MYH11 + vSMC);

c) 每个niche中细胞类型组成比例归一化中值。星号表示与其他niches相比,该niche中细胞类型的组成增加(单侧 Wilcoxon 秩和检验,P < 0.05);

d) 分子niches在三个不同患者组中的分布。主要关注分子niche 1(红色)和niche 6(黄色)的丰度;

e-f) HE染色和分子niches显示niche 1, 2和4在对照(e)和邻近区域(f)的基因表达(MYBPC3和 ANKRD2)。


6 、疾病特异性的心肌细胞状态

作者将来自心肌细胞的 snRNA-seqsnATAC-seq 数据整合到一个共同的低维空间中并对细胞聚类,跨越多个样本和形式揭示了心室心肌细胞的五种细胞状态(vCM1-5)(图4a )。差异基因表达分析显示 vCM2和 vCM3中  ANKRD1 显著上调,而  NPPB  在 vCM3中显示出明显的上调和染色质开放度增加(图4b)。作者在一个独立的患者队列中通过单分子荧光原位杂交(smFISH)验证了这种上调(图4c)。样本分组之间的细胞组成比较显示,vCM1与富含肌源性的样本相关,而 vCM3与缺血性样本显著相关,表明这些心肌细胞状态代表了心肌梗死期内不同的细胞应激状态(即 vCM1:“非应激”; vCM2:“预应激”; 和 vCM3:“应激”)(图4c,d)。


之后作者检查了邻近区域样本在空间转录组学中的 vCM marker基因,因为邻近区域的空间重塑与心脏功能的恢复密不可分。作者观察到  ANKRD1 和  NPPB  在空间中存在广泛异质的基因表达模式(图4e)。空间基因表达数据的通路分析表明受损区域内 TGFβ 信号传导活性增加 ,但缺氧通路活性分布均匀(图4f)。在邻近区域样品中将细胞状态映射到空间,显示 vCM1仅位于左上角未受伤的角落,vCM2位于中上部区域,作为从受伤到远端心肌的过渡区,并且 vCM3主要位于受伤区域内的过渡区下面(图4g),表明了心肌细胞的重塑过程。


图4-1 | snRNA-seq和snATAC-seq整合数据中的心肌细胞亚群

图片说明:

a) 心肌细胞亚群;

b)  ANKRD1 和  NPPB  的基因表达;

c) 左:vCM3 marker基因的 smFISH 染色。右:  NPPB  和  ANKRD1 相对于  TNNT2 信号的定量。双侧 Wilcoxon 秩和检验;

d) 应激 vCM3细胞的比例。Wilcoxon 秩和检验(肌源性: n = 13,缺血性: n = 7,纤维化: n = 4);

e-g) 邻近区域样本中 ANKRD1 和  NPPB 基因 的表达(e) ,TGFβ 和缺氧信号传导活性的表达(f)以及 vCM 状态标记基因的表达(g)。


7、心肌细胞状态的变异性

为了获得基于增强子的基因调控网络(eGRN),作者利用多组学数据进一步研究区分相关心肌细胞状态(即 vCM1-vCM3)的分子机制:将 snATAC-seq 和 snRNA-seq 数据之间的细胞配对,并研究从 vCM1到 vCM3的细胞连续体的基因调控变化。作者发现盐皮质激素受体( NR3C2 )作为常见心力衰竭治疗的主要靶点,是 vCM1状态的主要调节因子(图4h)。NR3C2 表达降低与严重心力衰竭和心脏纤维化的发展有关。随着vCM1至 vCM3分化在拟时序上的推进,转录因子结合活性和基因表达降低,而 NR3C2 的靶基因也显示表达降低(图4i),这些靶基因在邻近区域与vCM1状态保持一致(图4j)。


作者接下来评估了应激心肌细胞状态 vCM3在每个空间spot以及相邻区域(半径为5个spots)内与其他细胞类型的依赖性(图4k-o)。作者观察到 vSMC 在预测肌源性和缺血性样品中spot内 vCM3的重要性增加(图4k) ,而成纤维细胞和骨髓细胞在纤维化样品中具有更大的作用(图4k)。VCM3的邻近区域模型显示,与纤维化样品相比,成纤维细胞的丰度更好地解释了肌源性样本中的 vCM3(图4l)。作者进一步观察了富含肌源性样品中 vSMCs 和成纤维细胞对 vCM3的依赖性,并观察到了它们在血管周围生态位的共定位(图4n),这表明应激的心肌细胞状态 vCM3发生在较大血管的周围生态位中,突出了血管周围生态位的间充质细胞与该组织区域中的应激心肌细胞的相互作用。


此外,通过比较偏远区域与对照样本发现,应激 vCM3更容易被髓样细胞预测(图4o),这体现了免疫-心肌细胞相互作用的重要性。总之。以上研究结果表明,应激心肌细胞 vCM3可以在富集了vSMC,成纤维细胞,脂肪细胞或髓样细胞等组分的不同的邻近空间区域中找到。


图4-2 | 不同心肌细胞亚群之间的分子调控网络和细胞类型依赖性分析

图片说明:

h) vCM1,vCM2和 vCM3的eGRN分析。每个节点代表一个转录因子(调节子)或一个基因(靶点);

i) 拟时序条件下转录因子的活性和表达;

j) 邻近区域样本中转录因子靶基因的表达;

k-l) 在空间转录组学 vCM3的预测中,单个spot内(k)和局部邻近区域(半径为5个spots)(l)内主要细胞类型丰度的平均重要性;

m) 在单个spot内vSMC 丰度预测 vCM3在肌源性,缺血性和纤维化组的重要性(双侧 Wilcoxon 秩和检验; 肌源性: n = 9,缺血性: n = 7,纤维化: n = 4);

n) 邻近区域(左)和对照心脏(右)中 vSMC 和成纤维细胞的解卷积丰度和 vCM3状态评分;

o) 在对照和偏远区域样品(双侧 t 检验; 对照: n = 3,偏远区域: n = 3)中预测 vCM3的局部邻近区域髓样细胞丰度的重要性。


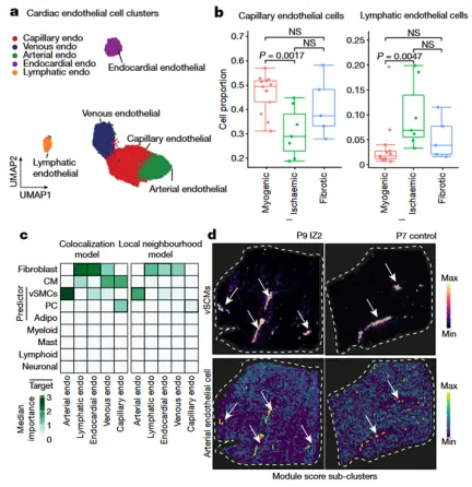
8、心脏内皮细胞异质性

snRNA-seq snATAC-seq 数据的整合鉴定了来自所有主要血管床的5种内皮细胞亚型,即毛细血管内皮细胞,动脉内皮细胞,静脉内皮细胞,淋巴和心内膜内皮细胞(图5a)。富含肌源性,缺血性和富含纤维化的样品中细胞比例的分析揭示了缺血样品中毛细血管内皮细胞的减少(图5b),此外,淋巴管内皮细胞在缺血区域显著增加,表明在心脏损伤后调节免疫应答的淋巴管丰度增加(图5b)。


空间转录组中,作者模拟了不同内皮细胞亚型与其他主要细胞类型丰度之间的关系,并观察到 在单个spot内和邻近区域(半径为5个spots)vSMC是预测动脉内皮细胞的最优标志物,反映了心脏中动脉和小动脉的解剖结构。总之,本项研究解析了所有主要的内皮细胞状态,将它们定位在空间中,并描述了它们的空间依赖性。


图5 | snRNA-seq和snATAC-seq整合数据中的心脏内皮细胞亚群

图片说明:

a) 使用snRNA-seq 和 snATAC-seq整合数据的人内皮(endo)细胞亚群;

b) 患者组和对照组毛细血管内皮细胞和淋巴管内皮细胞的占比。Wilcoxon 秩和检验(肌源性: n = 13,缺血性: n = 7,纤维化: n = 4);

c) 在空间转录组中预测内皮细胞状态评分时,单个spot(左)和邻近区域(半径为5个spots)内主要细胞类型丰度的重要性中值;

d) 缺血(左)和对照(右)样品中vSMC丰度和动脉内皮细胞状态评分的空间分布,箭头指向为共定位事件。


9、心肌成纤维细胞分化

为了解析人类心脏中纤维发生的分子和细胞机制,作者使用整合的 snRNA-seq 和 snATAC-seq 数据对所有成纤维细胞进行聚类,并鉴定了四个亚群(Fib1-4)(图6a)。Fib1由SCARA5标记,最近报道它是人肾脏中肌成纤维细胞祖细胞的marker基因,Fib2由 POSTN,COL1A1和 FN1标记,同时该群体也表达大多数细胞外基质(ECM)相关基因,表明 Fib2确实包含终末分化的肌成纤维细胞(图6b)。通过对marker基因在在空间转录组数据集中的可视化,作者观察到Fib1和 Fib2在心脏损伤后呈现相互排斥的区域富集(图6c),此外,Fib1在富含肌源性样品中占最高比例,而 Fib2(肌成纤维细胞)在缺血样品中显着富集(图6d)。作者还推断了人类样品中从 Fib1(SCARA5 +)到 Fib2(肌成纤维细胞)的伪时间轨迹,这进一步得到了 ECM (细胞外基质)相关基因评分(图6e,f)。


为了了解这些基质细胞分化过程的调节机制,作者推断出一个成纤维细胞 eGRN (图6g)。聚类分解了两个 eGRN 模块,每个模块对应于不同的成纤维细胞状态 ,并确定了肌成纤维细胞分化的潜在调节因子(图6g)。在调节 Fib1模块的转录因子中, KLF4 调节包括细胞生长停滞在内的多种细胞功能,也是诱导多能干细胞重编程的原始因子之一。网络分析显示了  KLF4 在调节 Fib1中  SCARA5 和  PCOLCE2 表达中的作用,同时在拟时间分析中也观察到 KLF4结合活性降低和 SCARA5表达降低(图6h),突出了 KLF4作为假定的成纤维细胞活化抑制剂的作用。在 Fib2模块中鉴定的转录因子包括 TEAD3(Hippo 途径的效应子)(图6h),同时网络分析也表明TEAD3调节真正的肌成纤维细胞靶基因,包括 COL1A1,TGFB1和 POSTN。最后,作者观察了KLF4和 TEAD3靶基因在空间转录组学载玻片中的表达,并在确定的纤维化反应的心脏区域中观察到梯度和相互排斥的空间表达,突出了它们在人类心脏中的差异空间活性(图6i )。


图6-1 | snRNA-seq和snATAC-seq整合数据中的成纤维细胞亚群

图片说明:

a) 人心脏成纤维细胞的 UMAP (snRNA-seq 和 snATAC-seq的整合数据);

b) SCARA5,COL1A1,POSTN 和 FN1的表达;

c) 空间转录组学数据中marker基因的可视化;

d) Fib1和 Fib2成分的比较。Wilcoxon 秩和检验(双侧:肌源性: n = 13;缺血性:n = 8;纤维化:n = 5);

e) Fib1和 Fib2细胞群的分布图。颜色是指伪时间点;

f) 与 e 相同,颜色代表 ECM 分数;

g) eGRN 分析,包括 Fib1和 Fib2。每个节点代表一个转录因子(调节子)或基因(靶点),靶基因使用聚类结果着色,调节子使用最大转录因子活性的伪时间着色。调节子节点的大小表示中心性;

h) 转录因子在伪时间内的活性和表达及其相应的靶基因在伪时间内的表达;

i) 在偏远区域(左)和缺血区域(右)样品中 KLF4和 TEAD3靶基因和 TGFβ 途径活性的可视化。


10、纤维细胞-髓样细胞空间关系

据报道,骨髓来源的细胞在心肌梗死后的心脏重塑中起关键作用。为了了解它们的异质性,作者使用多组学数据对它们进行了分类,并在所有心肌梗死样本中确定了5个分类(图6j,k)。细胞比例分析显示缺血样品组中 SPP1表达定义的巨噬细胞群体的丰度增加,而纤维化样品中 CCL18+巨噬细胞增加。为了进一步了解骨髓和成纤维细胞状态的空间依赖性,作者使用空间转录组学数据模拟了它们marker基因的表达,并观察到与其他骨髓细胞状态相比,SPP1 + 巨噬细胞在单个spot内和邻近区域具有更高的重要性,更好地预测了所有肌成纤维细胞状态(图6l)。肌成纤维细胞marker基因的表达与 SPP1+ 巨噬细胞标志物表达梯度一致(图6m)。为了验证 SPP1+巨噬细胞与 Fib2的空间相互作用,作者在心肌梗死后的人类心脏组织进行了 RNA 原位杂交,并使用正交方法(图6n)证实了独立组织队列(n = 26名患者)中 SPP1+巨噬细胞的空间相互作用和富集。


图6-2 | snRNA-seq和snATAC-seq整合数据中的髓样细胞亚群

图片说明:

j)  snRNA-seq 和 snATAC-seq整合数据中人心脏骨髓细胞亚群的 UMAP。cDC:经典树突状细胞;MQ:巨噬细胞;

k) LYVE1,CCL18,ZBTB46和 SPP1的基因表达;

l) 在预测成纤维细胞状态中,邻近区域的髓样细胞状态的中位重要性;

m) 偏远区域样品中肌成纤维细胞(Fib2)和 SPP1+MQs 的细胞状态评分。箭头指向观察到共定位的区域;

n) 人心脏心肌梗死组织上的 CD163,POSTN 和 SPP1的原位染色。箭头表示肌成纤维细胞附近的 CD163 + SPP1 + 巨噬细胞。右图为原位杂交图像的 SPP1+巨噬细胞相对于 CD163+巨噬细胞的定量(双侧 Wilcoxon 秩和检验,n = 8个对照组,n = 6个纤维化组,n = 12个缺血组)。


研究结论

在多细胞器官,如人类心脏中,正常的细胞功能和组织稳态取决于相邻细胞类型之间的相互作用。单细胞测序技术可以描绘不同细胞类型的分子异质性以及在疾病过程中发生的变化,然而,如果没有空间信息,就不清楚这些不同类型的细胞如何在空间中相互作用以协调组织功能。在本研究中,作者通过将空间转录组学与单核基因表达和染色质开放度数据相结合,提供了心肌梗死后早期和晚期人类心脏与对照组心脏的全面图谱。不同层次的生物学信息能够将心肌梗死后不同组织形态区域、不同时间点和不同个体的人类心脏组织标本与细胞功能联系起来。作者还探讨了重塑事件对心脏结构的影响,尤其关注了血管系统以及成纤维细胞与髓样细胞之间依赖性等方面。


作者通过整合 snRNA-seq snATAC-seq 数据分析鉴定了心肌细胞、内皮细胞、成纤维细胞和髓样细胞的不同细胞状态和亚型,并观察了不同的心肌细胞状态与空间分布、途径活动和疾病状态的关系。通过eGRN推断,确定了心肌细胞和成纤维细胞的潜在调节因子。此外,作者还解析了人类心肌梗死后成纤维细胞骨髓细胞的异质性,并发现肌成纤维细胞和活化的吞噬巨噬细胞(SPP1+ CD36+)之间存在明显的细胞依赖性。总之,空间技术与单细胞数据的结合提供了一个研究心脏细胞状态如何受其组织微环境影响的机会,确定的细胞类型之间的相互作用很大程度上反映了组织的空间结构。


欢迎百度搜索欧易生物——访问欧易生物官网——了解更多单细胞核基因表达分析(snRNA-seq)染色质开放度分析(snATAC-seq)空间转录组分析(stRNA-seq)多组学技术


猜你想看

1、想做线性拟时序发育轨迹?SCORPIUS软件千万别错过~

2、PLOS GENET I 中科院水生所发现六倍体银鲫雄性分化的调控机制

3、STOTEN | 上海海洋大学王有基教授团队发现纳米 TiO2 可以减轻 TCPP 对贻贝的毒性

4、Nat Med | “自动化诊断”,质谱流式细胞技术用于血液病理学的单细胞形态测量


原创声明:本文由欧易生物(OEBIOTECH)学术团队报道,本文著作权归文章作者所有。欢迎个人转发及分享,未经作者的允许禁止转载。

Nature单细胞转录组及空间转录组联合构建人心肌梗死高分辨率图谱的评论 (共 条)

分享到微博请遵守国家法律